Найти в Дзене
Электронный досуг

Режим Супер-А или ЭА - экономичный А в УМЗЧ

Суть этого режима состоит в том, что выходные транзисторы усилителя ЗЧ работают без отсечки тока - с небольшим сквозным током. Т.е. транзистор не активного плеча находится в несколько приоткрытом состоянии и сохраняет управляемость. В УМЗЧ это важно, поскольку динамическая головка представляет собой нелинейную нагрузку, генерирует токи противо ЭДС. Поэтому важна быстрая реакция цепи ООС. Особенно это важно для НЧ звена.
В журнале Радио было всего 2 публикации на эту тему. Это УМЗЧ Митрофанова - Радио N'6 1986 г., УМЗЧ Брагина - Радио N'12 1990 г. Моделирование показывает, что УМЗЧ Митрофанова не совсем корректно обеспечивает режим ЭА. УМЗЧ Брагина работает в настоящем режиме ЭА или Супер-А. Но этот усилитель оказался тогда без внимания - в тени усилителя высокой верности Сухова. Статья в журнале очень короткая - ничего не сказано о подборе деталей и налаживании усилителя. Вдобавок цепи, отвечающие за режим Супер-А оказались склонными к самовозбуждению. Самовозбуждение приводило к ух

Суть этого режима состоит в том, что выходные транзисторы усилителя ЗЧ работают без отсечки тока - с небольшим сквозным током. Т.е. транзистор не активного плеча находится в несколько приоткрытом состоянии и сохраняет управляемость. В УМЗЧ это важно, поскольку динамическая головка представляет собой нелинейную нагрузку, генерирует токи противо ЭДС. Поэтому важна быстрая реакция цепи ООС. Особенно это важно для НЧ звена.
В журнале Радио было всего 2 публикации на эту тему. Это УМЗЧ Митрофанова - Радио N'6 1986 г., УМЗЧ Брагина - Радио N'12 1990 г. Моделирование показывает, что УМЗЧ Митрофанова не совсем корректно обеспечивает режим ЭА. УМЗЧ Брагина работает в настоящем режиме ЭА или Супер-А. Но этот усилитель оказался тогда без внимания - в тени усилителя высокой верности Сухова. Статья в журнале очень короткая - ничего не сказано о подборе деталей и налаживании усилителя. Вдобавок цепи, отвечающие за режим Супер-А оказались склонными к самовозбуждению. Самовозбуждение приводило к ухудшению качества сигнала на выходе усилителя. Это явилось причиной к появлению в сети статьи "Казус с усилителем Брагина" . По настоящему хорошо настроить этот усилитель удалось немногим. Эти немногие дают очень высокую оценку данному УМЗЧ. Методика настройки усилителя Брагина дана в статье на моей странице в Дзене.
Фирма JVC разработала специализированную микросхему VC5022.
Схемотехника этой микросхемы "восстановлена" Вадимом Могильным - автором УМЗЧ Натали. Применялась в первых версиях усилителя Натали.

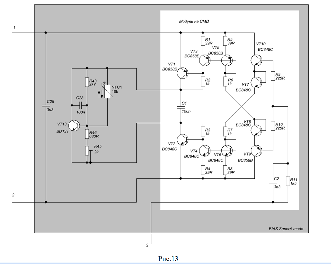
Модуль встраивается вместо цепи термостабилизации. Вывод 3 присоединяется к общей точке эмиттерных резисторов выходных транзисторов. Схема предназначена для тройки Дарлингтона. Для двойки транзисторы VT7, VT8 - закоротить - заменить перемычками. Термостабилизация осуществляется терморезистором с отрицательным ТКС. Схема была опубликована в Вегалабе. Там же ест рисунок печатной платы на СМД компонентах.

-2

Отрывок статьи Вадима Могильного об усилителе Натали:

-----------------------------------------------------------------------------------
"Для выполнения смещения с динамическим контролем тока покоя была использована схемотехника известной микросхемы VC5022 (рис.13), отслеживающей равенство потенциалов на выходе УМЗЧ и на виртуальной средней точке выхода усилителя напряжения. Это даёт возможность для снижения тока покоя выходного каскада при сохранении заявляемых характеристик УМЗЧ до 30-40 мА на все пары выходных транзисторов или же получить дальнейшее снижение искажений при установке такого же тока покоя, как и в режиме АВ.

Наибольшей сложностью при отработке было то, что известные внутренние схемы данной сборки были даны очень упрощённо - не было указано номиналов, в токовых зеркалах не содержалось выравнивающих резисторов. Попытки макетировать «напрямую» не увенчались успехом. Но после внимательного просмотра нескольких сервис-мануалов от усилителей фирмы JVC картина изменилась – было получено представление о реализации схемы, моделирование подтвердило работоспособность узла, после чего был спаян макет, который также оказался рабочим. Транзисторы токовых зеркал должны иметь тепловой контакт между собой, при монтаже модуля на СМД-компонентах по авторскому чертежу это условие выполняется без проблем на достаточном уровне.

Эффективность данного решения не менее 6 дБ на обычных токах покоя и выше – при уменьшении до 10 мА (рис.14, рис.15), а также подтверждено практическими измерениями (об этом чуть ниже). Также это обеспечивает перераспределение спектрального состава искажений ВК, оставляя практически только вторую и третью гармоники и облегчая задачу по подавлению искажений для ООС, глубина которой уменьшается с ростом частоты. Отсутствие гармоник высокого порядка делает звук менее утомляющим и естественным, сохраняя мельчайшие детали звуковой картины, не привнося в них шумоподобного оттенка звучания («цыканья»).

Эксперименты Сергея Томсона по практическому замеру эффективности такого решения показали следующее:

Режим ВК Рвых=30Вт

АВ 0,003%

СуперА 0,0013%

Измерения производились на тестовом усилителе «Кумир», имеющем выходной каскад по схеме «тройки», ток покоя в обоих случаях выставлялся 100 мА. В качестве ИНИ был использован комплекс для измерения сверхнизких искажений Евгения Лукина, переведённый на частоту 20 кГц.

Зависимость тока покоя от температуры определяется соотношением сопротивлений R43 и терморезистора NTC1. В случае, если с ростом температуры радиатора ток покоя будет падать, следует попробовать применить терморезистор с бОльшим сопротивлением или, если такого нет, то взять имеющийся с меньшим сопротивлением и включить его последовательно с R43. В крайнем случае – отнести терморезистор чуть дальше от выходных транзисторов. В случае недокомпенсации же, что маловероятно – постараться обеспечить наилучший тепловой контакт терморезистора, транзистора VT13 и оконечных транзисторов."
-------------------------------------------------------------------------------------
Моделирование на Микрокапе усилителя с этим модулем показало, что модуль обеспечивает работу предвыходного каскада без отсечки тока, а вот выходной каскад работает с отсечкой тока, напряжение ЭБ выходных транзисторов находится существенно ниже порога открывания. Но переходы во время отсечки и во время выхода из отсечки плавные.
Усилителями , работающими в режиме Супер-А или ЭА занимается Евгений Справников. У него ест свой канал в Ютюбе, Рутубе, Дзен. Название канала
"Электроника по чесноку". В последнее время он разработал перспективную схему, обеспечивающую режим Супер-А.
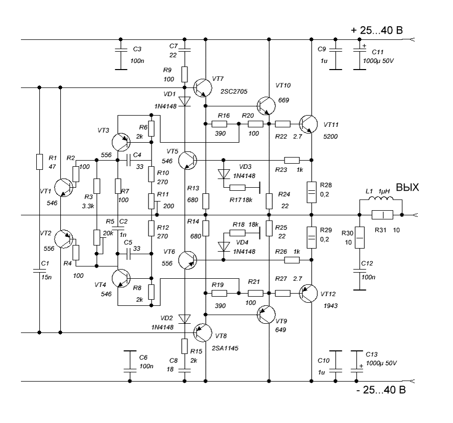
Схема выходного каскада.

-3

Схема публикуется без согласования с автором. Автор рекомендует не использовать данную схемотехнику в коммерческих целях. Ток покоя выходного каскада регулируется резистором R5 от 50 до 120 mA. Резистор R11 для симметрирования. При использовании других типов транзисторов , возможно, придется изменить значения сопротивлений резисторов R16, R20, R19, R21. По словам автора выходные транзисторы данного выходного каскада работают с отсечкой тока, но напряжение ЭБ выходных транзисторов близко к порогу открытия.
Для интересующихся ниже приводятся формы напряжений ЭБ выходных транзисторов(форма напряжения на эмиттерном резисторе предвыходного каскада), формы токов на эмиттерных резисторах выходных транзисторов, графики коллекторных токов выходных транзисторов для УМЗЧ усилителя Кумир-001(35У-201С) (Исходной схемы и с различными модулями) на частоте 20 кГц.

-4

Здесь представлена схема УМ. "Этажерка" из 2-х транзисторов КТ315/КТ361 на первом каскаде выходного повторителя заменена одним транзистором. Введены корректирующие конденсаторы С12, С13, резисторы R28, R29.

Напряжения на резисторах R45, R46.

-5

Гармоники на частоте 20 кГц при мощности 50 Вт.

-6

Уровень 3-й гармоники относительно сигнала - 86 дБ. Это около 0,005%. Общий коэффициент гармоник примерно 0,02%. Уровень гармоник на частоте 1 кГц -100дБ и ниже. Общий коэффициент гармоник 0,0045%.

Здесь схема УМ с модулем по схемотехнике фирмы JVC.

-7

Токи на эмиттерных резисторах. Тут суммарный ток выходного и предвыходных транзисторов.

-8

Напряжения БЭ выходных транзисторов.

-9

Гармоники на частоте 20 кГц.

-10

Уровень 3-й гармоники -87 дБ. Это около 0,0045%. Суммарный коэффициент гармоник около 0,018%.

Гармоники на частоте 1 кГц.

-11

Уровень 5-й гармоники относительно сигнала - 99 дБ. Это около 0,0011%. Суммарный коэффициент гармоник около 0,005%.

Проблема с этим модулем - настройка цепи термостабилизации. Вадим Могильный использовал терморезистор с отрицательным ТКС сопротивлением 10 кОм. Коэффициент температурного сопротивления таких резисторов высокий. Поэтому включая резистор параллельно и последовательно с терморезистором, так же изменяя сопротивление в цепи база эмиттер транзистора надо отрегулировать цепь термостабилизации.

Схема УМ с модулем Евгения Справникова.

Здесь транзисторы модуля Q9, Q10, Q11, Q12 должны иметь тепловой контакт с выходными транзисторами.

-12

Форма напряжения БЭ выходных транзисторов. Видно, что выходные транзисторы находятся на пороге открытия. Частота 20 кГц.

-13

Гармоники на частоте 20 кГц.

-14

Уровень 3-й гармоники относительно сигнала - 84 дБ. Это около 0,0063%. Суммарный коэффициент гармоник около 0,03%.

Форма напряжения БЭ выходных транзисторов на частоте 1 кГц.

-15

Гармоники на частоте 1 кГц.

-16

Уровень 5-й гармоники - 100 дБ. Это 0,001%. Суммарный коэффициент гармоник около 0,0044%.

Схема простого усилителя с выходным каскадом Евгения Справникова.

-17

При повторении вместо R6 установить цепочку из подстроечного и постоянного резисторов. Подстроечным резистором симметрируется дифкаскад. Так же, возможно, придется скорректировать цепи коррекции C3, R3, С11, R25, C18, C14, R26.

Гармоники на частоте 20 кГц.

-18

Преобладает 3-я гармоника. Уровень - 85 дБ относительно сигнала. 0,0056%. Суммарный коэффициент гармоник получается около 0,018%.

Напряжение ЭБ выходных транзисторов на частоте 20 кГц.

-19

Видно, что выходные транзисторы находятся на пороге открытия.

Гармоники на частоте 1 кГц.

-20

Преобладает 3-я гармоника. Уровень относительно сигнала -87 дБ. 0,0045%. Суммарный коэффициент гармоник около 0,015-0,02 %

Напряжения ЭБ выходных транзисторов на частоте 1 кГц.

-21

Гармоники на частоте 100 Гц.

-22

Преобладает 3-я гармоника. Уровень относительно сигнала -88 дБ. 0,004%. Суммарный коэффициент гармоник около 0,012%. Моделирование показывает, что на коэффициент гармоник на низких частотах сильное влияние оказывают емкости конденсатора в цепи ООС и входного конденсатора. Эти значения получены при значении емкостей 470 мкФ.

Напряжения ЭБ выходных транзисторов на частоте 100 Гц.

-23

Тут без вопросов.

Анализ той же схемы с блоком аналогом микросхемы VC5022 фирмы JVC.

-24

Замечания по цепям коррекции - см. выше.

Гармоники на частоте 20 кГц.

-25

Тут преобладает 5-я гармоника. Уровень относительно сигнала - 87 дБ. Это 0,0045%. Суммарный коэффициент гармоник 0,015 - 0,02%.

Напряжения ЭБ выходных транзисторов на частоте 20 кГц.

-26

Тут все переходы плавные, но остаточное напряжение на переходах ЭБ выходных транзисторов по сравнению с предыдущей схемой существенно ниже.

Гармоники на частоте 1 кГц.

-27

Преобладает 5-я гармоника. Уровень относительно сигнала - 93 дБ. 0,0022%. Суммарный коэффициент гармоник около 0,01%.

Напряжения ЭБ выходных транзисторов на частоте 1 кГц.

-28

Гармоники на частоте 100 Гц.

-29

Преобладает 5-я гармоника. Уровень относительно сигнала -92 дБ. 0,0025%. Суммарный коэффициент гармоник около 0,01%.

Напряжения ЭБ выходных транзисторов на частоте 100 Гц.

-30

Как уже указывал выше, в настоящее время конструированием усилителей работающих в режиме Супер-А занимается Евгений Справников. Он имеет большой опыт в проектировании и изготовлении различной звукотехники.
Всем интересующимся настоятельно рекомендую посетить его канал

"Электроника по чесноку".

Ест в Ютюбе, Рутубе, Дзене.

Удачи в экспериментах!
Быть добру!