Найти в Дзене

Узкие места стройконтроля

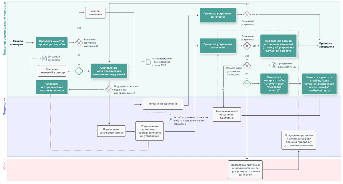
Инспекции стройконтроля — один из ключевых процессов на стройке. На первый взгляд кажется, что логика проста: нарушение фиксируется, подрядчик устраняет, инспектор закрывает замечание. Однако на практике даже самые незначительные нарушения — от уборки строительного мусора до исправления мелких дефектов — могут запускать длинную административную цепочку, если инспектор не имеет возможности оформить замечание прямо на площадке. На рисунке можно посмотреть схему бизнес-процесса инспекций стройконтроля у заказчика без цифровизации. Она наглядно показывает, сколько ручных действий, поездок и согласований требуется, прежде чем замечание будет закрыто. Типичный сценарий выглядит так: Эта схема повторяется для любого нарушения, независимо от его сложности. Мелкая задача запускает ту же цепочку, что и серьёзный дефект. По оценкам отраслевых экспертов: Все эти факторы замедляют процесс, увеличивают нагрузку на персонал и повышают риск ошибок в учёте. Современные решения позволяют сократить вре
Оглавление

Почему оформление замечаний стройконтроля превращается в длинную цепочку — даже если само нарушение устраняется за минуты.

Инспекции стройконтроля — один из ключевых процессов на стройке. На первый взгляд кажется, что логика проста: нарушение фиксируется, подрядчик устраняет, инспектор закрывает замечание.

Однако на практике даже самые незначительные нарушения — от уборки строительного мусора до исправления мелких дефектов — могут запускать длинную административную цепочку, если инспектор не имеет возможности оформить замечание прямо на площадке.

Реальность без цифровизации

На рисунке можно посмотреть схему бизнес-процесса инспекций стройконтроля у заказчика без цифровизации. Она наглядно показывает, сколько ручных действий, поездок и согласований требуется, прежде чем замечание будет закрыто.

-2

Типичный сценарий выглядит так:

  1. Инспектор фиксирует нарушение на площадке — в блокноте, телефоне или на бумаге.
  2. Позже в офисе оформляет предписание и регистрирует его в реестре замечаний.
  3. Передаёт информацию подрядчику: курьером, письмом или любым доступным способом.
  4. Получает подпись и подтверждение устранения.
  5. Снова выезжает на объект для проверки закрытия замечания.

Эта схема повторяется для любого нарушения, независимо от его сложности. Мелкая задача запускает ту же цепочку, что и серьёзный дефект.

Где теряется время инспектора и замедляется стройка

По оценкам отраслевых экспертов:

  • до 40% рабочего времени инспекторы тратят на оформление и логистику;
  • средний цикл по одному замечанию занимает 2–7 дней, вне зависимости от сложности нарушения;
  • до 30% повторных выездов связаны только с тем, что подрядчик не может подтвердить устранение удалённо.

Все эти факторы замедляют процесс, увеличивают нагрузку на персонал и повышают риск ошибок в учёте.

Как цифровизация меняет процесс

Современные решения позволяют сократить время и ресурсы, затрачиваемые на инспекцию. Как это меняется при цифровом оформлении на площадке — даже без интернета?

Инспектор может:

  • Оформить замечание в мобильном приложении прямо на объекте.
  • Прикрепить фото и описание.
  • Автоматически отправить подрядчику.
  • Получить фото-подтверждение устранения.
  • Закрыть замечание без повторного выезда.

Результат очевиден: цикл сокращается с дней до минут, избыточные операции исчезают, а инспектор может сосредоточиться на контроле качества, а не на бумажной работе и разъездах.

Как «Адепт» решает эти задачи

Экосистема Adept с модулем «Адепт:Исполнительная документация» и мобильным приложением «Адепт:Стройконтроль» позволяет полностью перевести процесс инспекций в цифровой формат, включая работу офлайн. Решение обеспечивает:

  • Мобильное оформление замечаний прямо на площадке.
  • Автоматическую маршрутизацию уведомлений подрядчику.
  • Онлайн- и офлайн-подтверждение устранения замечаний.
  • Минимизацию повторных выездов и бумажного документооборота.
  • Прозрачный учёт и отчётность в реальном времени.

Таким образом, цифровизация с помощью «Адепт» превращает длинную цепочку согласований в простой и прозрачный процесс, сокращает время обработки замечаний, снижает нагрузку на инспекторов и ускоряет строительство.

Заказать презентацию Адепт:Исполнительная документация и посмотреть все её возможности

Заказать презентацию мобильного приложения Адепт:Стройконтроль

Посмотреть один из кейсов по цифровизации

Новости цифровизации строительства читайте в нашем Телеграм-канале и ВКонтакте

Посмотреть запись вебинара «Как не тормозить стройку без интернета: мобильное приложение Адепт:Стройконтроль»

Где Вы узнаете:

- как инспектор работает офлайн на площадке; - как подрядчик подтверждает устранение; - как сокращается цепочка согласований; - какие бюрократические «стыки» исчезают полностью.