Добавить в корзинуПозвонить
Найти в Дзене
PRACTICAL ELECTRONICS

LED-индикатор предельной мощности для АС

Следствием работы на предельной мощности или перегрузки акустической системы (АС) может стать не только резкое ухудшение качества звука (в следствии роста нелинейных искажений), но и повреждение динамической головки. Для упреждения такого режима работы можно использовать простую визуальную светодиодную индикацию. Предлагаемая схема способна контролировать сигналы на выходах двухканального усилителя (УМЗЧ) и при превышении определённого порога (настраивается пользователем) сигнализирует об этом миганием светодиодов. Схема индикатора состоит из двух идентичных каналов. Каждый канал содержит выпрямитель со сглаживающим фильтром (для первого (левого) канала – С1, С3, С5, VD1, VD3), на выходе которого включен делитель напряжения (R3-R5) и транзисторный ключ (VT1), управляющий светодиодом (VD5). Ключ открывается при появлении на его базе напряжения более 0,6 В, тогда зажигается светодиод. Чувствительность схемы регулируется подбором резистора R5 (R6) согласно таблице, приведенной на схеме.

Следствием работы на предельной мощности или перегрузки акустической системы (АС) может стать не только резкое ухудшение качества звука (в следствии роста нелинейных искажений), но и повреждение динамической головки.

Для упреждения такого режима работы можно использовать простую визуальную светодиодную индикацию. Предлагаемая схема способна контролировать сигналы на выходах двухканального усилителя (УМЗЧ) и при превышении определённого порога (настраивается пользователем) сигнализирует об этом миганием светодиодов.

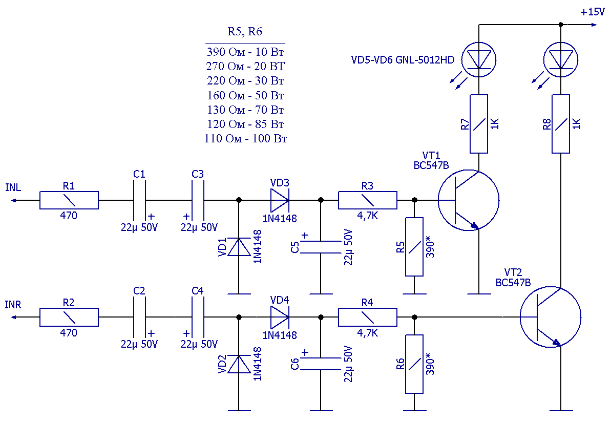
Схема электрическая принципиальная LED-индикатора предельной мощности для АС
Схема электрическая принципиальная LED-индикатора предельной мощности для АС

Схема индикатора состоит из двух идентичных каналов. Каждый канал содержит выпрямитель со сглаживающим фильтром (для первого (левого) канала – С1, С3, С5, VD1, VD3), на выходе которого включен делитель напряжения (R3-R5) и транзисторный ключ (VT1), управляющий светодиодом (VD5).

Ключ открывается при появлении на его базе напряжения более 0,6 В, тогда зажигается светодиод.

Чувствительность схемы регулируется подбором резистора R5 (R6) согласно таблице, приведенной на схеме. Емкость конденсатора С5 (С6) определяет длительность вспышки светодиода VD5 (VD6).