Найти в Дзене
Tegeran 23

Алгоритм принятия решений в трейдинге

Исходя из этого можно сделать следующие выводы: динамику рынка определяет ожидание по изменению ВВП Если экономика растет то лонг сильных отраслей, а в них лонг сильных акций - не в коем случае не лонг того, что по дешевле Если экономика падает, то шорт слабых отраслей, а в них шорт слабых компаний - не в коем случае не шорт того, что высоко стоит и по вашему мнению должно упасть. Подробно все в видео от 23.12.2025 года Удачи в Ваших начинаниях!!!!
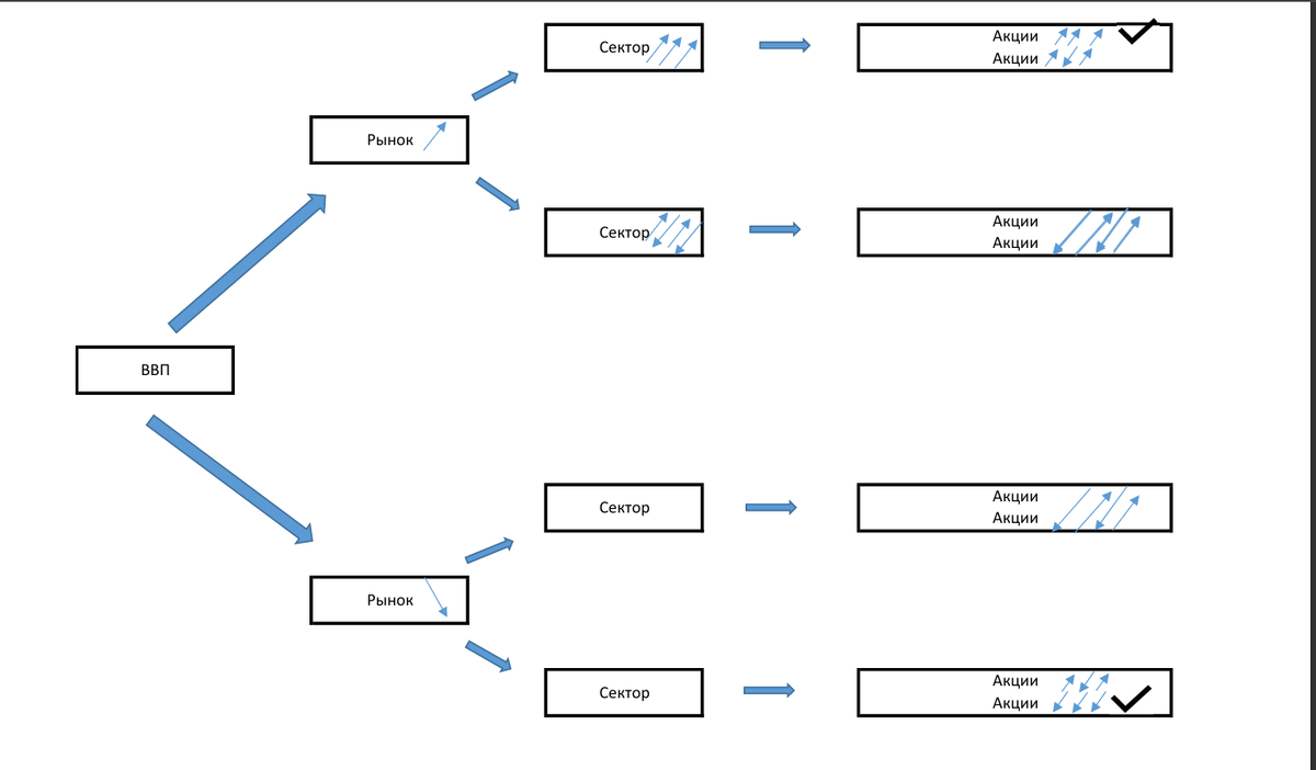
Рынок является отражением экономики одновременно в будущем и в настоящем: Крупные участники рынка делают ставку исходя из ожиданий будущих изменений, но в то же время рынок отражает и текущую динамику.
Рынок является отражением экономики одновременно в будущем и в настоящем: Крупные участники рынка делают ставку исходя из ожиданий будущих изменений, но в то же время рынок отражает и текущую динамику.

Исходя из этого можно сделать следующие выводы: динамику рынка определяет ожидание по изменению ВВП

Если экономика растет то лонг сильных отраслей, а в них лонг сильных акций - не в коем случае не лонг того, что по дешевле

Если экономика падает, то шорт слабых отраслей, а в них шорт слабых компаний - не в коем случае не шорт того, что высоко стоит и по вашему мнению должно упасть.

Подробно все в видео от 23.12.2025 года

Удачи в Ваших начинаниях!!!!