Найти в Дзене

Как запустить фильтр для рекламы?

В этой статье будем стараться исправить имеющиеся у нас "проблемы" при взаимодействии с Интернет. Для фильтрации DNS-запросов будем использовать Pi-hole, а в роли DNS-сервера будем использовать Unbound . Чтобы описать docker-compose.yml сначала опишем концептуальную схему: Как это работает: Создадим необходимые файлы для работы: # Создаем папки и файлы
mkdir {dns,dns/config_pihole,dns/config_unbound}
cd dns
touch {docker-compose.yml,.env,config_unbound/a-records.conf,config_unbound/srv-records.conf,config_unbound/forward-records.conf}
cat > .env << 'EOF'
PIHOLE_PASSWORD=<your_secret_password>
EOF
cat > config_unbound/unbound.conf << 'EOF'
server:
verbosity: 1
interface: 0.0.0.0@53
access-control: 0.0.0.0/0 allow
do-ip4: yes
do-udp: yes
do-tcp: yes
hide-identity: yes
hide-version: yes
prefetch: yes
prefetch-key: yes
num-threads: 2
so-reuseport: yes
EOF Редактируем systemd-resolved, чтобы 53 порт был у нас не занят и мы мо
Оглавление

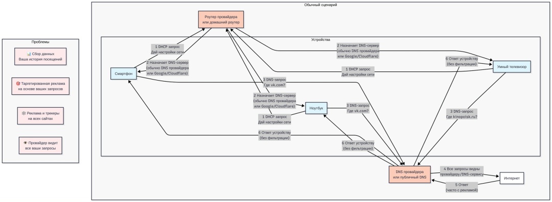
Что происходит в обычном сценарии подключения к интернету в домашней сети?

Этапы:

  1. Получение настроек: Устройства получают от роутера адрес DNS-сервера
  2. Использование публичного DNS: Обычно это DNS провайдера, Google (8.8.8.8) или Cloudflare (1.1.1.1)
  3. Отправка всех запросов: Все DNS-запросы уходят на внешний сервер
  4. Получение ответов: Ответы приходят напрямую к устройствам

Проблемы этой схемы:

1. Конфиденциальность 👁️

  • Провайдер видит ВСЕ: Каждый запрос, каждый сайт, каждое приложение
  • Google/Cloudflare знают о вас: Если используете их DNS, они строят профиль
  • Полная история посещений: Доступна третьим лицам

2. Реклама и трекеры 🎯

  • Нет фильтрации: Вся реклама проходит беспрепятственно
  • Трекеры следят за вами: Сайты знают, где вы были и что искали
  • Таргетированная реклама: На основе ваших запросов показывается релевантная реклама

3. Безопасность ⚠️

  • DNS-спуфинг: Легче подменить ответы
  • Нет проверки подлинности: Ответы могут быть от поддельных серверов
  • Манипуляции с трафиком: Провайдер может перенаправлять запросы

4. Цензура и ограничения 🚫

  • Фильтрация на уровне DNS: Провайдер может блокировать сайты
  • Гео-ограничения: DNS может определять ваше местоположение
  • Троттлинг: Замедление определенных запросов
-2

В этой статье будем стараться исправить имеющиеся у нас "проблемы" при взаимодействии с Интернет.

docker-compose

Для фильтрации DNS-запросов будем использовать Pi-hole, а в роли DNS-сервера будем использовать Unbound .

Чтобы описать docker-compose.yml сначала опишем концептуальную схему:

-3

Как это работает:

  1. Настройка (1 раз):Роутер назначает Pi-hole в качестве DNS-сервера для всех устройств
    Все устройства автоматически начинают использовать Pi-hole
  2. Когда вы заходите на сайт:Устройство спрашивает у Pi-hole: "Где находится определенный сайт?"
    Pi-hole проверяет: если это реклама → блокирует, если нет → спрашивает Unbound
    Unbound напрямую обращается к корневым DNS-серверам в интернете
    Получает "чистый" ответ без посредников
    Ответ возвращается к вашему устройству
  3. Что это дает:✅ Блокировка рекламы на всех устройствах
    Безопасность: Unbound не использует сторонние DNS-серверы
    Конфиденциальность: ваши запросы не идут к Google/Cloudflare
    Скорость: кэширование часто запрашиваемых сайтов

Создадим необходимые файлы для работы:

# Создаем папки и файлы
mkdir {dns,dns/config_pihole,dns/config_unbound}
cd dns
touch {docker-compose.yml,.env,config_unbound/a-records.conf,config_unbound/srv-records.conf,config_unbound/forward-records.conf}

cat > .env << 'EOF'
PIHOLE_PASSWORD=<your_secret_password>
EOF

cat > config_unbound/unbound.conf << 'EOF'
server:
verbosity: 1
interface: 0.0.0.0@53
access-control: 0.0.0.0/0 allow
do-ip4: yes
do-udp: yes
do-tcp: yes
hide-identity: yes
hide-version: yes
prefetch: yes
prefetch-key: yes
num-threads: 2
so-reuseport: yes
EOF

Редактируем systemd-resolved, чтобы 53 порт был у нас не занят и мы могли управлять DNS-запросами через наши сервисы:

# Открываем для редактирования конфиг systemd-resolved
$ sudo nano /etc/systemd/resolved.conf
# Вставляем/заменяем (пункт должен быть раскомментирован)
DNSStubListener=no

Перезапускаем и проверяем systemd-resolved:

# Перезапускаем службу
sudo systemctl restart systemd-resolved
# Проверяем
sudo ss -tulpn | grep :53

Редактируем docker-compose.yml через nano docker-compose.yml:

services:
unbound:
container_name: unbound
image: mvance/unbound:latest
restart: unless-stopped
volumes:
- './config_unbound:/opt/unbound/etc/unbound/'
networks:
dns:

pihole-init:
image: pihole/pihole:latest
container_name: pihole_init
volumes:
- './config_pihole:/etc/pihole'
environment:
- TZ=Europe/Moscow
- FTLCONF_webserver_api_password=${PIHOLE_PASSWORD}
- FTLCONF_dns_listeningMode=ALL
- FTLCONF_dns_upstreams=8.8.8.8;1.1.1.1
dns:
- 8.8.8.8
- 1.1.1.1
command: >
sh -c "
if [ ! -f /etc/pihole/gravity.db ]; then
echo 'Создаём базу данных с публичными DNS...';
# Запускаем создание базы данных
pihole-FTL &
sleep 5
pihole updateGravity
sleep 30
pkill pihole-FTL
echo 'База создана!';
else
echo 'База уже существует, пропускаем инициализацию';
fi
"
restart: "no" # Запускаем только один раз
networks:
dns:

pihole:
container_name: pihole
image: pihole/pihole:latest
ports:
- "53:53/tcp"
- "53:53/udp"
- "280:80/tcp"
environment:
- TZ=Europe/Moscow
- FTLCONF_webserver_api_password=${PIHOLE_PASSWORD}
- FTLCONF_dns_listeningMode=ALL
- FTLCONF_dns_upstreams=unbound
volumes:
- './config_pihole:/etc/pihole/'
cap_add:
- NET_ADMIN
- SYS_NICE
env_file:
- ".env"
restart: unless-stopped
networks:
dns:
depends_on:
- unbound
- pihole-init

networks:
dns:
driver: bridge

Перед запуском создаем сеть:

docker network create dns

# Проверить создание
# docker network ls

Сервис pihole-init нужен для первого запуска и я не нашел как запустить иначе. После запуска его можно остановить docker stop pihole-init.

После запуска в UI
Pi-hole мы можем попасть по адресу: http://<your_ip>:280/admin.
Вводим пароль, который мы указали в файле c секретами выше. В самом
начале никакой статистики мы не будем видеть, так как на пути устройств в
Интернет ничего не изменилось. Исправлять этот момент будем на
следующем этапе.

Настройки роутера

Заходим в интерфейс роутера, обычно это 192.168.0.1.

Авторизируемся.

Делаем бэкап настроек роутера на всякий случай 😆.

Находим
настройку, которая отвечает за DNS. В моем TP Link Archer A6 v2.0:
Дополнительные настройки -> Сеть -> Дополнительные настройки. В
окнах с "Предпочитаемый DNS-сервер"и "Альтернативный DNS-сервер"
указываем IP VM или ПК, где развернуты наши сервисы.

Перезагружаем
роутер. Теперь должны увидеть статистику, которая постоянно изменяется,
так как наши устройства постоянно делают запросы через наш роутер.

-4

Проверка работы сервисов

Проверка запросов:

# Первый запрос (должен быть медленнее, >50 мс)
$ docker exec pihole dig @127.0.0.1 stackoverflow.com | grep -E "Query time|IN.*A"
# Сразу же второй запрос (должен быть быстрее, <5 мс
$ docker exec pihole dig @127.0.0.1 stackoverflow.com | grep -E "Query time|IN.*A"
;stackoverflow.com. IN A
stackoverflow.com. 300 IN A 198.252.206.1
;; Query time: 20 msec
;stackoverflow.com. IN A
stackoverflow.com. 300 IN A 198.252.206.1
;; Query time: 1 msec

Видим косвенное подтверждение работы: первый запрос выполнился, а затем сработал кэш Unbound.

Проверка перенаправления unbound:

$ docker exec pihole tail -f /var/log/pihole/pihole.log | grep "forwarded"
Dec 19 13:50:53 dnsmasq[55]: forwarded open.selezen.org to 172.20.0.3
Dec 19 13:50:53 dnsmasq[55]: forwarded open.selezen.org to 172.20.0.3

Должный увидеть вывод как в примере выше, который говорит о работе Unbound. 172.20.0.3 - это IP нашего контейнера Unbound.

Умный дом

Чтобы видеть всю статистику в 1 месте устанавливаем:

Интеграция Pi-hole.

Карточка Pi-hole из HACS. Теперь можем видеть в 1 месте статистику Pi-hole:

-5

Мои наблюдения

До 2022 г.:

  1. До 30% трафика блокировалось.
  2. Устройство
    с самым большим количеством заблокированных DNS-запросов была умная
    колонка с Алисой. Ничего этим не хочу сказать, просто наблюдения.

Итог

На всех наших устройствах фильтруется реклама на уровне DNS-запросов.

Ссылки:

1. Зачем нужен собственный сервер в 2025?

2. Как установить Proxmox?

*.wikipedia.org - РКН: иностранный владелец ресурса нарушает закон РФ.