Добавить в корзинуПозвонить
Найти в Дзене
PRACTICAL ELECTRONICS

Лабораторник 0...30 В с плавной регулировкой ограничения тока

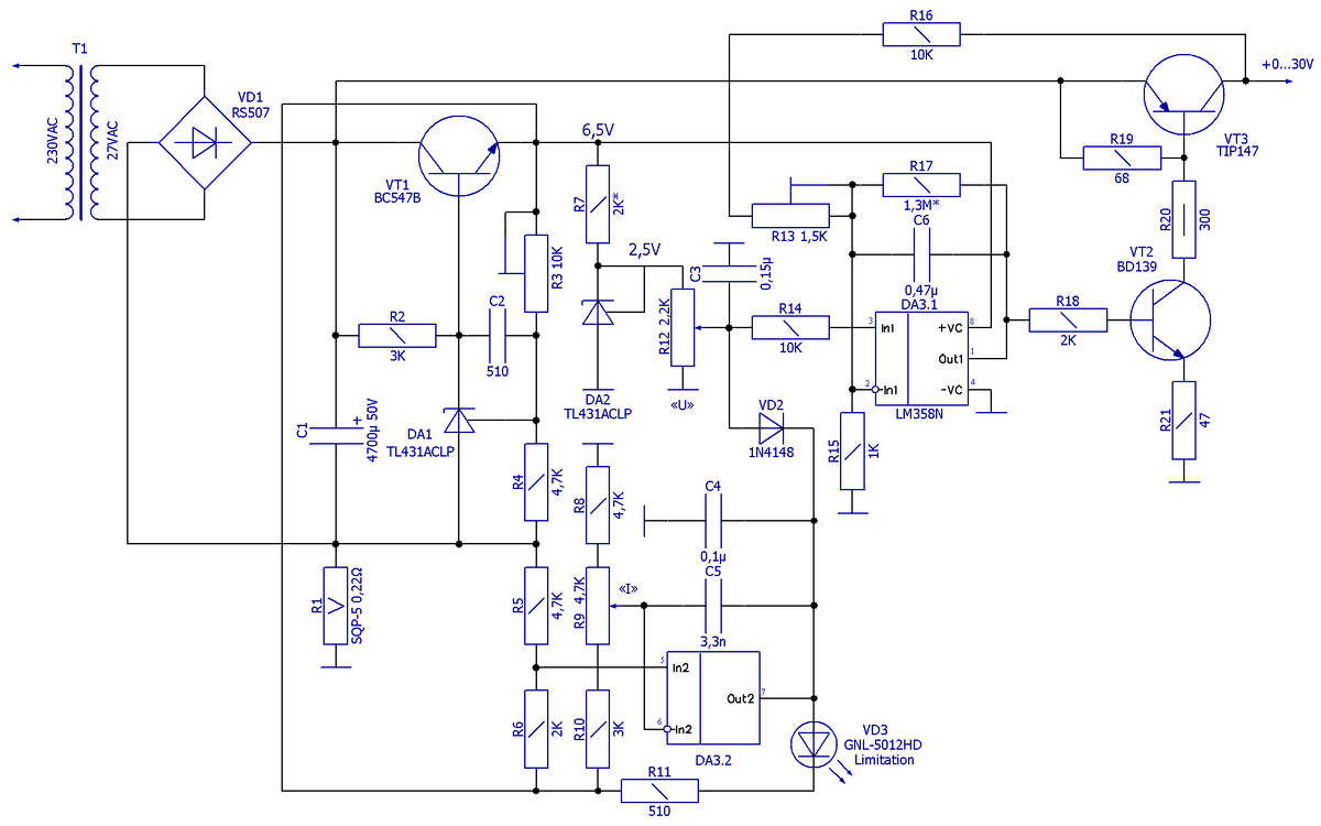
В публикации вниманию радиолюбителей предлагается лабораторный блок питания (ЛБП), выходное напряжение которого плавно регулируется в пределах 0…30 В и имеется плавная регулировка ограничения по току. Достоинство схемы в том, что не нужны дополнительные обмотки на силовом трансформаторе, а операционный усилитель (ОУ) работает с однополярным питанием. Выпрямленное и сглаженное напряжение с конденсатора С1 поступает на регулирующий транзистор VT3 и транзистор внутреннего стабилизатора VT1, который используется для питания ОУ DA3. На выходе стабилизатора DA1 резистором R3 устанавливается напряжение +6,5 В. На ОУ DA3.1 собрана регулирующая часть схемы. Резистором R12 «U» регулируется выходное напряжение. На верхний по схеме вывод R12 подается опорное напряжение (2,5 В), величина которого (в небольших пределах) подстраивается подбором резистора R7. Через резистор R14 напряжение с движка R12 подается на вход 3 операционного усилителя DA1.1. Этот ОУ осуществляет формирование выходного напр
Оглавление

В публикации вниманию радиолюбителей предлагается лабораторный блок питания (ЛБП), выходное напряжение которого плавно регулируется в пределах 0…30 В и имеется плавная регулировка ограничения по току. Достоинство схемы в том, что не нужны дополнительные обмотки на силовом трансформаторе, а операционный усилитель (ОУ) работает с однополярным питанием.

Схема электрическая

Схема электрическая принципиальная ЛБП 0...30 В с плавной регулировкой ограничения тока
Схема электрическая принципиальная ЛБП 0...30 В с плавной регулировкой ограничения тока

Принцип работы

Выпрямленное и сглаженное напряжение с конденсатора С1 поступает на регулирующий транзистор VT3 и транзистор внутреннего стабилизатора VT1, который используется для питания ОУ DA3.

На выходе стабилизатора DA1 резистором R3 устанавливается напряжение +6,5 В. На ОУ DA3.1 собрана регулирующая часть схемы. Резистором R12 «U» регулируется выходное напряжение. На верхний по схеме вывод R12 подается опорное напряжение (2,5 В), величина которого (в небольших пределах) подстраивается подбором резистора R7.

Через резистор R14 напряжение с движка R12 подается на вход 3 операционного усилителя DA1.1. Этот ОУ осуществляет формирование выходного напряжения блока питания, сравнивая опорное напряжение на входе 3 с выходным, поступающим на вход 2 DA1.1 через цепочку R16-R13-R15.

По результату сравнения вырабатывается управляющее напряжение, которое через усилитель постоянного тока на транзисторе VT2 поступает на регулирующий транзистор VT3. Резистором R13 устанавливается верхний предел выходного напряжения.

На ОУ DA3.2, служащим компаратором, построен узел ограничения выходного тока. На вход 5 DA3.2 через делитель R5-R6 подается опорное напряжение. Датчиком тока служит мощный низкоомный резистор R1.

При увеличении тока возрастает падение напряжения на R1 и, соответственно, напряжение на входе 6 DA3.2. Когда оно превышает напряжение на входе 5, компаратор срабатывает, на его выходе 7 устанавливается низкий уровень, который через диод VD2 шунтирует вход 3 DA1.1. ОУ закрывается (на выходе близкое к нулю напряжение) и отключает регулирующий транзистор VT2.

Значения предельного тока можно регулировать резистором R9 «I» от 0 до 3 А. Светодиод VD3 используется как индикатор перегрузки по току.

Конструкция, детали и наладка

Чертёж печатной платы для ЛБП показан ниже на рисунке.

Печатная плата для схемы ЛБП 0...30 В с плавной регулировкой ограничения тока
Печатная плата для схемы ЛБП 0...30 В с плавной регулировкой ограничения тока

Наладку начинают с контроля напряжения (+37…38 В) на конденсаторе С1. Движок резистора R12 должен быть выведен в нижнее по схеме положение. Резистором R3 выставляют на эмиттере VT1 (на выводе 8 DA3) напряжение +6,5 В.

Контролируют опорное напряжение (+2,5 В) на верхнем выводе переменного резистора R12. Если оно отличается, подбирают резистор R7.

Переводя движок R12 в верхнее положение, подстроечным резистором R13 устанавливают верхний предел выходного напряжения (+30 В). Нижнее значение выходного напряжения должно быть 3…10 мВ.

Подключают эквивалент нагрузки и проверяют параметры узла защиты. При необходимости подбирают R5 и R8.

В данной схеме можно использовать отечественные компоненты: DA1, DA2 – 142EH19, VT1 – любой кремниевый транзистор малой или средней мощности с допустимым напряжением Uкэ не менее 40 В. Вместо транзистора VT3 (TIP147) подойдет отечественный КТ825, VT2КТ815.

Силовой трансформатор можно применить мощностью 100…150 Вт.