Добавить в корзинуПозвонить
Найти в Дзене
Юг МОТО РФ 🇷🇺

Загадка нового V4 от Honda: запатентованный двигатель указывает на возвращение VFR

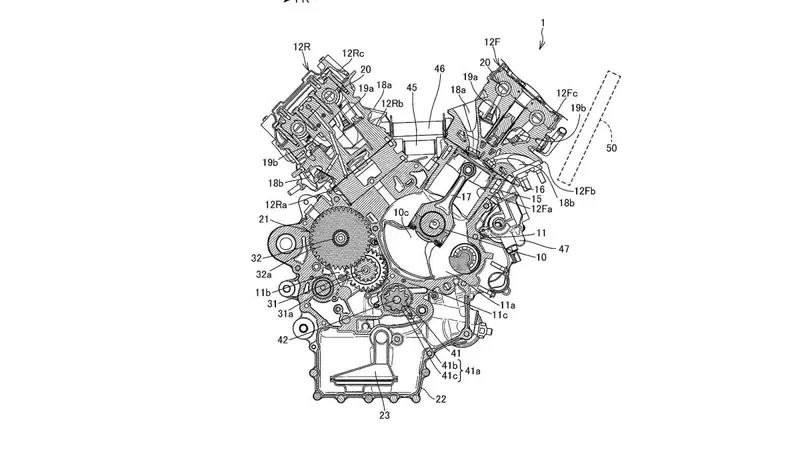
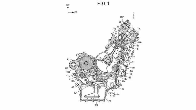
✏️ В конце 2025 года Хонда опубликовала два патента, раскрывающих детали нового двигателя V4. Глубина проработки чертежей говорит о том, что инженеры компании работают не над концепцией, а над конкретным серийным агрегатом. Это может стать основой для возвращения легендарной линейки VFR, последняя модель которой сошла с конвейера в 2020 году. ⚙️ Основные инженерные решения в патентах · Обновленная система смазки: Укороченные масляные каналы внутри картера и локальные резервуары для снижения трения. · Модульная конструкция: Новый подход к соединению головки цилиндра и картера для упрощения сборки. · Приоритетное охлаждение: Усовершенствованная система охлаждения, направленная на задний ряд цилиндров. · Привод на заднее колесо: В документации прямо указан цепной привод (цепь), без упоминания кардана. · Балансировочный вал: Наличие балансировочного вала указывает на плавную работу двигателя. ✔️ Детали конструкции Инженеры сосредоточились на трех ключевых областях для создания более совре

Загадка нового V4 от Honda: запатентованный двигатель указывает на возвращение VFR
Загадка нового V4 от Honda: запатентованный двигатель указывает на возвращение VFR

✏️ В конце 2025 года Хонда опубликовала два патента, раскрывающих детали нового двигателя V4. Глубина проработки чертежей говорит о том, что инженеры компании работают не над концепцией, а над конкретным серийным агрегатом. Это может стать основой для возвращения легендарной линейки VFR, последняя модель которой сошла с конвейера в 2020 году.

⚙️ Основные инженерные решения в патентах

· Обновленная система смазки: Укороченные масляные каналы внутри картера и локальные резервуары для снижения трения.

· Модульная конструкция: Новый подход к соединению головки цилиндра и картера для упрощения сборки.

· Приоритетное охлаждение: Усовершенствованная система охлаждения, направленная на задний ряд цилиндров.

· Привод на заднее колесо: В документации прямо указан цепной привод (цепь), без упоминания кардана.

· Балансировочный вал: Наличие балансировочного вала указывает на плавную работу двигателя.

✔️ Детали конструкции

Инженеры сосредоточились на трех ключевых областях для создания более современного и компактного двигателя.

· Новая система смазки: Цель — снизить механические потери. Для этого применены более короткие внутренние каналы в картере и локальные масляные резервуары для питания стартера, генератора, сцепления и водяной насоса. Это исключает длинные внешние трубки.

· Модульная сборка и компактность: В патенте показан модульный принцип соединения головки цилиндра и картера, который масштабируется на весь V4. Это упрощает обработку, стабилизирует качество. Новый мотор выглядит компактнее, особенно в зоне объединенного картера двигателя и коробки передач.

· Прицельное охлаждение «развала» цилиндров: Тепловая нагрузка на задние цилиндры в V-образной конструкции всегда выше. Honda решает это, проводя охлаждающие каналы непосредственно в пространстве между рядами цилиндров, приоритетно охлаждая задний ряд.

➡️ Ожидания и открытые вопросы

Несмотря на детальность, некоторые характеристики остаются загадкой. Патент явно описывает наличие балансировочного вала, что обычно необходимо для плавной работы двигателя с равномерным порядком воспламенения. Это может указывать на возврат к классическому углу развала цилиндров в 90 градусов, как у старых VFR 750/800, а не 76 градусов, как у VFR 1200.

Загадка нового V4 от Honda: запатентованный двигатель указывает на возвращение VFR
Загадка нового V4 от Honda: запатентованный двигатель указывает на возвращение VFR

Патент был подан в мае 2024 года. Обычно от публикации патента до появления серийного мотоцикла проходит несколько лет. Однако уровень проработки патентов позволяет с уверенностью сказать: легендарный V4 от Honda готовится к возвращению.

"Если вам нравится эта статья, поддержите ее лайком и подпиской - так она поможет большему количеству людей".