Добавить в корзинуПозвонить
Найти в Дзене
PRACTICAL ELECTRONICS

Стабилизированный БП ±40 В для усилителя

Стабилизированные блоки питания (БП) для УМЗЧ могут применяться, в основном, в мощных высококачественных усилителях с режимом работы выходного каскада «AB». Стабилизация напряжения питания таких усилителей преследует две цели:
• уменьшение так называемых «просадок» питающего напряжения при разных уровнях выходной мощности;
• минимизация пульсаций выходного напряжения. Намного реже стабилизированные БП применяют для однотактных усилителей A-класса, так как такие схемы, если их рассматривать в качестве нагрузки для источника питания, представляют из себя практически постоянное значение, в отличии от динамической нагрузки, в режиме работы усилителя «AB». Источник питания УМЗЧ напрямую влияет на конечный результат, т.е. на качество усиленного звукового сигнала. Даже самую «идеальную» схему усилителя можно испортить неправильно подобранным БП. Стабилизированный БП, рассматриваемый в этой публикации, предназначен для УМЗЧ с двухполярным питанием ±40 В и рассчитан на долговременный ток

Стабилизированные блоки питания (БП) для УМЗЧ могут применяться, в основном, в мощных высококачественных усилителях с режимом работы выходного каскада «AB». Стабилизация напряжения питания таких усилителей преследует две цели:
• уменьшение так называемых «
просадок» питающего напряжения при разных уровнях выходной мощности;
• минимизация пульсаций выходного напряжения.

Намного реже стабилизированные БП применяют для однотактных усилителей A-класса, так как такие схемы, если их рассматривать в качестве нагрузки для источника питания, представляют из себя практически постоянное значение, в отличии от динамической нагрузки, в режиме работы усилителя «AB».

Источник питания УМЗЧ напрямую влияет на конечный результат, т.е. на качество усиленного звукового сигнала. Даже самую «идеальную» схему усилителя можно испортить неправильно подобранным БП.

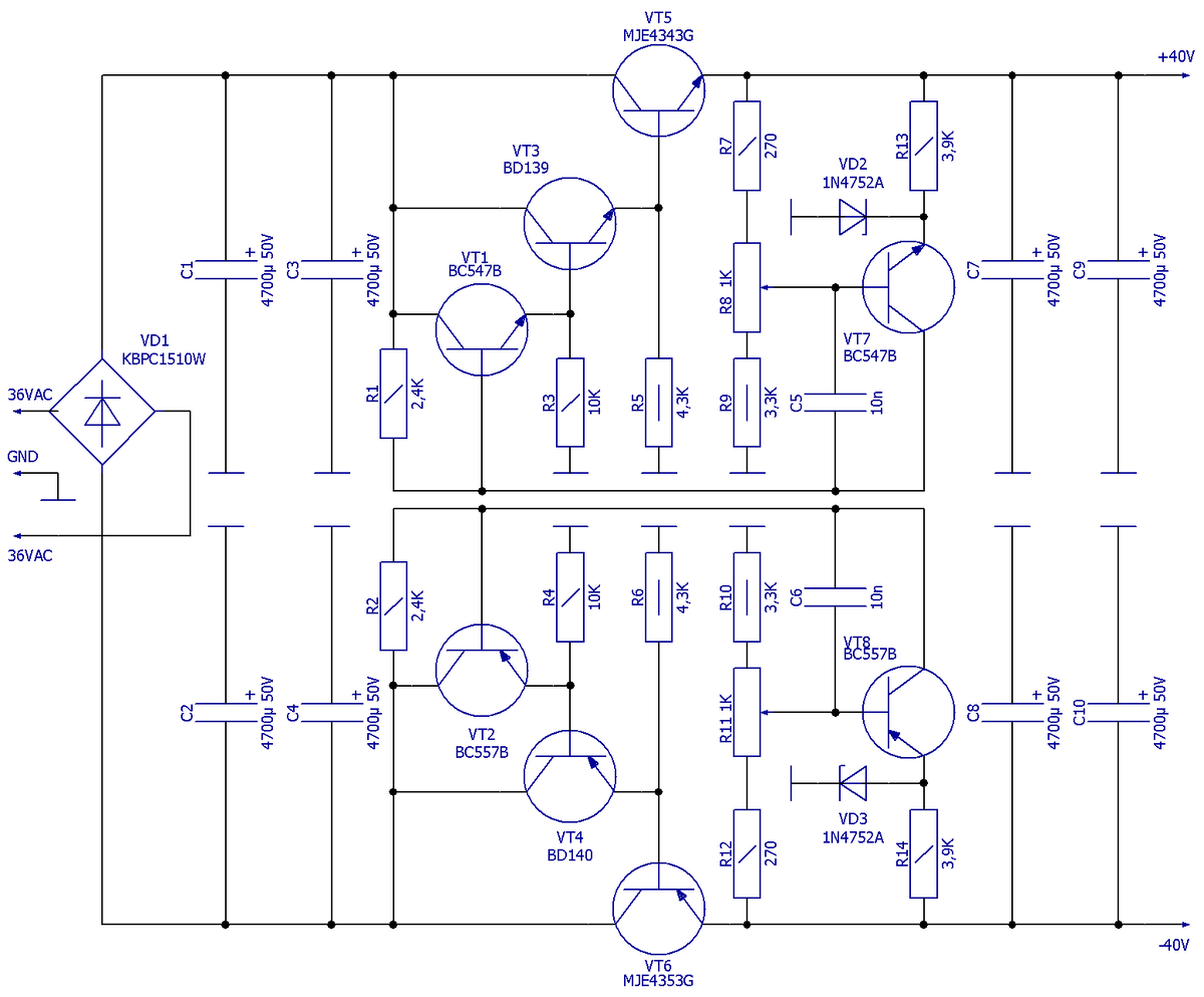
Стабилизированный БП, рассматриваемый в этой публикации, предназначен для УМЗЧ с двухполярным питанием ±40 В и рассчитан на долговременный ток до 4 А в каждом плече. Стабилизация осуществляется по компенсационной схеме с применением комплементарных пар транзисторов.

Схема электрическая

Схема электрическая принципиальная стабилизированного БП ±40 В для усилителя
Схема электрическая принципиальная стабилизированного БП ±40 В для усилителя

Источники опорного напряжения собраны на VD2VT7 и VD3VT8. Это напряжение с транзисторов VT7 и VT8 поступает на базы VT1 и VT2, они, в свою очередь, управляют более мощными транзисторами VT3 и VT4, а те управляют выходной парой VT5VT6. Конденсаторы С5 и С6 предотвращают самовозбуждение стабилизатора по ВЧ.

Такая многоступенчатая схема стабилизации позволяет более точно и с максимальным быстродействием поддерживать постоянное выходное напряжение при динамичном изменении тока нагрузки.

Стабилизатор рассчитан на ток нагрузки до 4 А. Амплитуда пульсаций выходного напряжения не превышает 15 мВ при максимальном токе в нагрузке.

Выходные транзисторы VT5 и VT6 должны быть закреплены на теплоотводах, способных эффективно отводить тепловую мощность по 35 Вт с каждого транзистора при токе в нагрузке 4 А.

Наладка стабилизатора сводится к регулировке выходного напряжения подстроечными резисторами R8 и R11, с разницей напряжения в плечах не хуже 0,05 В.

В стабилизаторе применены:
• подстроечные резисторы – многооборотные
3296W;
• конденсаторы С5, С6 – типа
К10-17Б;
• электролитические – Jamicon, радиальные, общего применения.

Чертёж печатной платы приведен ниже на рисунке.

Печатная плата для схемы стабилизированного БП ±40 В для усилителя
Печатная плата для схемы стабилизированного БП ±40 В для усилителя