Найти в Дзене
PRACTICAL ELECTRONICS

HI-FI предусилитель

В звукотехнике предварительный усилитель (предусилитель, (ПУ)) используется для первичной обработки аудиосигнала. Назначение ПУ – усилить слабый сигнал с источника и подготовить его к дальнейшей передаче на оконечный усилитель мощности. Самыми распространёнными источниками звуковых сигналов, где используется ПУ, являются звукосниматели и микрофоны. В этой публикации представлен высококачественный ПУ, выполненный на транзисторах. На первый взгляд принципиальная схема, предлагаемого ПУ, может показаться чрезмерно усложнённой, но на самом деле в ней нет ничего лишнего, и для получения качественного звукового сигнала она представляется оптимальной. Диапазон входных напряжений, мВ – 10…700
Номинальное входное напряжение, мВ – 60;
Диапазон выходных напряжений, В – 0,18…10;
Номинальное выходное напряжение, В – 1
Диапазон воспроизводимых частот, Гц – 5...250000;
THD при Uвых = 1 В, в диапазоне частот 20 Гц...20 кГц, %, – не более 0,001;
Отношение сигнал/шум, дБ – 95. Для лучшего согласования
Оглавление

В звукотехнике предварительный усилитель (предусилитель, (ПУ)) используется для первичной обработки аудиосигнала. Назначение ПУ – усилить слабый сигнал с источника и подготовить его к дальнейшей передаче на оконечный усилитель мощности.

Самыми распространёнными источниками звуковых сигналов, где используется ПУ, являются звукосниматели и микрофоны.

В этой публикации представлен высококачественный ПУ, выполненный на транзисторах.

На первый взгляд принципиальная схема, предлагаемого ПУ, может показаться чрезмерно усложнённой, но на самом деле в ней нет ничего лишнего, и для получения качественного звукового сигнала она представляется оптимальной.

Схема электрическая

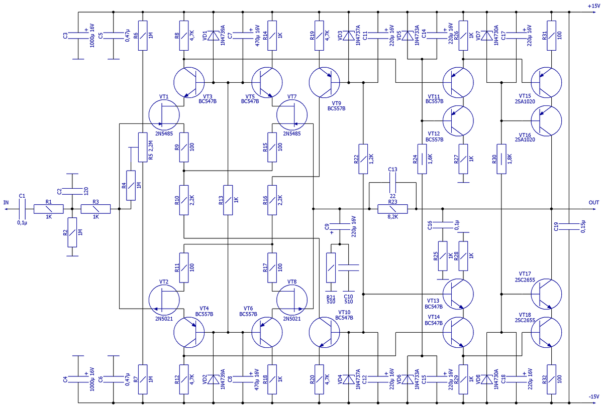
Схема электрическая принципиальная HI-FI предусилителя
Схема электрическая принципиальная HI-FI предусилителя

Технические параметры предусилителя:

Диапазон входных напряжений, мВ – 10…700
Номинальное входное напряжение, мВ – 60;
Диапазон выходных напряжений, В – 0,18…10;
Номинальное выходное напряжение, В – 1
Диапазон воспроизводимых частот, Гц – 5...250000;
THD при Uвых = 1 В, в диапазоне частот 20 Гц...20 кГц, %, – не более 0,001;
Отношение сигнал/шум, дБ – 95.

Работа схемы

Для лучшего согласования с источником сигнала, входной каскад ПУ имеет высокое сопротивление. Сигнал поступает c регулятора громкости через разделительный конденсатор С1, который устраняет шумы, возникающие при регулировке громкости, через Т-фильтр R1R2C2R3, предотвращающий самовозбуждение ПУ при различных положениях движка регулятора громкости.

Входной каскад – симметричный дифференциальный, на полевых транзисторах VT1VT7 и VT2VT8. Питаются дифкаскады от стабилизированных источников тока на VT9 и VT10, а для достижения минимальных искажений сигнала они нагружены на каскоды VT3VT5 и VT4VT6.

Применение на входе ПУ полевых транзисторов позволило значительно улучшает динамические характеристики схемы и снижает уровень собственных шумов.

Усиленный входным каскадом сигнал поступает раздельно по положительному и отрицательному полупериодам на буферный каскад VT11VT12 и VT13VT14, выполненный также по каскодной схеме со стабилизацией тока.

И, наконец, с буферного каскада обе полуволны приходят на выходной каскад, собранный по схеме эмиттерных повторителей с каскодными нагрузками на транзисторах VT15VT16 и VT17VT18.

Цепь ООС R23С13 обеспечивает отсутствие постоянного напряжения на выходе схемы, а также линейность частотной характеристики на ВЧ. RC-фильтр C16R25 служит для предотвращения самовозбуждения ПУ на СВЧ при разных уровнях сигнала.

Конструкция, детали и наладка

Схема собрана на печатной плате размерами 97×62 мм. Плата двухсторонняя, верхний слой содержит всего пять печатных проводников, так что если есть сложности с изготовлением двухсторонних плат, то их можно легко заменить монтажным проводом. Чертеж и расположение элементов и показаны ниже. Для изготовления методом ЛУТ, рисунок «зеркалить» не нужно.

Печатная плата для схемы HI-FI предусилителя
Печатная плата для схемы HI-FI предусилителя

Перед настройкой схемы движок подстроечного резистора R8 устанавливается в среднее положение, подается стабилизированное напряжение питания и резистором R8 на выходе ПУ устанавливается нулевое постоянное напряжение.

Изначально в схеме на входе ПУ планировалось применять малошумящие комплементарные полевые транзисторы типа 2SK170 и 2SJ74, но, эксперименты показали и очень хороший результат на наших КП103 и КП302, и некоторых других. Пробовались даже маломощные mosfet BSS100/BSS110, одним словом, здесь довольно широкое поле для экспериментов.

Конденсаторы использованы керамические многослойные – К10-17Б и электролитические – Jamicon. Резисторы – С2-23, подстроечный – 3296W.