Найти в Дзене

Здоровые и Дисфункциональные режимы в Схематерапии

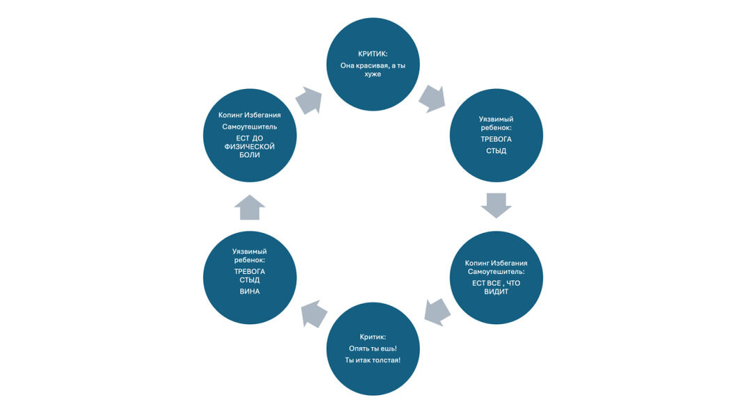
Ситуация: Лена заходит в соц.сеть и видит новые фотографии своей знакомой. Запускается Схема Дефективности. В ответ на мысли: "Я не такая красивая, я хуже", девушка чувствует стыд и тревогу. Она выключает телефон и идет к холодильнику, чтобы "заесть" свою боль. И тут приходят другие мысли: "Опять ем", Я итак толстая".  Самообвинения вызывают чувство вины и стыда. Она продолжает есть до появления физической боли от переедания. Получается замкнутый круг, который в концепции дисфункциональных режимов   выглядеть так: Концепция режимов возникла в Схематерапии  в результате работы с пациентами, которые страдают от пограничного расстройства личности (ПРЛ) и нарцисстического расстройства личности (НРЛ). Количество  схем и копинговых реакций при ПРЛ очень огромное, поэтому  требовался более развернутый подход.  Для более эффективной работы с такими пациентами была разработана концепция режимов функционирования схем.  Она дала возможность составлять более подробный  и понятный протокол. В на

Ситуация: Лена заходит в соц.сеть и видит новые фотографии своей знакомой. Запускается Схема Дефективности. В ответ на мысли: "Я не такая красивая, я хуже", девушка чувствует стыд и тревогу. Она выключает телефон и идет к холодильнику, чтобы "заесть" свою боль. И тут приходят другие мысли: "Опять ем", Я итак толстая".  Самообвинения вызывают чувство вины и стыда. Она продолжает есть до появления физической боли от переедания. Получается замкнутый круг, который в концепции дисфункциональных режимов   выглядеть так:


Когда Ребенок чувствует  тревогу и стыд, он нуждается в поддержке, безопасности, любви и принятии. В детстве у Елены не было взрослого, способного удовлетворить ее эмоциональные потребности. Поэтому она "заедала" свою боль и это приносило облегчение. Во взрослой жизни ее копинговая стратегия не работает - она мешает ей выбрать более эффективный способ, например - дать отпор внутреннему критику, опровергнув его слова,  поддержать себя в режиме Заботливого Взрослого. Это лишь пример того, как  дисфункциональные режимы Схемы могут мешать человеку жить.
Когда Ребенок чувствует тревогу и стыд, он нуждается в поддержке, безопасности, любви и принятии. В детстве у Елены не было взрослого, способного удовлетворить ее эмоциональные потребности. Поэтому она "заедала" свою боль и это приносило облегчение. Во взрослой жизни ее копинговая стратегия не работает - она мешает ей выбрать более эффективный способ, например - дать отпор внутреннему критику, опровергнув его слова,  поддержать себя в режиме Заботливого Взрослого. Это лишь пример того, как  дисфункциональные режимы Схемы могут мешать человеку жить.

Концепция режимов возникла в Схематерапии  в результате работы с пациентами, которые страдают от пограничного расстройства личности (ПРЛ) и нарцисстического расстройства личности (НРЛ). Количество  схем и копинговых реакций при ПРЛ очень огромное, поэтому  требовался более развернутый подход.  Для более эффективной работы с такими пациентами была разработана концепция режимов функционирования схем.  Она дала возможность составлять более подробный  и понятный протокол. В настоящий момент эту концепцию успешно применяют и с менее сложными случаями.

Режимы функционирования схем - это изменчивые эмоциональные состояния  и копинговые реакции (адаптивные или дезадаптивные), которые мы все переживаем. То есть, режимы воспроизводят схему, которая  активируется в ответ на триггер. А именно, на ситуации , в отношении которых мы особенно чувствительны (наши эмоциональные кнопки).

Изначально,  были определены 10 режимов функциональных режимов в четырех категориях. С развитием Схематерапии их количество увеличилось. И сейчас их более 25.

1. Детские режимы: Уязвимый ребенок, Сердитый ребенок, Импульсивный/Недисциплинированный,  Гневный ребенок, Покинутый ребенок и т.д.

Детские режимы считаются врожденными  и представляют собой универсальные базовые потребности и эмоции. Чтобы определить детский режим: нужно ответить на вопросы: что ты сейчас чувствуешь? Какую эмоцию испытываешь? Что нужно в данный момент? Именно эмоция может рассказать, какая эмоциональная потребность не удовлетворяется. Одна из главных задач научиться ее распознавать и удовлетворять адаптивным способом, чтобы  все чаще и чаще включался режим Счастливого ребенка.

2. Дисфункциональные копинговые режимы.Представляют собой стратегии защиты от активации схем. Режимы соответствуют трем копинговым стратегиям: капитуляция, избегание  и гиперкомпенсация, которые будучи ребенком человек вырабатывает, чтобы справиться с сильными эмоциональными переживаниями или попытаться избежать их, в ситуации когда его эмоциональные потребности не удовлетворяются. То есть в детстве они были средством выживания, но во взрослой жизни они не соответствуют реальной  ситуации и мешают удовлетворять истинные эмоциональные потребности.

Примеры дисфункциональных копинговых режимов:

КАПИТУЛЯЦИЯ:

Послушный капитулянт (человек в этом режиме ведет себя послушно, пассивно, угодливо из страха перед конфликтом или отвержением)

ИЗБЕГАНИЕ:

Отстраненный Самоутешитель (В этом режиме человек стремится отключиться от негативных и неприятных эмоций с помощью отвлекающих, успокаивающих или стимулирующих занятий, как правило, аддиктивного или компульсивного характера: злоупотребление психоактивными веществами, игромания, компьютерная зависимость, экстремальный спорт, переедание, трудоголизм, шопоголизм, беспорядочная половая жизнь и т. д)

Избегающий Защитник (В этом режиме человек прилагает усилия, чтобы физически не оказываться в ситуациях, которые могут привести к стрессу, дискомфорту, негативным эмоциям. Избегающее поведение может приводить к бездействию, значительным ограничениям активности, социальной изоляции.)

ГИПЕРКОМПАНСАЦИЯ:

Перфекционист - Гиперконтролер (В этом режиме человек прилагает усилия, чтобы физически не оказываться в ситуациях, которые могут привести к стрессу, дискомфорту, негативным эмоциям. Избегающее поведение может приводить к бездействию, значительным ограничениям активности, социальной изоляции.)

Самовозвеличиватель (Человек в этом режиме может обесценивать других и даже унижать, требует восхищения и уважения, игнорирует эмоции и потребности других людей, ведет себя высокомерно, заносчиво, зачастую оскорбительно, подчеркивая свой особый статус и превосходство)

Два дисфункциональных родительских режима: Наказывающий критик и Требовательный критик.

3. Дисфункциональные критикующие (родительские) режимы. Отражают интернализованное негативное поведение значимых других по отношению к самому человеку в его детстве.

ТРЕБОВАТЕЛЬНЫЙ КРИТИК (Для этого режима характерны чрезмерные, завышенные ожидания от самого себя. Человек чувствует необходимость постоянно соответствовать высочайшим стандартам и жестким правилам, гнаться за статусом и достижениями, «не терять время зря», быть максимально эффективным, зачастую в ущерб отдыху, удовольствиям и даже здоровью)

ВНУШАЮЩИЙ ВИНУ КРИТИК (Человек в этом режиме испытывает чувство вины перед другими людьми и ответственность за их благополучие; ощущение, будто он должен всем помогать и обо всех заботиться. В близких отношениях ему очень трудно отказывать, ставить границы, заявлять о своих нуждах)

КАРАЮЩИЙ КРИТИК (Человек в этом режиме нетерпим, безжалостен и агрессивен по отношению к себе, не прощает себя за ошибки, жестоко обвиняет, критикует и наказывает себя, вплоть до самоповреждения.)

4. Здоровые режимы. Они связаны с позитивными и адаптивными мыслями и поведением. К этой группе режимов относятся:

Счастливый ребенок (в этом режиме человек ощущает себя в безопасности, любимым и принятым, важным и нужным....)

Заботливый родитель (Человек в этом режиме понимает и уважает потребности внутреннего ребенка, является его любящим наставником и защитником. Он заботится и сопереживает уязвимому детскому режиму, ставит ограничения для агрессивных и импульсивных режимов, развивает и поддерживает режим счастливого ребенка, нейтрализует и конфронтирует с дисфункциональными критикующими режимами и копингами.)

Здоровый взрослый (В этом режиме мысли и поведение человека конструктивны. Он способен брать на себя ответственность, самостоятельно делать выбор и решать проблемы, осознает свои возможности и ограничения, с уважением относится к другим людям, придерживается взятых на себя обязательств, имеет здоровые рабочие, родительские, бытовые, социальные, культурные, сексуальные, эстетические, спортивные интересы)

Задача Схематерапии снизить влияние дисфункциональных режимов Схемы на жизнь человека, развить и укрепить навыки Здоровых режимов. А в итоге научится относится к себе и к другим с любовью, заботой и теплотой.