Добавить в корзинуПозвонить
Найти в Дзене
Старые схемы...

Бегущие огни с автоматическим изменением скорости.

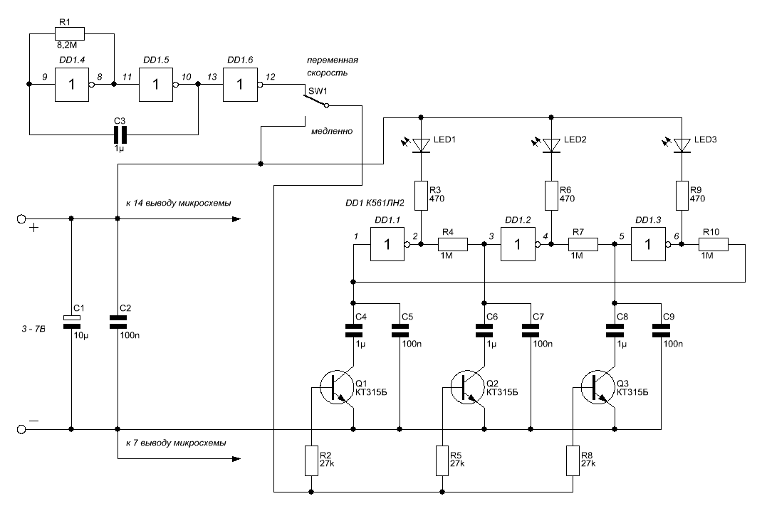
Как правило, трехфазные мультивибраторы работают на фиксированной частоте. Если частота регулируется в такой схеме, она регулируется в незначительных пределах изменением напряжением питания микросхемы. В этой схеме частота изменяется автоматически за счет подключения дополнительных конденсаторов. Схема собрана на одной микросхеме. На элементах микросхемы: DD1.1; DD1.2; DD1.3; собран классический трехфазный мультивибратор. На элементах: DD1.4; DD1.5; DD1.6; собран генератор, который управляет работой транзисторных ключей. Когда на выходе генератора логическая единица, транзисторы открыты и конденсаторы, подключенные к коллекторам транзисторов, через открытые транзисторы подключены к минусу питания. При логическом нуле на выходе генератора, транзисторы закрыты, и конденсаторы отключены от минуса питания. При напряжении питания более 7В автоматическое переключение скоростей перестает работать. Для того чтобы оно работало необходимо между базой и эмиттером транзисторов подключить сопроти
Фото.
Фото.

Как правило, трехфазные мультивибраторы работают на фиксированной частоте. Если частота регулируется в такой схеме, она регулируется в незначительных пределах изменением напряжением питания микросхемы.

В этой схеме частота изменяется автоматически за счет подключения дополнительных конденсаторов.

Рисунок.
Рисунок.

Схема собрана на одной микросхеме. На элементах микросхемы: DD1.1; DD1.2; DD1.3; собран классический трехфазный мультивибратор. На элементах: DD1.4; DD1.5; DD1.6; собран генератор, который управляет работой транзисторных ключей. Когда на выходе генератора логическая единица, транзисторы открыты и конденсаторы, подключенные к коллекторам транзисторов, через открытые транзисторы подключены к минусу питания. При логическом нуле на выходе генератора, транзисторы закрыты, и конденсаторы отключены от минуса питания.

При напряжении питания более 7В автоматическое переключение скоростей перестает работать. Для того чтобы оно работало необходимо между базой и эмиттером транзисторов подключить сопротивления для надежного закрытия транзисторов. При напряжении питания более 7В, на выходе микросхемы выходное напряжение логического нуля может составлять 0,6В и более.

Если в схеме применить MOSFET транзисторы, например, 2N7000, то схема будет работать при напряжении более 7В. У этих транзисторов, пороговое напряжение затвора составляет 0,8 – 3В.

Переключатель SW1 позволяет при необходимости установить фиксированную скорость мигания.