Найти в Дзене

Импланты 2026: Как выбрать в Москве и не разориться? Отвечает хирург с 15-летним стажем

Приветствую читателей канала! Я — доктор Эрматов, хирург-имплантолог с 15-летним стажем, ведущий специалист клиники Gold-Dent1. За последние 3 года в имплантологии произошла настоящая революция. Если в 2020 вам предлагали 1-2 варианта, то сейчас пациенты теряются в выборе. All-on-4, скуловая, одноэтапная, базальная — звучит как космические технологии, а цены и вовсе вводят в ступор. Сегодня разложу все по полочкам: какие методы реально работают в 2025, а какие — маркетинг, сколько стоит восстановление зубов в Москве и как не переплатить за ненужное. 📌 Внимание читателям Дзен
Перед вами — адаптированная версия статьи. Мы специально сократили материал для удобного чтения в ленте. На сайте вас ждет: Читайте полную статью на сайте: Имплантация зубов 2025-2026: виды, технологии и реальные цены под ключ 1. Цифровизация вместо "на глаз"
Раньше имплантолог работал как сапер — по ощущениям. Сейчас каждая операция сначала проходит в виртуальной реальности. 3D-модель челюсти, симуляция нагрузк
Оглавление

Приветствую читателей канала! Я — доктор Эрматов, хирург-имплантолог с 15-летним стажем, ведущий специалист клиники Gold-Dent1.

За последние 3 года в имплантологии произошла настоящая революция. Если в 2020 вам предлагали 1-2 варианта, то сейчас пациенты теряются в выборе. All-on-4, скуловая, одноэтапная, базальная — звучит как космические технологии, а цены и вовсе вводят в ступор.

Сегодня разложу все по полочкам: какие методы реально работают в 2025, а какие — маркетинг, сколько стоит восстановление зубов в Москве и как не переплатить за ненужное.

📌 Внимание читателям Дзен
Перед вами — адаптированная версия статьи. Мы специально сократили материал для удобного чтения в ленте. На сайте вас ждет:

  • Полная версия с дополнительными разделами
  • Фото и видео материалов
  • Интерактивные чек-листы для скачивания
  • Возможность задать вопрос врачу в комментариях

Читайте полную статью на сайте: Имплантация зубов 2025-2026: виды, технологии и реальные цены под ключ

📈 Что изменилось в 2025? 3 главных тренда

1. Цифровизация вместо "на глаз"
Раньше имплантолог работал как сапер — по ощущениям. Сейчас каждая операция сначала проходит в виртуальной реальности. 3D-модель челюсти, симуляция нагрузки, точность до 0.1 мм.
Это не роскошь, а новый стандарт.

2. "Быстро" не значит "опасно"
Протоколы моментальной нагрузки стали безопаснее. Раньше "поставил и сразу с коронкой" было рисково, сейчас — рутина для хороших клиник. Но! Только при идеальном планировании.

3. Ценовой прозрачности все еще нет
Увы, но 70% клиник в Москве все еще прячут реальную стоимость в мелком шрифте. "Имплант — 50 000" на деле оказывается 150 000 с работой, коронкой и доп. процедурами.

🏆 5 методов, которые реально работают

1. All-on-4/6 — для полного отсутствия зубов

История пациента: Сергей, 58 лет, носил съемный протез 7 лет. "Как будто во рту лопата" — его слова. Сделали All-on-4 на верхнюю челюсть.

Суть: 4-6 имплантов + несъемный протез сразу.
Цена в Москве: 850 000 – 1 800 000 ₽ за челюсть
Миф: "Это ненадежно, имплантов мало"
Правда: При правильном планировании — 97% успеха на 10+ лет

2. Одноэтапная — когда нужно быстро и эстетично

Кому подходит: Потеряли передний зуб и не хотите ходить с дыркой 4 месяца.

Фишка: Удалили зуб → сразу поставили имплант → временная коронка
Сроки: Улыбка за 1 неделю вместо 6 месяцев
Ограничение: Нужна хорошая кость и аккуратный пациент

3. Скуловая Zygoma — для сложных случаев

Когда выбирать: Если кости почти нет, а пластика не вариант.

Цифра: Импланты длиной 45 мм (обычные — 8-13 мм)
Особенность: Фиксация в скуловой кости, которая не атрофируется
Для кого: Часто после онкологии или многолетнего ношения съемных протезов

4. Классическая двухэтапная — проверенный временем

Не сдает позиции: 98% приживаемости, предсказуемый результат.

Минус: Долго — 4-6 месяцев до конечного результата
Плюс: Можно исправить небольшие огрехи в позиционировании

5. Базальная — бюджетный вариант (но с оговорками)

Правда 2025: Ее популярность падает. Новые методы костной пластики делают ее менее актуальной.

Цена: От 35 000 ₽ за имплант
Риск: Меньше опций при проблемах, сложнее гигиена

💰 Честный разбор цен: где экономят и где переплачивают

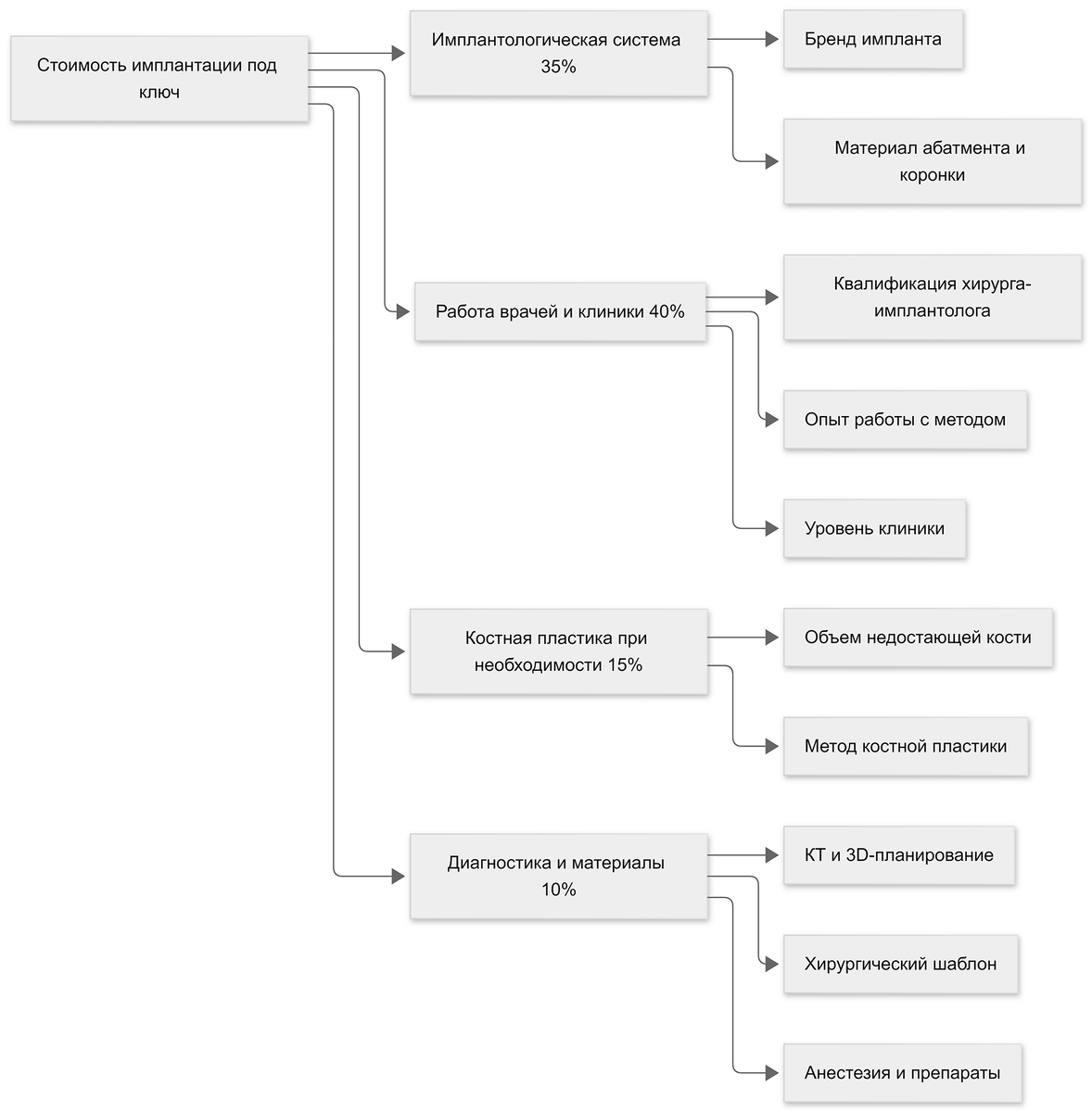
Какие факторы влияют на стоимость имплантации (Москва, 2025):

Диаграмма 1: Какие факторы влияют на стоимость имплантации (Москва, 2025)
Диаграмма 1: Какие факторы влияют на стоимость имплантации (Москва, 2025)

❌ 5 ошибок при выборе имплантов в Москве

  1. Гнаться за дешевизной
    Имплант за 15 000 ₽ — это как автомобиль за 300 000. Работает, но срок службы и комфорт другие.
  2. Выбирать метод по отзывам в интернете
    All-on-4 — не панацея. Что подошло соседке, может не подойти вам.
  3. Не спрашивать о хирургическом шаблоне
    В 2025 операции без 3D-шаблона — авантюра. Это как делать операцию на сердце без УЗИ.
  4. Экономить на диагностике
    КТ за 3 000 ₽ может сэкономить 100 000 ₽ на исправлении ошибок.
  5. Не учитывать долгосрочные расходы
    Дешевая коронка через 2-3 года потребует замены (+50% от исходной стоимости).

🎯 Мой чек-лист выбора клиники (2025)

Задайте эти 5 вопросов на консультации:

  1. "Покажите примеры ваших работ с похожим случаем?"
    Не общие фото, а именно похожие ситуации.
  2. "Будет ли хирургический шаблон и кто его делает?"
    Правильный ответ: "Да, наш инженер по цифровому планированию".
  3. "Какая гарантия и что она покрывает?"
    Должна быть отдельно на импланты и на работу.
  4. "Сколько подобных операций вы делали за последний год?"
    Хорошо — 50+, отлично — 100+.
  5. "Можно ли пообщаться с вашими пациентами?"
    Честные клиники дают 1-2 контакта (с разрешения пациентов).

💡 Личный опыт: 3 случая из практики 2025

Случай 1: Мужчина 45 лет, хотел сэкономить. Сделали имплантацию в "бюджетной" клинике за 300 000. Через год — периимплантит, удаление, новая операция за 600 000. Итог: сэкономил → потерял время и заплатил вдвое.

Случай 2: Женщина 62 года, 20 лет со съемными протезами. Сделали All-on-4. Через месяц: "Я впервые за 20 лет откусила яблоко". Стоимость: 1 400 000, но она сказала, что каждая копейка стоила того.

Случай 3: Молодой парень 28 лет, потерял передний зуб в драке. Одноэтапная имплантация. Через неделю — пошел на свидание с временной коронкой. Фишка: не пропустил важное событие из-за зуба.

📊 Опрос для читателей

А что для вас самое страшное в имплантации?

  • Цена — боюсь не рассчитать бюджет
  • Боль — терпеть не могу стоматологов
  • Время — не могу 6 месяцев ходить без зуба
  • Риски — вдруг не приживется
  • Выбор — слишком много вариантов, запутался

Пишите в комментариях ваш вариант + вопросы! Отвечу на самые популярные в следующем материале.

🎁 Бонус для дочитавших

Скачайте мой чек-лист:
"5 вопросов, которые нужно задать имплантологу на консультации"

Скачайте его на смартфон или распечатайте, чтобы не забыть задать эти вопросы Вашему врачу

Итог 2025: Имплантация стала точной наукой. Главное — не цена, а правильное планирование. Лучше заплатить на 20% дороже, но получить предсказуемый результат на 20+ лет.

🌐 Читайте также на нашем сайте
Спасибо, что дочитали до конца! Эта статья была адаптирована для формата Дзен. На сайте вас ждет:

Полные версии всех статей с дополнительными материалами
Видео-инструкции от наших врачей
Интерактивные калькуляторы стоимости лечения
Возможность задать вопрос и получить ответ от специалиста
Скачиваемые материалы: чек-листы, памятки, руководства

Переходите в наш блог: golddent1.ru/blog
Ищите по названию статьи или теме