Добавить в корзинуПозвонить
Найти в Дзене
PRACTICAL ELECTRONICS

Снижение тока через обмотку реле (экономичное реле)

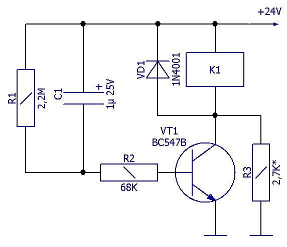
Через обмотку электромагнитного реле при работе может протекать довольно значительный ток, и в случае длительной работы во включенном состоянии, происходит прямо пропорциональный расход энергии (это особенно актуально при питании от аккумуляторов и гальванических батарей), который можно уменьшить с помощью предлагаемой схемы. Идея схемы основывается на том, что ток срабатывания реле значительно больше тока отпускания (в 3...5 раз). Т.е. если включить реле номинальным током, то потом его можно значительно уменьшить с помощью, например, ограничительного резистора, включенного последовательно с обмоткой реле. За коммутацию последовательного резистора отвечает простая электронная схема на одном транзисторе. В предлагаемом варианте используется 24-вольтовое реле с сопротивлением катушки 650 Ом и током срабатывания 37 мА. В исходном состоянии конденсатор С1 разряжен. При подаче напряжения (24 В) он заряжается током через резистор R2 и переход БЭ транзистора VT1. На этом отрезке транзистор от

Через обмотку электромагнитного реле при работе может протекать довольно значительный ток, и в случае длительной работы во включенном состоянии, происходит прямо пропорциональный расход энергии (это особенно актуально при питании от аккумуляторов и гальванических батарей), который можно уменьшить с помощью предлагаемой схемы.

Идея схемы основывается на том, что ток срабатывания реле значительно больше тока отпускания (в 3...5 раз). Т.е. если включить реле номинальным током, то потом его можно значительно уменьшить с помощью, например, ограничительного резистора, включенного последовательно с обмоткой реле.

За коммутацию последовательного резистора отвечает простая электронная схема на одном транзисторе. В предлагаемом варианте используется 24-вольтовое реле с сопротивлением катушки 650 Ом и током срабатывания 37 мА.

В исходном состоянии конденсатор С1 разряжен. При подаче напряжения (24 В) он заряжается током через резистор R2 и переход БЭ транзистора VT1.

На этом отрезке транзистор открыт, через него и обмотку реле протекает полный ток, соответственно оно срабатывает, и его контакты коммутируют нагрузку.

По мере заряда С1 ток через него уменьшается. Через некоторое время, определяемое ёмкостью С1 и сопротивлением R2, транзистор закрывается, к реле оказывается подключенным токоограничительный резистор R3, и оно переходит в экономичный режим с малым энергопотреблением.

Ток через реле в этом режиме выбирается так, чтобы контакты реле гарантированно оставались замкнутыми.

Резистор R1 разряжает конденсатор, подготавливая схему к повторному включению. Диод VD1 защищает VT1 от ЭДС самоиндукции, возникающей в катушке реле при прекращении тока.