Найти в Дзене
LIFEBALSAM

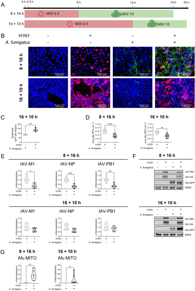
Вирус гриппа А способствует росту грибка Aspergillus fumigatus посредством прямого взаимодействия in vitro.

Мы предлагаем новую модель коинфекции для изучения сложного взаимодействия патоген-хозяин и патоген-патоген между вирусом гриппа А (IAV), грибом A. fumigatus и эпителиальными клетками легких. Используя эту модель, мы смогли показать, что рост гриба A. fumigatus увеличивается во время коинфекции, вероятно, из-за взаимодействия со свежевысвобождающимися вирусными частицами, а также с высвобождаемыми цитокинами. С другой стороны, репликация вируса, а также вызванный IAV ответ клеток хозяина снижались в присутствии A. fumigatus. Ингибирование связанного с вирусом высвобождения цитокинов и хемокинов может быть полезно для гриба, поскольку меньше иммунных клеток привлекается или активируется. Таким образом, A. fumigatus меньше сталкивается с возможными агрессорами из иммунной системы и может легче распространяться по всему легкому. На основании этих данных можно предположить, что тяжесть суперинфекции вирусом гриппа А и A. fumigatus in vivo в основном определяется вторичной грибковой инфекц

Мы предлагаем новую модель коинфекции для изучения сложного взаимодействия патоген-хозяин и патоген-патоген между вирусом гриппа А (IAV), грибом A. fumigatus и эпителиальными клетками легких. Используя эту модель, мы смогли показать, что рост гриба A. fumigatus увеличивается во время коинфекции, вероятно, из-за взаимодействия со свежевысвобождающимися вирусными частицами, а также с высвобождаемыми цитокинами. С другой стороны, репликация вируса, а также вызванный IAV ответ клеток хозяина снижались в присутствии A. fumigatus. Ингибирование связанного с вирусом высвобождения цитокинов и хемокинов может быть полезно для гриба, поскольку меньше иммунных клеток привлекается или активируется. Таким образом, A. fumigatus меньше сталкивается с возможными агрессорами из иммунной системы и может легче распространяться по всему легкому. На основании этих данных можно предположить, что тяжесть суперинфекции вирусом гриппа А и A. fumigatus in vivo в основном определяется вторичной грибковой инфекцией. Таким образом, представляется крайне важным как можно раньше диагностировать и лечить этот вид суперинфекции, чтобы снизить высокие показатели смертности при IAPA.

Журнал: Микробы и инфекции
Том 26, выпуск 3