Добавить в корзинуПозвонить
Найти в Дзене
Электронный досуг

УМЗЧ с коротким трактом.

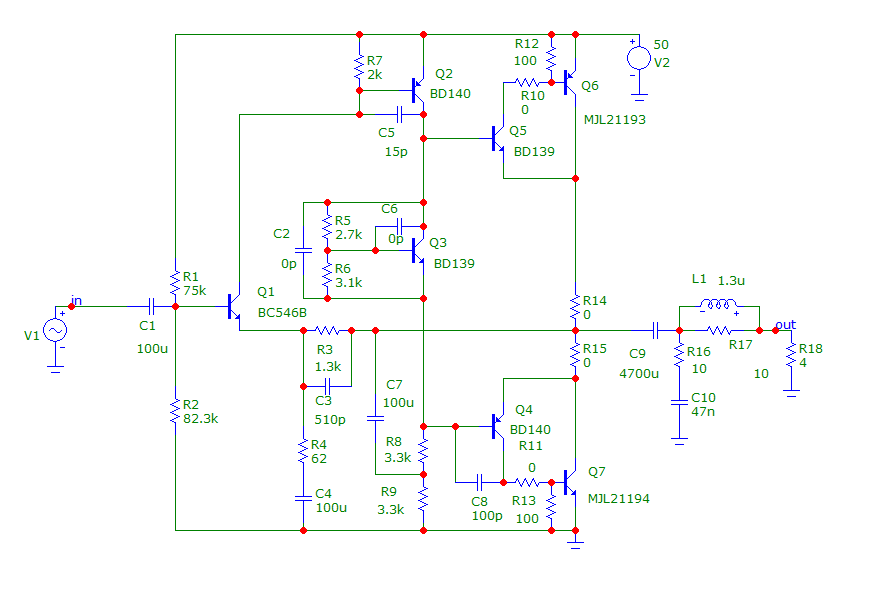
Схема из сайта https://vpayaem.ru/amp65.html Выше представлена схема модели. На конденсаторы С2, С6, резисторы R10, R11 - с номиналом 0 не обращайте внимания. Могут понадобиться при настройке. R14, R15 , которые ставят для стабилизации теплового режима, сильно увеличивают коэффициент гармоник. Поэтому тоже не нужны. Отсутствие этих резисторов накладывает ограничение на напряжение питания - для обеспечения надежности оно должно быть не выше, указанного на схеме. Так же неплохо позаботиться о хорошем охлаждении выходных транзисторов - их желательно установить на отдельный радиатор без изолирующих прокладок. Коллекторы соединены вместе - это позволяет 2 выходных транзистора установить на одном радиаторе.
Выходной каскад выполнен по схеме Шиклаи. По информации в сети, такой выходной каскад обладает меньшими искажениями, большей термостабильностью. Но имеет меньший запас по фазе, что для этой схемы не существенно - схема имеет короткий тракт. Так же такой выходной каскад имеет склонность

Схема из сайта https://vpayaem.ru/amp65.html

Выше представлена схема модели. На конденсаторы С2, С6, резисторы R10, R11 - с номиналом 0 не обращайте внимания. Могут понадобиться при настройке. R14, R15 , которые ставят для стабилизации теплового режима, сильно увеличивают коэффициент гармоник. Поэтому тоже не нужны. Отсутствие этих резисторов накладывает ограничение на напряжение питания - для обеспечения надежности оно должно быть не выше, указанного на схеме. Так же неплохо позаботиться о хорошем охлаждении выходных транзисторов - их желательно установить на отдельный радиатор без изолирующих прокладок. Коллекторы соединены вместе - это позволяет 2 выходных транзистора установить на одном радиаторе.
Выходной каскад выполнен по схеме Шиклаи. По информации в сети, такой выходной каскад обладает меньшими искажениями, большей термостабильностью. Но имеет меньший запас по фазе, что для этой схемы не существенно - схема имеет короткий тракт. Так же такой выходной каскад имеет склонность к самовозбуждению. Конденсатор С8 предназначен для предотвращения самовозбуждения. Резисторы R10, R11 тоже предназначены для борьбы с самовозбуждением. Их сопротивление 1 - 3,5 Ом.
Термостабилизация схемы Шиклаи имеет особенность - транзистор - датчик температуры должен иметь тепловой контакт не с выходными, а с предвыходными транзисторами. Поэтому его закрепляют на общем радиаторе с предвыходными транзисторами, установленном на плате. Для данной схемы достаточно небольшой алюминиевой пластины. Китайские платы с выходным каскадом, выполненным по схеме Шиклаи - L12, MX-50.
Еще одна особенность данного УМЗЧ - однополярное питание. Это позволяет обойтись без блока защиты акустики от постоянного напряжения. Но в то же время должен быть блок задержки включения АС при включении питания - иначе будет сильный щелчок. На схеме не учтено - после выходных конденсаторов должен быть включен резистор сопротивлением 1 кОм, мощностью 1 Вт на массу - для зарядки и разрядки выходных конденсаторов. Так же наверняка необходим компенсатор Цобеля - конденсатор последовательно с резистором.

Схема из сайта Впаяем.

-2

При настройке тока покоя видимо придется включить амперметр в цепь питания. Входной каскад потребляет менее 0,5 mA, УН - 3,6 mA, предвыходной - 5,5 mA. Итого 9,6 mA. Значит, если ток выходного каскада 50 mA, общий ток потребления будет около 60 mA.
АЧХ и ФЧХ УСИЛИТЕЛЯ.

-3

Усилитель имеет очень большой запас по фазе.
Моделирование на Микрокапе показало, что гармоники выше, указанных в статье. Здесь спектр гармоник на частоте 20 кГц, мощности 50 Вт. Вторая гармоника относительно сигнала -62 дБ - это 0,08 %, третья - 68 дБ - это 0,04 %. С учетом того что гармоник достаточно, общий коэффициент гармоник должен быть в пределах 0,3 - 0,4 %.

-4

Гармоники на частоте 20 кГц мощности 10 Вт.

Здесь 2 - я гармоника - 58 дБ, третья - 57 дБ. Общий процент примерно 0,5 %.

-5

Гармоники на частоте 10 кГц, мощности 50 Вт. 2 - я - 79 дБ - 0,011 %, третья - 65 дБ - 0,06 %. Общий процент где - то 0,12%

-6

Гармоники на частоте 1 гГц при мощности 50 Вт примерно 0,3 - 0,4 %.

Несмотря на, казалось бы высокий коэффициент гармоник, усилитель заслуживает внимания. Короткий тракт обеспечивает быстродействие ООС. Относительно низкая глубина ООС делает усилитель малочувствительным к наводкам в цепь ООС сигналов, поступающих от взаимодействия усилителя с акустической системой.
Как можно улучшить параметры усилителя?
В первую очередь, снизить номиналы резисторов, шунтирующих переходы эмиттер - база выходных транзисторов. Все таки 100 Ом многовато.
Во вторую - увеличить ток усилителя напряжения - УН. Для этого надо уменьшить сопротивления резисторов R9, R10(см. схема с сайта) и увеличить емкость конденсатора вольтодобавки С5(см. схема из сайта). Естественно, после любого изменения надо заново установить ток покоя.

Моделирование показывает снижение коэффициента гармоник.

-7

Еще один способ - применить в качестве нагрузки усилителя напряжения - УН - стабилизатор тока. Здесь применен стабилизатор тока на 10 mA.

-8

Схема имеет существенно более низкий коэффициент гармоник, чем исходная.
Здесь токи - входной каскад менее 0,5 mA, УН - 10 mA, предвыход - 25 mA. Итого 0,5 + 10 + 25 = 35,5. Если ток выходного каскада 50 mA, то общий ток потребления в режиме покоя примерно 85 mA. Но увеличение тока предвыходных транзисторов приводит к повышению рассеиваемой им мощности. 25 mA * 25 B = 0.625 Вт. Т.е на 2 предвыходных транзистора нужен радиатор , способный рассеивать мощность 2 - Вт, примерно такой, как в китайском MX-50.
Успехов в творчестве!