Добавить в корзинуПозвонить
Найти в Дзене
Старые схемы...

Бегущая волна на ОУ.

В этой схеме светодиоды зажигаются последовательно, а затем последовательно гаснут. На плате слева собран задающий генератор на популярной микросхеме таймере. А на плате справа схема задержки на четырехканальном операционном усилителе. Задающий генератор собран на таймере КР1006ВИ1(NE555) по классической схеме. С выхода таймера сигнал поступает на светодиод, а также на схему задержки, выполненную на резисторе R4, конденсаторе C3 и одном канале операционного усилителя. Через резистор R4 происходит заряд конденсатора С3, к которому подключен вход одного канала операционного усилителя КР1401УД2Б(LM324N) включенный по схеме повторителя. Напряжение на конденсаторе C3 повторяется на выходе 1 операционного усилителя. Остальные каналы операционного усилителя работают аналогичным образом. Первый светодиод загорается сразу, остальные светодиоды загораются плавно. Гашение светодиодов происходит так же. В схеме использовал керамические конденсаторы, поскольку у них практически отсутствует ток у
Фото 1.
Фото 1.

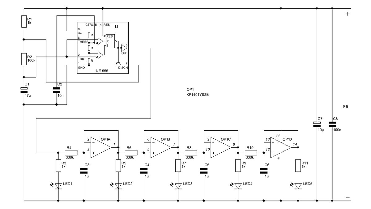
В этой схеме светодиоды зажигаются последовательно, а затем последовательно гаснут. На плате слева собран задающий генератор на популярной микросхеме таймере. А на плате справа схема задержки на четырехканальном операционном усилителе.

Рисунок 1.
Рисунок 1.

Задающий генератор собран на таймере КР1006ВИ1(NE555) по классической схеме. С выхода таймера сигнал поступает на светодиод, а также на схему задержки, выполненную на резисторе R4, конденсаторе C3 и одном канале операционного усилителя. Через резистор R4 происходит заряд конденсатора С3, к которому подключен вход одного канала операционного усилителя КР1401УД2Б(LM324N) включенный по схеме повторителя. Напряжение на конденсаторе C3 повторяется на выходе 1 операционного усилителя. Остальные каналы операционного усилителя работают аналогичным образом. Первый светодиод загорается сразу, остальные светодиоды загораются плавно. Гашение светодиодов происходит так же. В схеме использовал керамические конденсаторы, поскольку у них практически отсутствует ток утечки. При использовании электролитических конденсаторов увеличивается вероятность, что схема перестанет работать из-за наличия утечки в конденсаторах.