Найти в Дзене
Старый радио любитель

Василий Иванович Верютин и его приемник. P.S.

Вчера спешил посмотреть волейбол и забыл написать об эксперименте с использованием в детекторе разных типов диодов. Диоды Д2 работали точно также, как и 1N60. Немного хуже работали диоды Д310. Все эти диоды - германиевые. Решил попробовать кремниевые, которые вроде-бы работать должны хуже или не работать совсем. Взял самые распространенные - 1N4148. Действительно, режим работы диодов был совсем другой: при минимальном сопротивлении R7 напряжение в точке А было около 1,4 В, а в точке Б - около 0,7 В. Это запирающее напряжение приложено к VD1 и только сигнал с амплитудой больше этого значения может его открыть, а, значит, срабатывать система сжатия диапазона будет работать только для сильных сигналов.При максимальном сопротивлении R1 напряжение в точке Б падало примерно до 0,3 В. Как ни странно, приемник с кремниевыми диодами работал нормально и никаких отличий я на слух не заметил, может быть потому, что УМЗЧ у меня с АРУ. Но заметил еще одну особенность: при изменении тока через дио

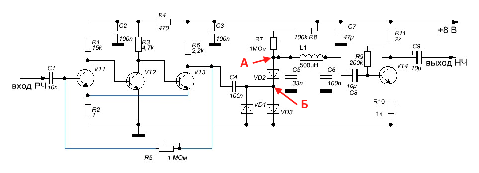
Вчера спешил посмотреть волейбол и забыл написать об эксперименте с использованием в детекторе разных типов диодов.

Диоды Д2 работали точно также, как и 1N60. Немного хуже работали диоды Д310. Все эти диоды - германиевые. Решил попробовать кремниевые, которые вроде-бы работать должны хуже или не работать совсем. Взял самые распространенные - 1N4148.

Рис. 1.
Рис. 1.

Действительно, режим работы диодов был совсем другой: при минимальном сопротивлении R7 напряжение в точке А было около 1,4 В, а в точке Б - около 0,7 В. Это запирающее напряжение приложено к VD1 и только сигнал с амплитудой больше этого значения может его открыть, а, значит, срабатывать система сжатия диапазона будет работать только для сильных сигналов.При максимальном сопротивлении R1 напряжение в точке Б падало примерно до 0,3 В.

Как ни странно, приемник с кремниевыми диодами работал нормально и никаких отличий я на слух не заметил, может быть потому, что УМЗЧ у меня с АРУ. Но заметил еще одну особенность: при изменении тока через диоды (и германиевые, и кремниевые) менялся тембр звука.

Всем здоровья и успехов!