Добавить в корзинуПозвонить
Найти в Дзене
Будни репетитора

От ВПР до ЕГЭ: свойства степеней

Начиная с седьмого класса в текст ВПР добавляются задания по теме "Действия со степенями" Вспомним решение некоторых из них Обратите внимание, что значение одной переменной нам не понадобилось для вычисления Следующие задания (6-11) за 8 класс отличаются только тем, что добавляются отрицательные показатели и появляются арифметические корни Ответы к оставшимся заданиям: 2) 3; 3) 5; 4) 3; 6) 3,2; 7) 4; 10) 13,5; 11) 500 Все эти задания в дальнейшем присутствуют в текстах ОГЭ, добавляется только определение степени с отрицательным (целым) показателем. Это определение, а также другие и свойства степеней можно вспомнить здесь Ответы для самопроверки: 1) 16; 2) 16; 3) 16; 4) 72; 5) 4; 6) 32; 7) 8; 8) 9 Посмотрим, как изменяются (или не изменяются) задания по теме к 10 классу Добавляются степени с дробным показателем, всё остальное отстаётся без изменений Примеры: Тренировочные задания: Ответы для самопроверки: 2) 4; 3) 13,5; 4) 2; 5) 6; 6) 32; 8) 20,25 Если Вы справились со всеми предыдущими
Оглавление
Начиная с седьмого класса в текст ВПР добавляются задания по теме "Действия со степенями"

ВПР, 7-8 класс

первые пять из текста 7кл
первые пять из текста 7кл

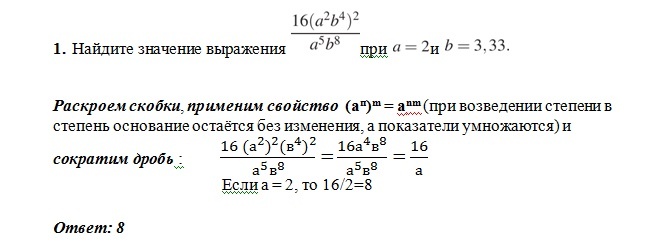
Вспомним решение некоторых из них

-2
Обратите внимание, что значение одной переменной нам не понадобилось для вычисления
-3
Следующие задания (6-11) за 8 класс отличаются только тем, что добавляются отрицательные показатели и появляются арифметические корни
-4
Ответы к оставшимся заданиям: 2) 3; 3) 5; 4) 3; 6) 3,2; 7) 4; 10) 13,5; 11) 500

ОГЭ

Все эти задания в дальнейшем присутствуют в текстах ОГЭ, добавляется только определение степени с отрицательным (целым) показателем. Это определение, а также другие и свойства степеней можно вспомнить здесь
-5
Ответы для самопроверки: 1) 16; 2) 16; 3) 16; 4) 72; 5) 4; 6) 32; 7) 8; 8) 9

Посмотрим, как изменяются (или не изменяются) задания по теме к 10 классу

ВПР, 10 класс

Добавляются степени с дробным показателем, всё остальное отстаётся без изменений
-6

Примеры:

-7

Тренировочные задания:

-8
-9
Ответы для самопроверки: 2) 4; 3) 13,5; 4) 2; 5) 6; 6) 32; 8) 20,25

Если Вы справились со всеми предыдущими заданиями, то значит Вы готовы к похожим на ЕГЭ

ЕГЭ

-10
Ответы для самопроверки: 1) 5; 2) 80; 3) 27; 4) 81; 5) 512; 6) 5; 7) 20; 8) 2

Задания же профильного уровня повторяют задания ВПР, 10 класс и ОГЭ

А это первая публикация из серии "От ВПР до ЕГЭ"

До встречи!