Добавить в корзинуПозвонить
Найти в Дзене
Старые схемы...

NE 555. Управление гирляндой.

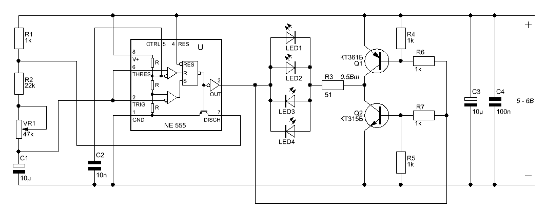
Схема предназначена для управления гирляндой, в которой светодиоды включены встречно-параллельно. Рисунок 1. Для управления такой гирляндой необходимо менять полярность подаваемого напряжения. Поэтому в схему добавлены два транзистора разной структуры. Когда на выводе 3 микросхемы сигнал низкого уровня, открыт транзистор Q1, поэтому на выводе гирлянды, который подключен к резистору R3, сигнал высокого уровня. При сигнале высокого уровня на выходе микросхемы открыт транзистор Q2 и на выводах гирлянды напряжение противоположной полярности. Если добавить в схему фоторезистор, его можно включить между резистором R2 и переменным резистором VR1, то скорость мигания гирлянды будет зависеть от освещенности. При уменьшении освещенности, скорость мигания будет уменьшаться.

Схема предназначена для управления гирляндой, в которой светодиоды включены встречно-параллельно.

Рисунок 1.
Рисунок 1.

Для управления такой гирляндой необходимо менять полярность подаваемого напряжения. Поэтому в схему добавлены два транзистора разной структуры. Когда на выводе 3 микросхемы сигнал низкого уровня, открыт транзистор Q1, поэтому на выводе гирлянды, который подключен к резистору R3, сигнал высокого уровня. При сигнале высокого уровня на выходе микросхемы открыт транзистор Q2 и на выводах гирлянды напряжение противоположной полярности.

Если добавить в схему фоторезистор, его можно включить между резистором R2 и переменным резистором VR1, то скорость мигания гирлянды будет зависеть от освещенности. При уменьшении освещенности, скорость мигания будет уменьшаться.