Добавить в корзинуПозвонить
Найти в Дзене
PRACTICAL ELECTRONICS

Сигнализация на основе шлейфа

Предлагаемая схема сигнализации представляет собой систему охранного устройства, позволяющую контролировать открывание двери, окна, ворот и других объектов. В основе принципа работы лежит нарушения шлейфа (обрыв). При нормальной работе (при отсутствии обрыва шлейфа) сигнализации по сигнальной цепи протекает небольшой постоянный ток. Сигнальная цепь (на схеме обозначена как SA1) – ряд последовательно соединенных переключателей, кнопок на размыкание, контактов герконов, установленных на оконных рамах, дверях и т.п. Можно также использовать тонкую медную проволоку, окружающую охраняемую зону. При размыкании одного из переключателей, включается сигнал тревоги на время, определяемое таймером схемы. Преимущество такой схемы заключается в том, что постоянно контролируется целостность сигнального шлейфа, и, если злоумышленник, обнаружив провода, идущие от переключателей к схеме, разорвет их, все равно сработает сигнализация. Даже при длинных соединительных проводах во время грозы устройство не
Оглавление

Концепция схемы

Предлагаемая схема сигнализации представляет собой систему охранного устройства, позволяющую контролировать открывание двери, окна, ворот и других объектов.

В основе принципа работы лежит нарушения шлейфа (обрыв). При нормальной работе (при отсутствии обрыва шлейфа) сигнализации по сигнальной цепи протекает небольшой постоянный ток. Сигнальная цепь (на схеме обозначена как SA1) – ряд последовательно соединенных переключателей, кнопок на размыкание, контактов герконов, установленных на оконных рамах, дверях и т.п. Можно также использовать тонкую медную проволоку, окружающую охраняемую зону.

При размыкании одного из переключателей, включается сигнал тревоги на время, определяемое таймером схемы. Преимущество такой схемы заключается в том, что постоянно контролируется целостность сигнального шлейфа, и, если злоумышленник, обнаружив провода, идущие от переключателей к схеме, разорвет их, все равно сработает сигнализация. Даже при длинных соединительных проводах во время грозы устройство не выходит из строя.

Ни одна сигнализация не гарантирована полностью от случайных ложных срабатываний. Если это происходит, то продолжительный сигнал тревоги может разрядить батарею (при питании устройства от автономного источника питания). В данной схеме это исключено. Для этого предусмотрен таймер продолжительности времени тревоги. После отработки времени сигнализации система автоматически устанавливается в исходное состояние, вне зависимости от того, замкнута или разомкнута сигнальная цепь.

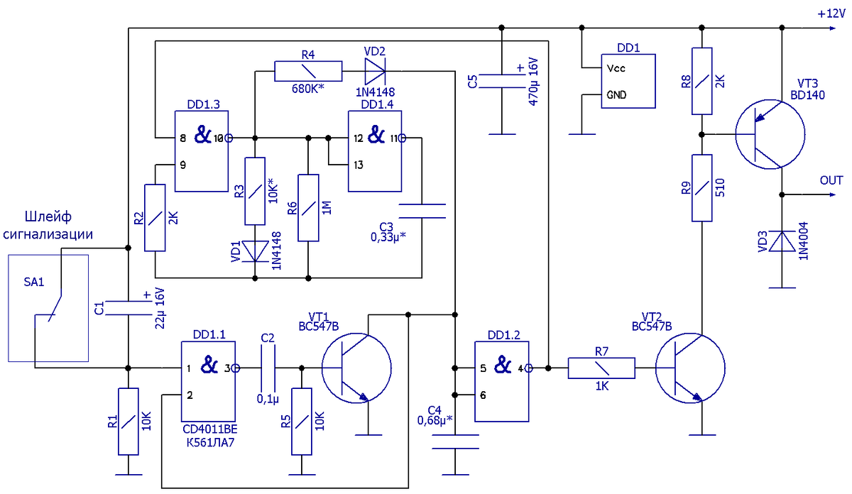
Схема электрическая

Схема электрическая принципиальная сигнализации на основе шлейфа
Схема электрическая принципиальная сигнализации на основе шлейфа

Принцип работы

При исходном состоянии, когда сигнальная цепь (шлейф, NC-выключатели и т.д.) SA1 замкнута, на входе 1 элемента DD1.1 высокий уровень, транзистор VT1 закрыт, поэтому на входе 2 DD1.1 также высокий уровень, а на выходе 3 – низкий. Поскольку транзистор VT1 закрыт, на входах 5 и 6 DD1.2 высокий уровень, на выходе DD1.2 – низкий. Транзисторы VT2 и VT3 также заперты, и нагрузка, в качестве которой можно использовать, например, обмотку реле, пьезозуммер и т.д., обесточена. Генератор на элементах DD1.3, DD1.4 не работает.

Если сигнальная цепь SA1 размыкается, на выводе 1 элемента DD1.1 через резистор R1 устанавливается «0», на выходе этого элемента – «1». На короткое время (определяется номиналами С2 и R5) открывается транзистор VT1, в результате чего С4 разряжается через транзистор. После разряда конденсатора ниже порогового уровня «0» элемента DD1.2, выход этого элемента переходит в «1». При этом открываются транзисторы VT2 и VT3, следовательно, ток поступает в нагрузку.

В это же время запускается генератор. При работе генератора на выводе 10 DD1.3 появляются короткие импульсы с большой скважностью. Эти импульсы через диод VD2 и резистор R4 заряжают конденсатор С4. При достижении напряжением на конденсаторе порогового уровня «1» на выходе DD1.2 устанавливается «0», закрываются транзисторы VT2, VT3, обесточивая нагрузку, и затормаживая генератор.

Если сигнальная цепь замкнута, то схема готова к следующему срабатыванию в случае размыкания SA1. Резистор R1 и конденсатор С1 предотвращают срабатывание схемы от различных наводок.

Конструкция и настройка

Чертёж печатной платы показан ниже на рисунке.

Печатная плата для схемы сигнализации на основе шлейфа
Печатная плата для схемы сигнализации на основе шлейфа

Настройка сигнализации заключается в подборе номиналов R3, С3, R4, С4 для получения необходимого времени работы тревожного сигнала.