Добавить в корзинуПозвонить
Найти в Дзене
PRACTICAL ELECTRONICS

Коммутатор с управлением малым звуковым сигналом

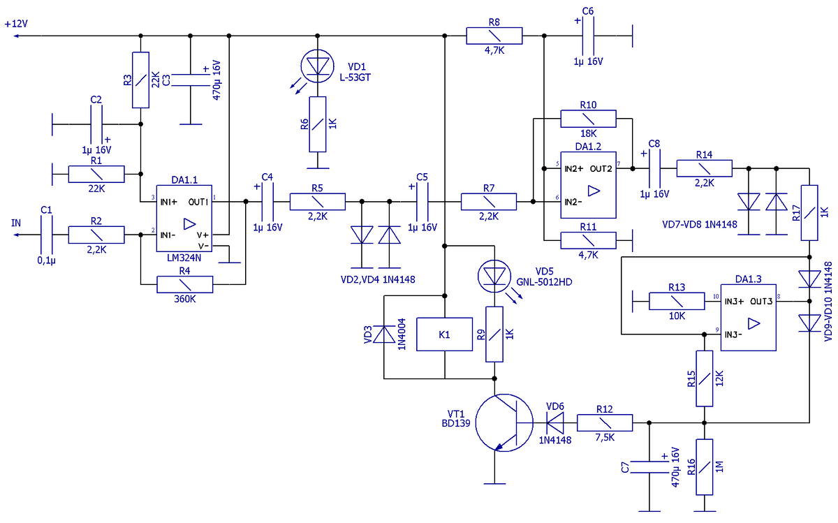
Предлагаемая схема коммутатора позволяет включать какие-нибудь исполнительные устройства при появлении сигнала звуковых частот весьма малого уровня (порядка1 мВ). Автор использует такой коммутатор для автоматизации управления акустическими системами (АС) персонального компьютера (ПК). Управляющий сигнал поступает на вход схемы с выхода источника звукового сигнала, причем для нормальной работы коммутатора достаточно переменного напряжения 1 мВ. Оконечный каскад на транзисторе VT1 управляет подачей напряжения на обмотку реле К1, через контакты которого можно производить необходимую коммутацию, в зависимости от нужд. Светодиод VD5 сигнализирует о наличии на входе достаточного управляющего напряжения и включении реле К1, а VD1 – индикация питания. Ток потребления устройства не превышает 10 мА в режиме ожидания. Первые два каскада на ОУ DA1.1 и DA1.2 однотипны. На прямой вход ОУ подается опорное напряжение с делителей R1R3 и R8R11. Коэффициент усиления первого каскада на DA1.1 – около 100
Оглавление

Применение

Предлагаемая схема коммутатора позволяет включать какие-нибудь исполнительные устройства при появлении сигнала звуковых частот весьма малого уровня (порядка1 мВ). Автор использует такой коммутатор для автоматизации управления акустическими системами (АС) персонального компьютера (ПК).

Схема электрическая

Схема электрическая принципиальная коммутатора с управлением малым звуковым сигналом
Схема электрическая принципиальная коммутатора с управлением малым звуковым сигналом

Принцип работы

Управляющий сигнал поступает на вход схемы с выхода источника звукового сигнала, причем для нормальной работы коммутатора достаточно переменного напряжения 1 мВ.

Оконечный каскад на транзисторе VT1 управляет подачей напряжения на обмотку реле К1, через контакты которого можно производить необходимую коммутацию, в зависимости от нужд.

Светодиод VD5 сигнализирует о наличии на входе достаточного управляющего напряжения и включении реле К1, а VD1 – индикация питания. Ток потребления устройства не превышает 10 мА в режиме ожидания.

Первые два каскада на ОУ DA1.1 и DA1.2 однотипны. На прямой вход ОУ подается опорное напряжение с делителей R1R3 и R8R11. Коэффициент усиления первого каскада на DA1.1 – около 100, второго на DA1.2 – примерно 16...18.

Диоды VD1VD4 и VD7VD8 ограничивают усиленное переменное напряжение, предотвращая искажения сигнала и самовозбуждение ОУ.

На DA1.3 и диодах VD9, VD10 построен выпрямитель переменного напряжения. Диод VD6 препятствуют быстрому разряду конденсатора С7, выполняющего роль задержки выключения.

Конструкция и детали

Чертёж односторонней печатной платы из фольгированного стеклотекстолита приведён ниже.

Печатная плата для схемы коммутатора с управлением малым звуковым сигналом
Печатная плата для схемы коммутатора с управлением малым звуковым сигналом

Все постоянные резисторы – типа С2-23-0,25. Оксидные конденсаторы – К50-35 (Ecap), остальные – К10-17Б. Диоды можно применить КД521, КД522 с любым буквенным индексом.

Подключение коммутатора к выходу звуковой платы ПК (к левому или правому каналу) не принципиально. Соединение следует выполнить экранированными проводами.