Добавить в корзинуПозвонить
Найти в Дзене

Задание 2 из ЕГЭ по математике (профиль) 2026

Задание 2 ЕГЭ по математике (профиль) 2026: Геометрия из ЕГЭ на максимальный балл! Подготовка к ЕГЭ-2026 по профильной математике — важный этап, и задание №2, посвященное векторам, остается одним из ключевых элементов первой части. Это задание появилось в КИМ относительно недавно, но уже стало обязательным для понимания. Путеводитель по заданию №2 ЕГЭ-2026: Векторы на координатной плоскости Задание №2 в профильном ЕГЭ по математике в 2026 году, как и в предыдущие годы, нацелено на проверку ваших знаний и навыков работы с векторами в двумерном пространстве. Несмотря на кажущуюся сложность темы для некоторых выпускников, при знании базовых формул и алгоритмов оно решается быстро и приносит гарантированный 1 первичный балл. Изменения в ЕГЭ-2026 в основном коснулись критериев оценивания развернутых ответов, а структура и содержание первой части остались стабильными. Так что материалы для подготовки актуальны! Примеры заданий и решения Типичные задания №2 включают в себя нахождение ко

Задание 2 ЕГЭ по математике (профиль) 2026: Геометрия из ЕГЭ на максимальный балл!

Подготовка к ЕГЭ-2026 по профильной математике — важный этап, и задание №2, посвященное векторам, остается одним из ключевых элементов первой части. Это задание появилось в КИМ относительно недавно, но уже стало обязательным для понимания.

Путеводитель по заданию №2 ЕГЭ-2026: Векторы на координатной плоскости

Задание №2 в профильном ЕГЭ по математике в 2026 году, как и в предыдущие годы, нацелено на проверку ваших знаний и навыков работы с векторами в двумерном пространстве. Несмотря на кажущуюся сложность темы для некоторых выпускников, при знании базовых формул и алгоритмов оно решается быстро и приносит гарантированный 1 первичный балл.

Изменения в ЕГЭ-2026 в основном коснулись критериев оценивания развернутых ответов, а структура и содержание первой части остались стабильными. Так что материалы для подготовки актуальны!

-2
-3

Примеры заданий и решения

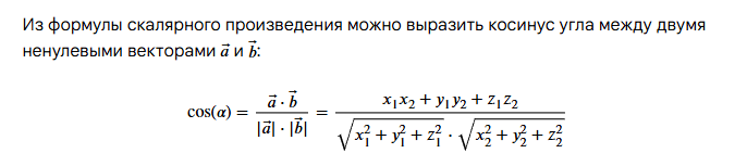
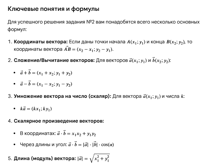
Типичные задания №2 включают в себя нахождение координат суммы векторов, скалярного произведения, длины вектора или угла между векторами по изображению на координатной плоскости.

-4
-5
-6
-7
-8

Где найти больше практики?

Для отработки навыков крайне важно решать как можно больше типовых задач. Вот несколько проверенных ресурсов с заданиями, приближенными к реальному экзамену:

  • Открытый банк заданий ФИПИ — первоисточник всех задач ЕГЭ. Обязателен к использованию.
  • Сайты для подготовки:

Ctege.info — большая база задач по теме "Векторы".
Shkolkovo.online — каталог заданий с теорией.
Egeturbo.ru — множество практических заданий №2.

Успехов в подготовке!

-9