Добавить в корзинуПозвонить
Найти в Дзене
PRACTICAL ELECTRONICS

Усилитель MX50SE (AliExpress)

В этой публикации из раздела УМЗЧ, о популярном DIY-наборе, состоящего из плат аудиоусилителя с названием «MX50SE». Изначально эти платы появились и были доступны только на «AliExpress», но сейчас их можно приобрести и у наших перекупщиков (с бессовестной надбавкой) на маркетплейсах Яндекс и Озон. На «алике» стоимость двух собранных плат из этого набора практически сопоставима с себестоимостью комплектующих, если закупать всё по частям, в рознице у нас в магазинах (Чип и Дип исключаем с его «конскими» ценниками). Можно предположить, что цифра «50» в названии платы указывает именно о её выходной мощности, но схема без перегрузки отдаёт в нагрузку 4 Ом и все 100 Вт, при питании напряжением ±35 В и входном 1 В. Обзоры плат этого усилителя можно найти в сети на различных ресурсах, я лишь остановлюсь на схеме, которую выкладывают китайцы на странице продаж, исправление в ней ошибок и её небольшой модернизации. Схема не совсем соответствует, тому, что есть на реальных платах. Но это своего
Оглавление

В этой публикации из раздела УМЗЧ, о популярном DIY-наборе, состоящего из плат аудиоусилителя с названием «MX50SE». Изначально эти платы появились и были доступны только на «AliExpress», но сейчас их можно приобрести и у наших перекупщиков (с бессовестной надбавкой) на маркетплейсах Яндекс и Озон.

На «алике» стоимость двух собранных плат из этого набора практически сопоставима с себестоимостью комплектующих, если закупать всё по частям, в рознице у нас в магазинах (Чип и Дип исключаем с его «конскими» ценниками).

Можно предположить, что цифра «50» в названии платы указывает именно о её выходной мощности, но схема без перегрузки отдаёт в нагрузку 4 Ом и все 100 Вт, при питании напряжением ±35 В и входном 1 В.

Обзоры плат этого усилителя можно найти в сети на различных ресурсах, я лишь остановлюсь на схеме, которую выкладывают китайцы на странице продаж, исправление в ней ошибок и её небольшой модернизации.

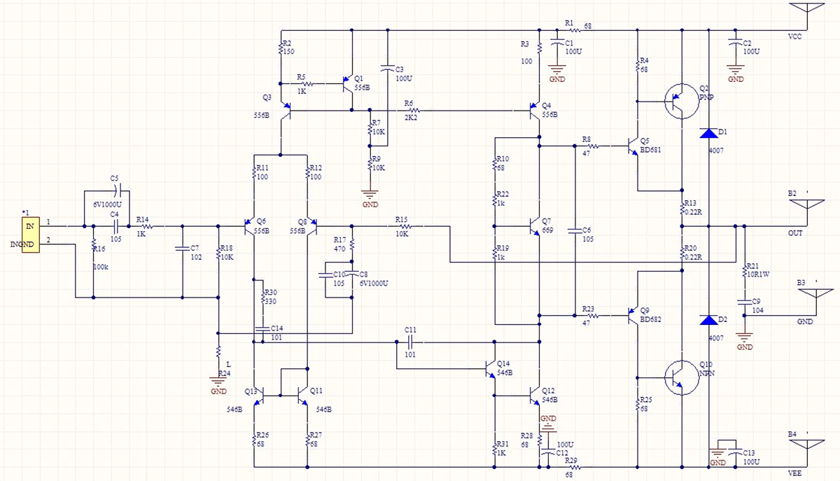
Схема (китайской версии) набора

Схема не совсем соответствует, тому, что есть на реальных платах. Но это своего рода, «защита авторского права по-китайски» от копирования.

Но схема (даже с ошибками!) вполне себе рабочая и была опробована на макетной плате, со снятием характеристик в статическом режиме, при напряжении питания ±35 В. Единственное, что было изменено –транзисторы Q5, Q9. По приведённой схеме они должны быть составными BD681/682, хотя им там делать нечего, да и на платах видно, что стоят там обычные 2SD669/2SB649.

При питании ±35 В и входном напряжении 1 В, измеренная выходная мощность на 4 Ом составила 100 Вт. В схеме отсутствует регулировка начального тока выходного каскада, и заверения китайских продавцов «ток покоя составляет около 30 мА на трубку» не соответствуют действительности, на самом деле он будет при таких номиналах около 500 мА. Тем не менее, THD при выходной мощности в 100 Вт составил на частоте 1 кГц0,006%, на частоте 20 кГц0,1%.

Доработка схемы

Задача модернизации схемы состояла в улучшении характеристик схемы с минимум переделок и дополнительных деталей, для повторения, всеми желающими в домашних условиях. Что и почему подверглось изменению приводится ниже.

• Входной фильтр. На входе схемы присутствует электролитический конденсатор, использование которых вполне допустимо, но это должны быть дорогие алюминиевые аудио-конденсаторы, ещё лучше если они неполярные, или включены встречно-последовательно и зашунтированы плёночным малой ёмкости.

Тоже относится и конденсатору в цепи ОС. Но так как мы всё-таки строим бюджетную версию усилителя, то применим обычный фильтр, без электролитов, так как обычный электролит-источник дополнительных искажений, а применение спец. конденсаторов на порядок дороже, к тому же и в цепи ОС, чтобы получить выигрыш придётся делать тоже самое.

• Подключение RC-цепи R30C14 (на оригинальной схеме). Она должна подключаться или на общий провод, либо включаться между коллекторами. Подключение на общий провод (ну типа против «возбуда»), в дифференциальном усилителе бессмысленно, думаю, что задумка была сделать RC-цепь коррекции по запаздыванию, номиналы которой выбирают в пределах 68...680 Ом, конденсатор – 180...2200 пФ. В некоторых схемах Д. Селфа такое решение встречается.

• Включение транзистора Q14 в усилителе напряжения. Схема работать при таком включении будет, только при таком включении толку от этого транзистора нет. Его можно просто убрать, подключив базу Q12 к С11, и абсолютно ничего не изменится. Но раз уж на схеме есть этот транзистор, то было решено использовать двухполюсную коррекцию АЧХ в УН, включив дополнительно ещё один резистор и конденсатор, что в итоге приведёт к уменьшению искажений.

• В цепи задания напряжения смещения (ток покоя) ввести регулировку и вынести транзистор термостабилизации по «классике» на теплоотвод выходного каскада. В итоговой конструкции также заменены транзисторы: Q7 – на BD139 и Q5, Q9 на MJE15032G/ MJE15033G (здесь уже мои личные предпочтения и их наличие в достаточном количестве).

Схема электрическая

Схема электрическая принципиальная усилителя MX50SE
Схема электрическая принципиальная усилителя MX50SE

Технические характеристики:

Класс усилителя – AВ;
Напряжение питания – двухполярное ±35 В;
Начальный ток выходного каскада (ток покоя) – 50 мА;
Уровень входного сигнала – 1 В (действующее);
Выходная мощность номинальная (4 Ом) – 100 Вт;
Полоса частот – 20…20000 Гц;
THD при номинальной выходной мощности (100 Вт) на частотах:
1 кГц – 0,001%;
20 кГц – 0,03%.

Чертёж односторонней печатной платы для схемы показан ниже (для ЛУТ зеркалить не нужно).

Печатная плата для схемы усилителя MX50SE
Печатная плата для схемы усилителя MX50SE

По настройкам (при исправных деталях и монтаже) только установка тока покоя подстроечным резистором R18. Перед первым включением его движок переводим в нижнее по схеме положение (максимальное сопротивление) и по падению напряжения на резисторах R27, R28 (на коллекторах VT13, VT14) выставляем 25 мВ, что будет соответствовать току через выходные транзисторы 50 мА.