Найти в Дзене
KR Automation

Классификация токовых датчиков 4–20 мА: активные и пассивные

В сфере автоматизации часто используются разнообразные датчики для сбора данных о параметрах работы оборудования и внешней среды. Для аналоговых датчиков есть несколько типов сигнала, вот самые популярные из них: • 0..10 В • 0..20 мА • 4..20 мА В данной статье мы рассмотрим датчики с токовым выходным сигналом 4–20 мА. В сравнении с сигналами напряжения (0–10 В и др.), токовый сигнал обладает меньшей зависимостью от сопротивления проводников и качества контактных соединений в пределах допустимых значений. Нижний порог тока 4 мА обеспечивает питание электронной схемы датчика (в двухпроводных конфигурациях) и позволяет контролировать целостность цепи: при обрыве линии ток снижается до нуля, что легко регистрируется системой. Кроме того, токовые сигналы менее подвержены влиянию электромагнитных помех по сравнению с сигналами напряжения, что значительно повышает помехозащищённость. Ещё одним преимуществом токовых датчиков является возможность передачи сигнала на расстояние до сотен метров

В сфере автоматизации часто используются разнообразные датчики для сбора данных о параметрах работы оборудования и внешней среды. Для аналоговых датчиков есть несколько типов сигнала, вот самые популярные из них:

• 0..10 В

• 0..20 мА

• 4..20 мА

В данной статье мы рассмотрим датчики с токовым выходным сигналом 4–20 мА. В сравнении с сигналами напряжения (0–10 В и др.), токовый сигнал обладает меньшей зависимостью от сопротивления проводников и качества контактных соединений в пределах допустимых значений. Нижний порог тока 4 мА обеспечивает питание электронной схемы датчика (в двухпроводных конфигурациях) и позволяет контролировать целостность цепи: при обрыве линии ток снижается до нуля, что легко регистрируется системой. Кроме того, токовые сигналы менее подвержены влиянию электромагнитных помех по сравнению с сигналами напряжения, что значительно повышает помехозащищённость. Ещё одним преимуществом токовых датчиков является возможность передачи сигнала на расстояние до сотен метров без существенных искажений.

Активные датчики

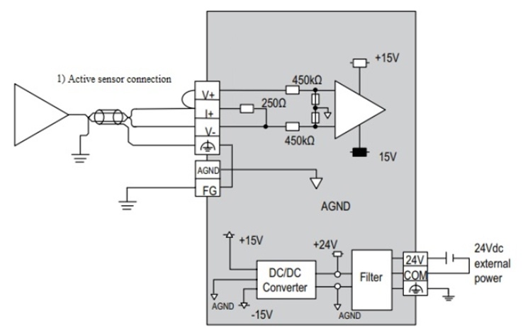
Активный датчик содержит собственный источник питания и формирует токовую петлю самостоятельно. Он подключается к входу приёмного устройства без необходимости в дополнительном источнике питания, как показано на рисунке 1.

Рис. 1 Схема подключения активного датчика тока
Рис. 1 Схема подключения активного датчика тока

Плюсы активных датчиков тока

  • Возможность усиления входного сигнала — активные датчики нужны, когда входное значение слишком слабое, и его нужно усилить, а усилитель требует питания.
  • Универсальность — одним и тем же прибором можно измерять постоянные переменные и импульсивные токи

Пассивные датчики

Пассивный (двухпроводный) датчик получает питание непосредственно от тока в цепи токовой петли и регулирует его величину в зависимости от измеряемого параметра. Он подключается последовательно с вторичным прибором в разрыв токовой петли. Использование устройств, питающихся от тока петли, особенно важно в системах, где обеспечение отдельного источника питания для каждого устройства в шлейфе затруднено. Такие устройства могут устанавливаться в шкафах с ограниченным доступом или в зонах повышенной опасности, где внешнее питание либо недопустимо, либо должно быть строго ограничено. Схема его подключения изображена на рисунке 2.

Рис. 2 Схема подключения пассивного датчика тока.
Рис. 2 Схема подключения пассивного датчика тока.

Плюсы пассивных датчиков тока

  • Возможность сразу преобразовать изменения — пассивные датчики изготавливаются из материалов, которые изменяют свои свойства под воздействием измеряемой среды, и могут эти изменения сразу преобразовать в пригодные для обработки системой сигналы.

Заключение

Применение токовой петли 4–20 мА остаётся одним из наиболее надёжных способов передачи измерительной информации в промышленных системах. Устойчивость к помехам, простота монтажа и возможность контроля состояния линии делают этот стандарт востребованным при проектировании как новых объектов, так и при модернизации существующих установок. Разнообразие конструкций датчиков — от компактных пассивных до многофункциональных активных — обеспечивает гибкость при выборе оборудования под конкретные задачи.