Найти в Дзене
Александр

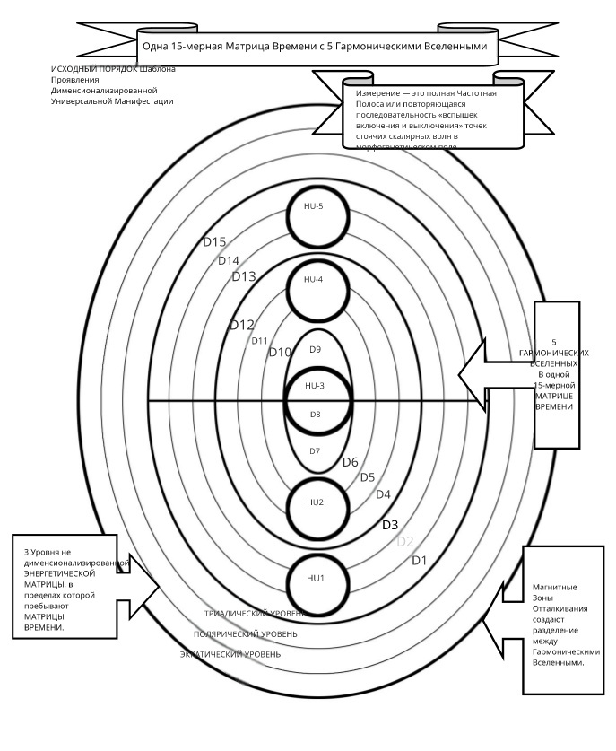
54.2. Пять Гармонических Вселенных

(Прим. Информация не нова, но дана Их языком... для нас.) Вездесущий, вечный Изначальный Порядок 5 концентрических сферических электромагнитных доменов, их соответствующих 5 Уровней Плотности материи и их внутренних полей реальности, которые образуют одну 15-мерную Матрицу Времени. В структуре Изначального Порядка Вселенской среды для проявления опыта создается математическая и геометрическая формула, посредством которой 5 Гармонических Вселенных проявляются как 5 сферических, концентрических, 3-мерных электромагнитных доменов, образуя Единое Поле Сознательной Энергии, называемое Матрицей Времени. 15-мерная Матрица Времени — это единое скалярно-стоячее волновое поле сознательных Первичных Энергетических Единиц, внутри которого происходит проявление реальности пространства, времени и материи. Одна Гармоническая Вселенная — это фиксированный набор из 3 измерений. Набор из 3 измерений — это группа из 3 переплетенных скалярно-волновых полей, каждое из которых имеет взаимосвязанные, но изм

(Прим. Информация не нова, но дана Их языком... для нас.)

Вездесущий, вечный Изначальный Порядок 5 концентрических сферических электромагнитных доменов, их соответствующих 5 Уровней Плотности материи и их внутренних полей реальности, которые образуют одну 15-мерную Матрицу Времени. В структуре Изначального Порядка Вселенской среды для проявления опыта создается математическая и геометрическая формула, посредством которой 5 Гармонических Вселенных проявляются как 5 сферических, концентрических, 3-мерных электромагнитных доменов, образуя Единое Поле Сознательной Энергии, называемое Матрицей Времени. 15-мерная Матрица Времени — это единое скалярно-стоячее волновое поле сознательных Первичных Энергетических Единиц, внутри которого происходит проявление реальности пространства, времени и материи. Одна Гармоническая Вселенная — это фиксированный набор из 3 измерений. Набор из 3 измерений — это группа из 3 переплетенных скалярно-волновых полей, каждое из которых имеет взаимосвязанные, но изменяющиеся фиксированные ритмы вибрации и колебания. Вместе наборы трех переплетённых скалярных полей образуют гармоническую трёхтональную полосу частот и волновых спектров, которая создаёт сферическую электромагнитную область, которая является полем реальности одной Гармонической Вселенной. Матрица Времени – это 15-мерное составное Единое Поле 5 переплетённых Гармонических Вселенных. Каждая Гармоническая Вселенная представляет собой определённый Уровень Плотности или фазу прогрессии плотности материи, и каждая Гармоническая Вселенная/Уровень Плотности обладает проявленными формами материи, полями жизни и биологическим выражением, характерными для её уровня плотности.

Земля и её обнаруживаемые галактики в настоящее время находятся в Гармонической Вселенной-1, Плотности-1.

Сферической электромагнитной области каждой Гармонической Вселенной присущи фиксированные, повторяющиеся циклы вибрационного ускорения и замедления. Каждый повторяющийся цикл вибрационной дисперсии образует «путь ритма», по которому «движутся» проявленные формы; Движение представляет собой повторяющуюся серию колебаний в пределах скалярного шаблона формы, от самой высокой вибрации (самое низкое колебание, наиболее сжатое) до самой низкой вибрации (самое высокое колебание, наиболее расширенное). По мере того, как шаблон формы или проявленного существа движется по «путям ритма», заданным повторяющимися циклами колебаний в Гармонической Вселенной, движение транслируется в наблюдаемый опыт линейного прохождения во времени. Эмпирический атрибут проявления, дающий нам внешнее восприятие линейного прохождения и роста во времени, — это, скорее, прохождение энергии и сознания через фиксированные ритмы колебательных колебаний, присущих изначальной структуре Гармонической Вселенной. Трёхмерный скалярный шаблон каждой Гармонической Вселенной содержит один первичный цикл колебаний, образующий один первичный Временной Цикл. Прохождение проявленной формы или существа через этот первичный цикл вибрационной дисперсии представляет собой прямое прохождение формы или существа через линейный временной цикл этой трёхмерной системы Гармонической Вселенной.

Первичный Временной Цикл одной Гармонической Вселенной называется Эуиаго Временным Циклом. Внутри Эуиаго Временного Цикла каждой Гармонической Вселенной существует 6 меньших, фиксированных циклов вибрационной дисперсии, которые образуют 6 Временных Континуумов, по 2 в каждом из 3 измерений 3-мерной системы Гармонической Вселенной. Каждый из 6 Временных Континуумов в одном Эуиаго Временном Цикле имеет наборы еще меньших циклов вибрационной дисперсии, которые образуют ряд Временных Векторов, или линейных «горизонтов событий» внутри большей линейной прогрессии Временного Континуума и Эуиаго Временного Цикла, внутри которой существуют Временные Векторы. В каждом из 6 Временных Континуумов в одном Эуиаго Временном Цикле Гармонической Вселенной существует 72 Временных Вектора; таким образом, каждая Гармоническая Вселенная содержит 432 Временных Вектора, или линейных прогрессий во времени. В 5 Гармонических Вселенных одной 15-мерной Матрицы Времени существует 5 Эуиаго Временных Циклов, 30 Временных Континуумов и 2160 Временных Векторов. Все временные приращения в 15-мерной Матрице Времени происходят одновременно, сосуществуя как определенные наборы меньших шаблонов скалярных волн внутри большего шаблона скалярных волн Матрицы Времени. Опыт линейного прохождения сквозь время возникает в результате взаимодействия между скалярным шаблоном формы или существа и скалярным шаблоном сингулярного Временного Вектора, в который он помещен. Земля в настоящее время находится внутри Временного Вектора, который является частью 6-го Континуума Временного Цикла Эуиаго Плотности-1/Гармонической Вселенной-1. С точки зрения современного перевода земного времени, Эуиаго-цикл Земли составляет 26 556 лет, а каждый цикл Временного Континуума — 4426 лет. Циклы Вектора Времени Земли различаются, некоторые короче, некоторые длиннее; примерно за последние 2000 лет циклы Вектора Времени Земли длятся приблизительно 61,5 года. Однако ритмы колебаний Вектора Времени начались и будут продолжать увеличиваться в течение Цикла Звёздных Активаций 2000–2017 годов, сокращая среднюю продолжительность цикла Вектора Времени примерно до 22,5 лет на следующий период в 1476 лет. Это сокращение продолжительности циклов Вектора Времени представляет собой усиленный период естественного ускорения времени в рамках 4426-летнего цикла Континуума Земли, вызванный характерным для Циклов Звёздных Активаций мерным смешением.

Термин «Гармоническая Вселенная» часто используется как синоним термина «Плотность» или «Уровень плотности» среди рас-хранителей, например, Гармоническая Вселенная-1 относится к Плотности-1 (HU-1) и т.д. Однако в человеческом понимании может возникнуть путаница, поскольку термин «Уровень плотности», трёхмерная система, ошибочно рассматривается как синоним термина «измерение», одномерной полосы, составляющей одну треть трёхмерной «Плотности». По этой причине расы-хранители предпочитают использовать термины «Гармоническая Вселенная» и «Плотность/Уровень плотности» взаимозаменяемо, пока это различие в значении слов не будет более полно осознано человеческим населением.

Пять Уровней Плотности

5 фиксированных стадий или фаз уплотнения в пределах Первичного Порядка Матрицы Времени, в рамках которых сознание выражается в своём проявлении и воплощении в экстернализованном опыте пространства-времени-материи. 5 Уровней Плотности – это фиксированные поля электромагнитной реальности, составляющие Первичный Порядок и структуру одной 15-мерной Матрицы Времени. Каждый Уровень Плотности представляет собой одно трёхмерное поле реальности, или Гармоническую Вселенную, которое содержит специфические повторяющиеся циклы ускорения и замедления частиц-вибраций, образующие первичный Временной Цикл, или Временной Цикл Эуиаго, для этой Гармонической Вселенной. Плотность проявления материи в пределах каждого Уровня Плотности или Гармонической Вселенной регулируется соотношением между вибрацией и колебанием в Первичных Энергетических Единицах сознательной энергии, образующих шаблоны скалярных стоячих волн, на которых проявляется сферическая электромагнитная область Гармонической Вселенной. В соответствии с естественными межпространственными законами физики расширения и сжатия энергии, управляющими временем и проявлением, по мере увеличения частоты колебаний Первичной Энергетической Единицы (расширение/расход энергии), её вибрация (сжатие/удержание энергии) обратно уменьшается в определённом соотношении. Чем выше ритм колебаний и ниже ритм колебаний Первичных Энергетических Единиц в скалярном шаблоне Гармонической Вселенной, тем выше частота её волнового спектра и тем менее плотным будет её корпускулярное проявление.

Матрица времени (извиняюсь за качество перевода картинки, это лучщее что удалось воспроизвести)
Матрица времени (извиняюсь за качество перевода картинки, это лучщее что удалось воспроизвести)

Пять Уровней Плотности пяти Гармонических Вселенных во Временной Матрице формируются и отличаются друг от друга благодаря математически закодированной дисперсии в соотношениях колебаний и колебаний, присущей наборам трёхмерных скалярно-волновых шаблонов, образующих каждую Гармоническую Вселенную. Фиксированная вибрационная дисперсия между наборами из 3 шаблонов скалярных волн порождает определенные отношения дисперсии в угловой оси, вокруг которой вращаются частицы (угловое вращение спина частицы) в каждом измерении и в 3-мерном наборе. Эта фиксированная дисперсия в угловом вращении спина частицы создает систему из 5 одновременно существующих, отдельных, но переплетенных сферических электромагнитных доменов, каждый со своим собственным диапазоном частот и уровнем плотности, которые являются полями реальности 5 гармонических вселенных и 5 уровней плотности в одной временной матрице. 5 гармонических вселенных, 5 уровней плотности и поля реальности временных циклов внутри них существуют в одно и то же время, в одном и том же пространстве. Пять Гармонических Вселенных и пять Уровней Плотности существуют в одном пространстве как концентрические сферические электромагнитные домены, которые отделены друг от друга и невидимы друг для друга из-за присущей им дисперсии углового вращения спина частиц и различных соотношений колебаний/расширения и вибрации/сжатия энергии. Высший сферический электромагнитный домен Гармонической Вселенной-5 характеризуется наибольшим расходом энергии, наименьшей плотностью частиц, наивысшими колебаниями, самой низкой вибрацией и наивысшей частотой и представляет собой самое обширное Универсальное Единое Поле Сознательной Энергии, в котором находятся четыре низшие системы Гармонической Вселенной-5.

Ритм колебаний (скорость, с которой энергия расходуется или расширяется из Первичных Единиц Энергии) в Гармонической Вселенной-5/Плотности 5 является самым высоким в 15-мерной шкале Матрицы Времени. Ритм колебаний (скорость, с которой энергия сжимается или втягивается Первичными Единицами Энергии) в Плотности 5 является самым низким в шкале измерений. В пяти Гармонических Вселенных 15-мерной Матрицы Времени Гармоническая Вселенная-1, система измерений 1-3, представляет собой Плотность-1, внутреннюю, наиболее сжатую, самую медленно колеблющуюся, самую высоко вибрирующую, самую низкочастотную и самую плотную сферическую электромагнитную область из пяти полей реальности. Гармоническая Вселенная-5, измерения 13-15, поле Плотности-5 представляет собой наиболее расширенное, самую высоко вибрирующую, самую высоко частотную и наименее плотное поле. Гармонические Вселенные и Уровни Плотности 2-4, измерения 4-12, представляют собой три уровня восходящей прогрессии частоты и расширения между системами реальности Гармонической Вселенной-1/Плотность-1 и Гармонической Вселенной-5/Плотность-5.

Каждая Гармоническая Вселенная содержит биологические формы жизни и проявления материальных форм, характерные для её уровня плотности материи.

Гармоническая Вселенная-1, материя измерений 1-3, проявляется в физической, грубой, углеродной форме, которая считается материей Плотности 1. Гармоническая Вселенная-2, материя измерений 4-6, проявляется в полуэфирной, углеродно-кремниевой форме, которая является материей Плотности 2.

Гармоническая Вселенная-3, материя измерений 7-9, проявляется в эфирной, кристаллически-кремниевой форме, которая является материей Плотности 3. Гармоническая Вселенная-4, материя измерений 10-12, проявляется в жидкокристаллической кремниевой форме, называемой Гидроплазменным Излучением, или «жидким светом», которая является Праматерией Плотности 4; «Космическим Супом», или общим сознательным энергетическим полем Первичного Моря Жидкого Света «Христос», из которого изначально возникают все внешне проявленные жизнь и формы. Гармоническая Вселенная-5, материя измерений 13-15, проявляется как переплетенные скалярные поля стоячих волн сознательного газообразного света, или термоплазменного излучения, которое является Антиматерией Плотности-5; первая стадия проявления сознания в форме экстернализованной энергии, которая образует Универсальное Единое Поле Сознательной Энергии, которое является Матрицой Времени.

Земля и окружающие её поля «внешнего пространства» в настоящее время существуют в поле реальности Гармонической Вселенной-1, Плотности-1. Все формы и существа, проявляющиеся в Плотности-1, имеют свои неизгладимые, одновременные эквивалентные выражения в полях реальности Гармонических Вселенных/Плотностей 2-5. В макрокосмической структуре нашей 15-мерной Матрицы Времени, планетарное проявление Земли в Плотности 2 называется Тарой, в Плотности 3 – Гайей, а в Плотности 4 – Араматеной, и все они проявляются через Гармонический Шаблон Термоплазменной Предматерии Вселенной 5/Плотности 5 Земли. В микрокосме 15-мерной Анатомии Человека 5 Уровней Плотности представляют собой 5 сферических электромагнитных доменов, каждый со своими соответствующими уровнями Поля Меркаба, которые образуют 15-мерный биоэнергетический Аурический Поле и скалярный шаблон, на основе которого создаются физическое, эмоциональное, ментальное и духовное тела воплощенного.

С точки зрения анатомии человека, 5 уровней плотности представляют собой различные состояния энергии измерений, в которых полнота человеческого сознания находится на разных стадиях расширения и сжатия. Аспекты более высоких измерений человеческой идентичности, составляющие «духовное тело», представляют собой состояния постепенно расширяющегося осознания, посредством которого воплощенное «я» сжималось и понижало уровень колебаний своего сознания, чтобы войти в Плодовую Интеграцию и проявить форму в Плотности 1.

Каждое состояние сознания представляет собой микрокосмическую, индивидуализированную копию 5 сферических электромагнитных доменов Гармонической Вселенной Универсальной Структуры.

5 сферических электромагнитных доменов личной анатомии называются 5 Телами Арии-Ховой. Тело Ариеа Хова – это трёхмерное, трёхтональное, сферическое электромагнитное тело света и звука, сформированное на основе трёхмерного скалярно-волнового шаблона. Пять тел Ариеа Хова 15-мерной анатомии человека удерживают различные состояния личного сознания в измерениях для опыта проявления в пространстве, времени и материи. Каждое из пяти тел Ариеа Хова существует постоянно, образуя пять основных уровней плотности энергии и 15 измерений сознания, которые формируют аурическое поле человека. Духовная актуализация человека – это процесс, посредством которого воплощённое сознание первой плотности постепенно расширяется, чтобы сфокусировать эти состояния более высоких измерений осознания в физическом теле. Процесс духовной актуализации управляется шаблоном ДНК человека, который регулирует количество высокомерной частоты, привносимой в воплощение. По мере того, как расширенные состояния сознания, удерживаемые в телах Хова 2-5, входят в шаблон ДНК, ритм колебаний шаблона скалярной стоячей волны тела увеличивается. Увеличенные колебания скалярного шаблона Плотности 1 тела создают прогрессирующую активацию спящих участков шаблона ДНК и усиление функции проявленной ДНК. Благодаря активации спящих нитей в шаблоне ДНК, происходит изменение углового вращения спина частиц в субатомной основе тела и биохимические взаимодействия в системах проявленного тела, постепенно повышая частоту волновых спектров в скалярном шаблоне тела до межпространственного спектра. Эти биохимические процессы духовной интеграции создают прогрессивную серию сдвигов в угловом вращении спина частиц и обратную, прогрессирующую деуплотнение частиц материи. Благодаря этим процессам внутренней, межпространственной физики, которые являются механизмом Трансмутационного Пространственного Вознесения, воплощенная личность постепенно объединяет мерные состояния своего сознания и расширяется вверх по частоте через уровни Плотности материи и Гармонические Временные Циклы Вселенной, через которые она изначально прошла, чтобы войти в проявление Плотности 1.

5 Уровней Плотности и 5 Гармонических Вселенных Матрицы Времени являются естественным продуктом Первичного Порядка и естественных законов Механики Творения, посредством которых проявленная реальность непрерывно возникает. Первичный Порядок 5 Уровней Плотности отражен в основной скалярной схеме всех проявленных форм в макрокосме и микрокосме. Так же, как в системе реальности Плотности 1, в которой в настоящее время находится Земля, в каждой из систем Плотности более высокого измерения существуют галактики и населенные жизненные поля. Каждый из 5 Гармонических Вселенных/Уровней Плотности представляет собой первичный Временной Цикл, содержит меньшие Временные Континуумы ​​и Временные Векторы, а также проявляет формы материи и биологическое выражение, характерные для соответствующего Уровня Плотности. Во время Циклов Звёздных Активаций естественные электромагнитные барьеры между Гармоническими Вселенными/Уровнями Плотности временно истончаются, позволяя Уровням Плотности, Гармоническим Вселенным, Временным Циклам и их присущим жизненным полям временно смешиваться, перекрываться и взаимодействовать друг с другом. Во время Циклов Звёздных Активаций жизненные поля более высоких измерений Уровней Плотности 2-5 напрямую и чаще взаимодействуют с жизненным полем Земли в Плотности 1. Это явление иллюстрируется в наше время растущим культурным опытом, который породил НЛО и движения Нью-Эйдж в современной человеческой культуре. Контакт с жизненными полями Плотности 2-5, ускоренная активация шаблона ДНК среди человеческих масс и жизненного поля Земли, а также расширение человеческого сознания в межпространственный спектр происходят сейчас благодаря естественной механике, присущей циклу звёздных активаций 2000–2017 годов.

В определённых межпространственных кругах термин «Плотность» или «Уровень плотности» используется как своего рода «стенографическое обозначение» для описания межпространственного расположения отдельной мерной полосы, а не в его точном техническом значении, относящемся к полной трёхмерной системе. Расы Зетов часто используют это сокращение, описывая себя как «существа 4-й плотности», имея в виду свою ориентацию как находящуюся в 4-м измерении Плотности 2. Эта тактика искажения терминологии обычно используется как форма дезинформации среди рас пришельцев, с помощью которой они представляют себя перед людьми как прибывших из более высоких межпространственных мест, чтобы внушить им уважение, восхищение или страх. При правильном использовании термина «Уровень плотности» он относится к одной из пяти 3-мерных систем в 15-мерной Матрице Времени, каждая из которых обладает различной ориентацией плотности материи и биологическим проявлением жизни, характерным для ее конкретного 3-мерного скалярно-волнового шаблона.

(Прим. Продолжение следует)