Найти в Дзене
Анна Сахно

Откровение древних карт: как все религии описывают один путь домой и как пройти его сегодня

Заблудившиеся картографы Представьте: в разные эпохи, на разных континентах, люди, не знавшие о существовании друг друга, создавали карты одной и той же Невидимой Горы. Они использовали разные языки, разные символы, называли вершину разными именами: Нирвана, Царство Божие, Дао, Мокша, Фана. Карты попадали в руки разных племён, которые начинали яростно спорить: «Вершина называется так-то!», «Нет, подниматься надо с этой стороны!», «Вы идёте не по той тропе!». Спор длился тысячелетия, пока кто-то не догадался наложить все древние карты друг на друга. И оказалось, что все они описывают одну и ту же гору, одни и те же опасные ущелья и одни и те же три тропы к вершине. Разница лишь в том, что одна карта детально описывала скалистый северный склон, другая — лесистый южный, а третья — перевал на востоке. Ни одна не была полной, но все были правдивы. Эта статья — результат такого наложения. Это мета-карта, синтез пути, который независимо открыли шумерский жрец, иудейский пророк, гречески
Оглавление

Заблудившиеся картографы

Представьте: в разные эпохи, на разных континентах, люди, не знавшие о существовании друг друга, создавали карты одной и той же Невидимой Горы. Они использовали разные языки, разные символы, называли вершину разными именами: Нирвана, Царство Божие, Дао, Мокша, Фана. Карты попадали в руки разных племён, которые начинали яростно спорить: «Вершина называется так-то!», «Нет, подниматься надо с этой стороны!», «Вы идёте не по той тропе!».

Спор длился тысячелетия, пока кто-то не догадался наложить все древние карты друг на друга. И оказалось, что все они описывают одну и ту же гору, одни и те же опасные ущелья и одни и те же три тропы к вершине. Разница лишь в том, что одна карта детально описывала скалистый северный склон, другая — лесистый южный, а третья — перевал на востоке. Ни одна не была полной, но все были правдивы.

Эта статья — результат такого наложения. Это мета-карта, синтез пути, который независимо открыли шумерский жрец, иудейский пророк, греческий философ, индийский йогин и христианский святой. А главное — это инструкция, как читать эту карту сегодня, в мире, где религии часто кажутся пережитком, а духовный голод остаётся.

-2

Ландшафт души — десять шагов к узнаванию

Изучив сотни мифов и учений, от шумерских табличек до дзэнских коанов, можно выделить неоспоримую последовательность внутренней трансформации. Это не догма, а естественный закон развития сознания, подобный законам физики.

-3

Шаг 1-2: Дно долины и Зов

«Город Иллюзий». Здесь живёт большинство. Мы отождествляем себя с социальной маской, телом, мыслями. Мы гоняемся за внешними огнями — статусом, одобрением, удовольствиями, — которые дают лишь временный свет. Но иногда сквозь шум суеты пробивается тихий Зов — чувство, что «это не может быть всё». Зов приходит как экзистенциальная тоска, кризис или внезапная красота, разрушающая привычный мирок.

Пример из карт:

Для буддиста это «Первая благородная истина» — осознание, что жизнь в неведении есть страдание (дуккха).

Для будущего святого Франциска Ассизского — это отвращение от собственного тщеславия после болезни и плена.

Для поэта Руми — встреча с дервишем Шамсом, которая разбила его умный, но сухой богословский мир вдребезги.

Шаг 3-4: Осознание разлома и Выбор тропы

Осознав дискомфорт, мы видим его причину: разрыв связи. Связи с собой (живу не свою жизнь), с другими (отношения поверхностны), с миром (я здесь чужой). Это момент выбора: остаться или идти. Если идти — встать перед развилкой трёх троп.

Шаг 5-7: Три тропы через Лес Опыта

Вот где пути, казалось бы, радикально расходятся. Но на самом деле это просто три языка, на которых говорит душа.

▫️ Тропа Воли (Язык Действия). Для тех, кто говорит: «Надо навести порядок!». Это путь этики, дисциплины, правильного поступка. Его кураторы: иудейская Галаха, конфуцианский ритуал (Ли), стоицизм. Суть: очищая действие, ты очищаешь мир и ум.

▫️ Тропа Сердца (Язык Чувства). Для тех, кто говорит: «Мне не хватает любви и связи!». Это путь преданности, любви, благодарности. Его кураторы: христианская агапе, суфийская поэзия Руми, индуистская бхакти. Суть: растаявшее сердце видит Бога во всём.

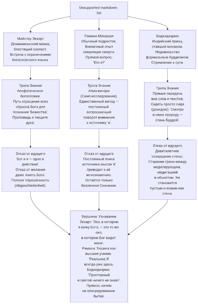
▫️Тропа Знания (Язык Видения). Для тех, кто говорит: «Я хочу понять суть!». Это путь медитации, самоисследования, созерцания. Его кураторы: буддийская випассана, адвайта-веданта («Кто я?»), даосское наблюдение природы. Суть: прямое прозрение в природу реальности.

Все три тропы ведут к одному месту — границе Леса. По ним шли величайшие учителя: Франциск Ассизский (Воля) — через служение прокажённым, Руми (Сердце) — через экстатическую поэзию, Лао-цзы (Знание) — через молчаливое созерцание потока Дао.

-4

Шаг 8-9: Граница Леса и Отказ от идущего

Самая парадоксальная точка. Достигнув предела своей практики, человек сталкивается с последней и самой тонкой иллюзией: «я — умелый практик, я почти достиг». Это новое, духовное эго.

Чтобы сделать последний шаг, нужно отказаться от самого себя как «идущего».

Суфий должен пережить «фана» — уничтожение эго в Боге.

Дзэнский монах должен понять, что «если встретишь Будду — убей Будду», отпустив даже концепцию просветления.

Майстер Экхарт учил об «отрешённости», когда ты не желаешь даже «иметь Бога».

Шаг 10: Вершина — Великое Узнавание

И тогда происходит не «достижение», а Узнавание. Как если бы вы искали очки по всему дому, а они всё время были на вашем носу. Путник вдруг видит, что он никогда не покидал Дома. Что Город Иллюзий, Лес, Тропы — всё это было сном внутри его же собственного бесконечного Сознания. Разделение исчезает.

Это состояние на разных языках называют:

▫️Царство Божие внутрь вас есть (христианство)

▫️Пробуждение, природа Будды (буддизм)

▫️«Я есть То» (адвайта-веданта)

▫️Единение с Дао (даосизм)

Это не экстаз, а глубокий мир, ясность и чувство, что всё именно так, как и должно быть.

Практическая карта для современного человека

Древние карты написаны на архаичных языках. Как пройти этот путь сегодня, не надевая монашескую рясу? Вот пошаговая инструкция, очищенная от культурного кода.

ШАГ 1: ПАУЗА

Действие: Один вечер в неделю — полный цифровой детокс. Ни телефона, ни сериалов, ни соцсетей. Просто побыть наедине с собой.

Цель:Увидеть, что ваша жизнь — это автопилот реакций. Осознать: «Я не живу — мной живут программы».

ШАГ 2: ВОПРОС

Действие: Блокнот. Письменно ответить: «Где я сейчас лгу себе и другим? Что я делаю из-за страха или «надо», а что отзывается в глубине души?».

Цель:Запустить внутреннюю честность — главный двигатель пути.

ШАГ 3: ДИАГНОСТИКА

Действие: Три дня вести «дневник раздражителей». Фиксировать моменты гнева, тревоги, зависти. Рядом писать: «Какая моя потребность или представление о себе было задето?».

Цель:Увидеть, что страдание создаётся не миром, а вашей интерпретацией мира.

ШАГ 4: ВЫБОР ЯЗЫКА

Задайте себе вопрос: «Какое из этих утверждений про меня?»

▫️«Мне нужен порядок. Я исправлю жизнь через дисциплину, спорт, завершение дел». (➜ Язык Действия)

▫️«Мне нужна связь. Я хочу больше искренности, благодарности, любви в отношениях». (➜ Язык Чувства)

▫️«Мне нужна ясность. Я хочу понять, как работает мой ум, кто этот «я». (➜ Язык Видения)

Не бывает «правильного» выбора. Выбирайте то, что отзывается.

ШАГ 5-8: ПОСТРОЕНИЕ СИСТЕМЫ

Теперь вы строите свою «духовную операционную систему» на 20 минут в день.

▫️Если ваш язык — ДЕЙСТВИЕ: Каждый день делайте одно «неудобное, но правильное» дело, которое вы откладывали. Через силу воли — к свободе от сиюминутных желаний.

▫️Если ваш язык — ЧУВСТВО: Каждый вечер 10 минут благодарности. Записывайте 3 конкретных момента за день, которые тронули сердце. Раз в неделю — искренний разговор «по душам».

▫️Если ваш язык — ВИДЕНИЕ: 10 минут утреннего «сидения». Наблюдайте за дыханием. Когда ум убегает, мягко спрашивайте: «Для кого возникла эта мысль? Кто наблюдает?».

Ключ — не героизм, а регулярность. Система должна работать как чистка зубов — без пафоса, но ежедневно.

ШАГ 9: КРИЗИС СИСТЕМЫ

Рано или поздно придёт кризис: практика станет рутиной, появится гордыня («я такой дисциплинированный!») или отторжение.

Действие:Намеренно нарушьте своё правило. Пропустите медитацию ради прогулки. Спросите: «Не стало ли моё «развитие» новой формой эго?».

Цель:Отпустить последнюю иллюзию контроля. Сломать лестницу, по которой поднимались.

ШАГ 10: ПРОЗРЕНИЕ

Вы не «придёте» к этому шагу. Вы проснётесь на нём. Признаки:

▫️Действия становятся спонтанно правильными, без внутреннего надрыва.

▫️Исчезает конфликт «хочу vs. надо».

▫️Появляется чувство глубокого мира, что «всё и так в порядке», даже в хаосе.

▫️Вы понимаете, что «Дом» — это не место, а качество присутствия. Вы смотрите на мир из тишины, которая всегда была внутри.

Одна гора, миллион троп

Религии и духовные учения — не сборники абсурдных догм. Это сложные карты, составленные величайшими внутренними путешественниками. Они не противоречат друг другу. Они описывают разные участки одной Горы.

Используйте эту мета-карту, чтобы:

▫️ Прекратить религиозные споры. Спор «вера vs. дела» — это спор между теми, кто описывает тропу через лес, и теми, кто говорит о выходе из него. Оба правы.

▫️ Выбрать свой язык и не осуждать тех, кто говорит на другом.

▫️ Начать практику с первого шага — Паузы — без которой все остальные шаги станут новой гонкой.

Путь «домой» не требует ухода в гималайскую пещеру. Он требует мужества посмотреть внутрь прямо здесь, среди повседневных дел. Древние картографы оставили нам бесценное наследство. Пора перестать спорить о легендах на полях и начать восхождение.

Гора ждёт. А вы, возможно, уже намного ближе к вершине, чем думаете.