Добавить в корзинуПозвонить
Найти в Дзене
ЗуевАудио

От первых продаж к юбилейной паре: итоги года и новые горизонты

Год активных продаж позади. Самый частый вопрос, который мне задают: была ли прибыль? Отвечаю честно: если говорить о чистой прибыли — нет. Первые четыре пары были проданы почти по себестоимости, некоторые — даже дешевле. Я сознательно шел на это, чтобы вернуть часть вложений и протестировать рынок. Это дало мне главное — уверенность, что спрос на эксклюзивную акустику есть. Для меня продажи стали возможностью отточить мастерство, разобраться в работе маркетплейсов и понять свою целевую аудиторию. Сейчас я работаю над юбилейной парой, используя весь опыт, накопленный за 3 года. Последние три недели ушли на сложные математические расчеты корпуса — с формулами и параметрами «Тиля — Смолла» взятыми за основу задачи. Выбрал динамики известного бренда, которые устраивают меня по звучанию и внешнему виду. Корпус проектируется индивидуально под них — если поставить другие динамики, звук не раскроется. Определился с нишей: какую акустику нужно производить, и я решил остановиться на этом вариан

Год активных продаж позади. Самый частый вопрос, который мне задают: была ли прибыль? Отвечаю честно: если говорить о чистой прибыли — нет. Первые четыре пары были проданы почти по себестоимости, некоторые — даже дешевле. Я сознательно шел на это, чтобы вернуть часть вложений и протестировать рынок.

Это дало мне главное — уверенность, что спрос на эксклюзивную акустику есть. Для меня продажи стали возможностью отточить мастерство, разобраться в работе маркетплейсов и понять свою целевую аудиторию.

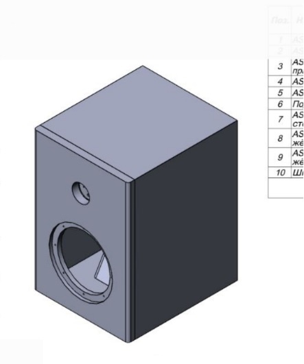
Сейчас я работаю над юбилейной парой, используя весь опыт, накопленный за 3 года. Последние три недели ушли на сложные математические расчеты корпуса — с формулами и параметрами «Тиля — Смолла» взятыми за основу задачи. Выбрал динамики известного бренда, которые устраивают меня по звучанию и внешнему виду. Корпус проектируется индивидуально под них — если поставить другие динамики, звук не раскроется.

Определился с нишей: какую акустику нужно производить, и я решил остановиться на этом варианте. Рассчитал корпус, учитывая пропорции «золотого сечения» для идеального звука. Открыл для себя важность распорок жесткости — оказывается, это целая наука, которой я посвятил не один вечер чтения радиотехнической литературы и аудиофильских форумов.

Нашел специалиста для чертежей, который так же как и я любит хороший звук — правда, первый кандидат отказался в последний момент, оценив объем работ. Но благодаря знакомому дизайнеру мы за полторы-два недели создали именно тот чертеж, который я хотел, добавив интересные конструктивные решения.

Сейчас стою перед выбором исполнителя для сборки. Уже есть на примете несколько компаний — изучаю их опыт и подход к работе.

Что вы считаете главным в первом году продаж: прибыль или опыт?

#ЗуевАудио #ИтогиГода #ЭксклюзивнаяАкустика #Разработка #Производство #Бизнес