Найти в Дзене

Костная пластика в 2026: как нарастить кость для имплантации без страха

Каждый день ко мне приходят пациенты с одним вопросом: "Доктор, мне сказали, что кости мало для импланта. Это приговор?" Нет, это не приговор. Это просто техническая задача, которую мы решаем современными методами. Сегодня расскажу, как костная пластика из страшной операции превратилась в точную и предсказуемую процедуру. 📌 Внимание читателям Дзен
Перед вами — адаптированная версия статьи. Мы специально сократили материал для удобного чтения в ленте. На сайте вас ждет: Полная версия с дополнительными разделами Фото и видео материалов Интерактивные чек-листы для скачивания Возможность задать вопрос врачу в комментариях Читайте полную статью на сайте: golddent1.ru/blog Когда действительно нужна костная пластика? 3 главных показания: Кость "рассосалась" после удаления зуба
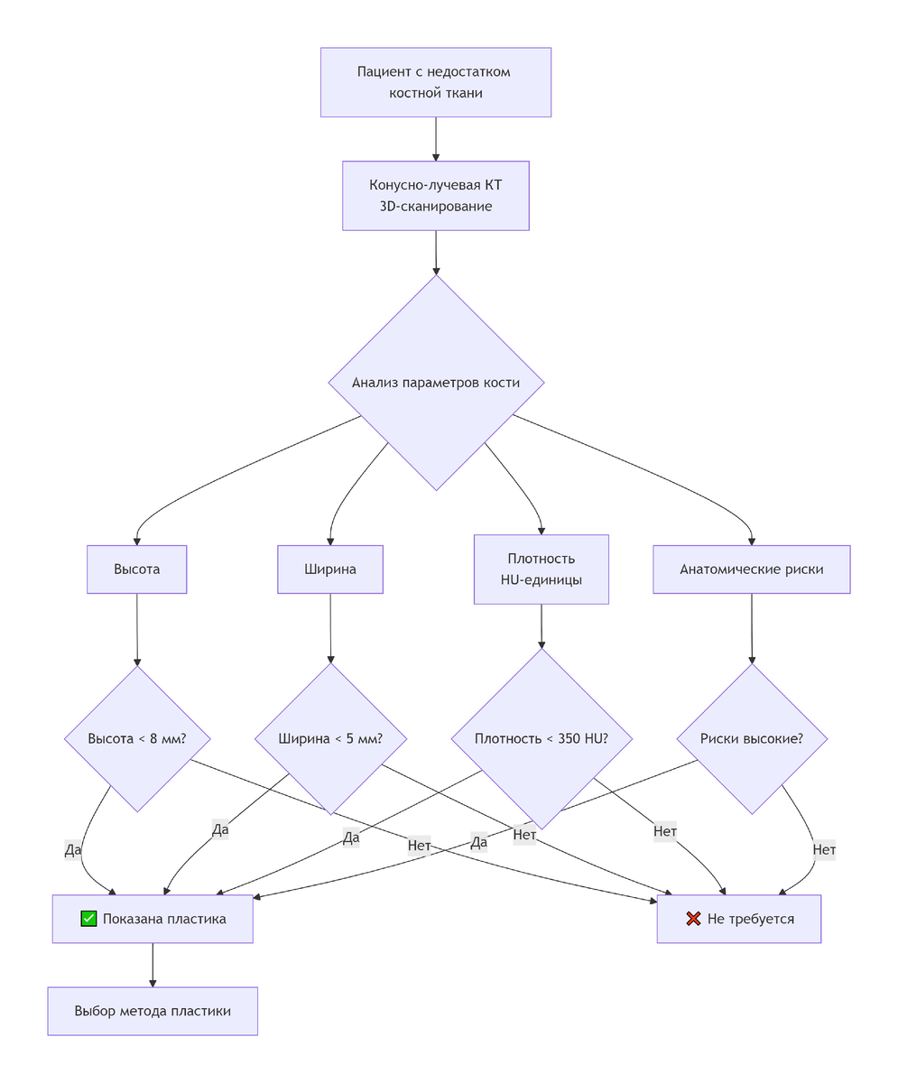
За первый год кость уменьшается на 30-40%. Если прошло больше года — скорее всего, понадобится наращивание. Врожденная узкая челюсть
Некоторым людям просто не повезло с анатомией. Близость гайморовой пазухи
На верх
Оглавление

Каждый день ко мне приходят пациенты с одним вопросом: "Доктор, мне сказали, что кости мало для импланта. Это приговор?"

Нет, это не приговор. Это просто техническая задача, которую мы решаем современными методами. Сегодня расскажу, как костная пластика из страшной операции превратилась в точную и предсказуемую процедуру.

📌 Внимание читателям Дзен
Перед вами — адаптированная версия статьи. Мы специально сократили материал для удобного чтения в ленте. На сайте вас ждет:

  • Полная версия с дополнительными разделами
  • Фото и видео материалов
  • Интерактивные чек-листы для скачивания
  • Возможность задать вопрос врачу в комментариях

Читайте полную статью на сайте: golddent1.ru/blog

Когда действительно нужна костная пластика?

3 главных показания:

  1. Кость "рассосалась" после удаления зуба
    За первый год кость уменьшается на 30-40%. Если прошло больше года — скорее всего, понадобится наращивание.
  2. Врожденная узкая челюсть
    Некоторым людям просто не повезло с анатомией.
  3. Близость гайморовой пазухи
    На верхней челюсти иногда негде разместить имплант — мешает пазуха.

Важный момент: В 2026 году мы не гадаем "на кофейной гуще". Делаем 3D-снимок и с точностью до миллиметра определяем, нужно ли наращивание и сколько именно.

-2

💡 4 современных метода, которые мы используем

1. Направленная регенерация (НКР) — "легкий" вариант

  • Что: Подсаживаем костный материал под специальной мембраной
  • Когда: Небольшой недостаток ширины (1-3 мм)
  • Срок: 4-6 месяцев
  • Боль: Как после удаления зуба (2-3 дня)

2. Синус-лифтинг — для верхней челюсти

  • Что: Аккуратно поднимаем дно гайморовой пазухи
  • Когда: Мало высоты на верхней челюсти
  • Современный метод: Делаем через микроотверстие ультразвуком
  • Риски: Минимальные (в 2026 году перфорация пазухи — редкость)

3. Аутотрансплантация — "золотой стандарт"

  • Что: Берем кусочек собственной кости (обычно с подбородка)
  • Когда: Большие и сложные дефекты
  • Плюс: Своя кость приживается лучше всего
  • Минус: Две зоны заживления

4. 3D-печатные блоки — технологии будущего

  • Что: Печатаем индивидуальный костный блок на принтере
  • Когда: Сложная анатомия, нужна идеальная точность
  • Это дорого? Да, от 65 000 руб., но результат того стоит

Простое сравнение методов

-3

Важно: Цены указаны ориентировочно. Точную стоимость считаем только после 3D-снимка.

История из практики: Михаил, 58 лет

Проблема: Верхние зубы отсутствовали 15 лет, кость "просела" на 12 мм
Что делали: Двусторонний синус-лифтинг + кость с подбородка
Сроки: 8 месяцев от операции до новых зубов
Результат: "Жую стейк, как в 30 лет. Не верится, что это возможно!"

Мораль: Даже в самых запущенных случаях современная стоматология творит чудеса.

❌ Разрушаю 4 главных мифа

Миф 1: "Это адски больно"

Правда: Современная анестезия + седация = вы спите и ничего не чувствуете. После — как после удаления зуба мудрости.

Миф 2: "Часто не приживается"

Правда: В нашей практике приживаемость 96-98%. Технологии 2026 года сделали процесс предсказуемым.

Миф 3: "Придется ходить беззубым"

Правда: Ставим временный протез, который крепится на соседние зубы. Никто не заметит.

Миф 4: "Это дорого и долго"

Правда: Стоимость снизилась на 30% за 5 лет. Сроки сократились на 25%. Оно того стоит.

💰 А можно обойтись без костной пластики?

Да, в 3 случаях:

  1. Короткие импланты (4-6 мм вместо обычных 10-12 мм)
  2. Наклонная имплантация (технология All-on-4)
  3. Базальные импланты (в глубокие слои кости)

Но: Эти методы подходят не всем. Нужна консультация хорошего имплантолога.

🤔 Частые вопросы пациентов

❓ "Какой метод самый лучший?"
Нет универсального "лучшего". Есть "правильный для вашего случая". После диагностики мы выбираем оптимальный.

❓ "Можно ли курить после операции?"
Первые 4 недели — категорически нет. Никотин сужает сосуды, костный материал не приживется.

❓ "Сколько раз нужно приходить на осмотры?"
Первые полгода: 1, 3 и 6 месяцев. Потом раз в год для контроля.

📈 Ваш путь к новым зубам

1. Консультация + 3D-снимок (бесплатно для читателей Дзена)
2. Виртуальное планирование (видим результат до операции)
3. Операция (2-3 часа под седацией)
4. Заживление (4-9 месяцев в зависимости от метода)
5. Имплантация (установка имплантов)
6. Новые зубы (протезирование)

Главный вывод

Костная пластика в 2026 году — это не страшно. Это:

Предсказуемо (знаем результат до операции)
Комфортно (под седацией, минимальная боль после)
Эффективно (96-98% успеха)
Доступно (рассрочка, разные методы под разный бюджет)

❓ Вопрос читателям

А вы сталкивались с необходимостью костной пластики?
Что пугало больше всего? Делитесь в комментариях — отвечу на каждый вопрос!

P.S. В следующем посте расскажу про технологию "Все на 4" — как поставить полный комплект зубов за 3 дня. Подписывайтесь, чтобы не пропустить!

🌐 Читайте также на нашем сайте
Спасибо, что дочитали до конца! Эта статья была адаптирована для формата Дзен. На сайте вас ждет:

Полные версии всех статей с дополнительными материалами
Видео-инструкции от наших врачей
Интерактивные калькуляторы стоимости лечения
Возможность задать вопрос и получить ответ от специалиста
Скачиваемые материалы: чек-листы, памятки, руководства


Полную статью с подробными таблицами, видео операций и материалами для скачивания читайте на нашем сайте:
gold-dent1.ru/blog/kostnaya-plastika-2026