Найти в Дзене
Антигравитация

Анонс предстоящих статей: Описание антигравитации согласно общей теории относительности

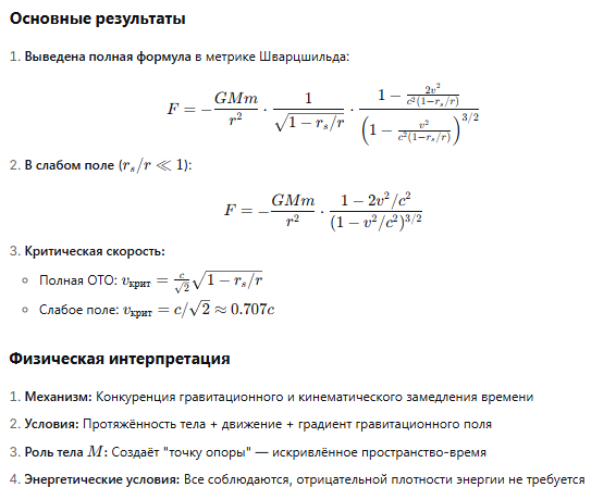
Проведено фундаментальное исследование в рамках общей теории относительности (ОТО), устанавливающее условия возникновения эффективного антигравитационного взаимодействия. Теоретической основой служит влияние разности собственного времени в различных частях протяжённого движущегося тела на направление его движения вдоль геодезических мировых линий. Результатом является построение последовательной релятивистской модели антигравитационного взаимодействия тел, вытекающей непосредственно из ОТО при учёте пространственной протяжённости движущихся масс и причинно-следственной структуры гравитационного взаимодействия с конечной скоростью распространения. Ключевые выводы релятивистской модели антигравитационного взаимодействия тел (описание через формализм ОТО): 1. Антигравитационный эффект возникает как прямое следствие разности собственного времени в различных частях протяжённого тела: 2. Дополнительное теоретическое предположение: уравнения релятивистской модели антигравитационного взаимод

Проведено фундаментальное исследование в рамках общей теории относительности (ОТО), устанавливающее условия возникновения эффективного антигравитационного взаимодействия. Теоретической основой служит влияние разности собственного времени в различных частях протяжённого движущегося тела на направление его движения вдоль геодезических мировых линий. Результатом является построение последовательной релятивистской модели антигравитационного взаимодействия тел, вытекающей непосредственно из ОТО при учёте пространственной протяжённости движущихся масс и причинно-следственной структуры гравитационного взаимодействия с конечной скоростью распространения.

Ключевые выводы релятивистской модели антигравитационного взаимодействия тел (описание через формализм ОТО):

1. Антигравитационный эффект возникает как прямое следствие разности собственного времени в различных частях протяжённого тела:

Анонс материалов
Анонс материалов

2. Дополнительное теоретическое предположение: уравнения релятивистской модели антигравитационного взаимодействия тел устраняют необходимость в гипотетических компонентах стандартной ΛCDM-космологии:

  • Тёмная энергия идентифицируется как эффективное параметрическое описание члена β*((H^2)*(L^2))/(c^2) в уравнениях движения, возникающего из строгих решений ОТО для неоднородного распределения вещества.
  • Тёмная материя находит объяснение как локальное проявление того же механизма: разность времени в движущихся частях галактик создаёт эффективное дополнительное гравитационное поле, воспроизводящее наблюдаемые кривые вращения без введения экзотических частиц.

!!! Пункт 2 на данный момент — только теоретическое предположение. Продолжается его проверка, доработка модели, уточнение уравнений и анализ их интерпретации.

Анонс материалов
Анонс материалов

В начале 2026г. планируется выход ряда статей, описывающих антигравитацию в формализме ОТО, а также обратная связь на ряд статей критиков.

Антигравитация (https://antigravity-theory.ru)
Антигравитация (https://antigravity-theory.ru)