Найти в Дзене

Практика использования источников опорного напряжения

Два типовых решения для большинства задач без претензий на прецизионность. Источники опорного напряжения (далее ИОН) широко используются в различных электронных пороговых устройствах, источниках питания, компараторах, АЦП и ЦАП, измерительной аппаратуре. Существует множество схем ИОН как на дискретных компонентах, так и на микросхемах. Однако на практике чаще всего используется несколько типовых схем, обзор которых будет приведен в данной статье. Для начала перечислим основные параметры ИОН, по которым разработчик оценивает сферу их применения: 1. Коэффициент стабилизации напряжения – отношение приращения входного напряжения к, вызываемого им, приращению выходного напряжения; 2. Коэффициент стабилизации по току нагрузки – характеризует стабильность выходного напряжения в зависимости от тока нагрузки. Использует также термин «выходное дифференциальное сопротивление», которое определяется как отношение приращения выходного напряжения ИОН к приращению тока нагрузки; 3. Температурный коэф

Два типовых решения для большинства задач без претензий на прецизионность.

Источники опорного напряжения (далее ИОН) широко используются в различных электронных пороговых устройствах, источниках питания, компараторах, АЦП и ЦАП, измерительной аппаратуре. Существует множество схем ИОН как на дискретных компонентах, так и на микросхемах. Однако на практике чаще всего используется несколько типовых схем, обзор которых будет приведен в данной статье.

Для начала перечислим основные параметры ИОН, по которым разработчик оценивает сферу их применения:

1. Коэффициент стабилизации напряжения – отношение приращения входного напряжения к, вызываемого им, приращению выходного напряжения;

2. Коэффициент стабилизации по току нагрузки – характеризует стабильность выходного напряжения в зависимости от тока нагрузки. Использует также термин «выходное дифференциальное сопротивление», которое определяется как отношение приращения выходного напряжения ИОН к приращению тока нагрузки;

3. Температурный коэффициент выходного напряжения (ТКН) – характеризует нестабильность выходного напряжения при изменении температуры окружающей среды;

4. Шум опорного напряжения.

Есть еще ряд характеристик, но их значение в большинстве типовых случаев вторично.

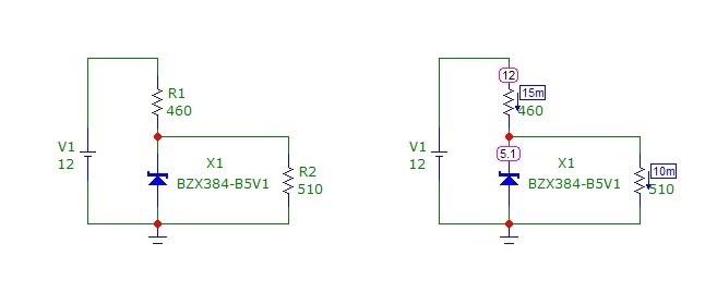
Простейшим источником опорного напряжения является стабилитрон. Его схема включения показана на рисунке 1.

Рис.1
Рис.1

Обратимся сразу к практике. Возьмем для примера стабилитрон BZX384-С5V1 и построим на нем простейший ИОН, как показано на рис.1. Резистор R1 ограничивает ток через стабилитрон, а резистор R2 играет роль нагрузки. Величина резистора R1 рассчитывается по следующей формуле:

-3

Качество стабилизации выходного напряжения оценивается таким параметром, как коэффициент стабилизации. В общем случае он рассчитывается по формуле:

-4

Это очень маленькое значение. У более совершенных ИОН величина коэффициента стабилизации составляет от 1000 до 10000. Еще одним существенным недостатком ИОН на основе стабилитрона является повышенный шум опорного напряжения, который вносит мультипликативную ошибку. Мультипликативная ошибка — это погрешность измерения, которая изменяется пропорционально значению измеряемой величины. Для уменьшения величины шума опорного напряжения часто параллельно стабилитрону подключают конденсатор.

-5

Как видно из расчетов, рассеиваемая мощность на стабилитроне не превышает допустимое значение. Расчет всегда следует вести для наихудшего случая.

Если последовательно со стабилитроном, имеющим положительный температурный коэффициент включить выпрямительный диод с отрицательным температурным коэффициентом, то можно получить прецизионный прибор с очень малым итоговым температурным коэффициентом. Именно так устроены термокомпенсированные стабилитроны. Например, термокомпенсированный стабилитрон 1N4571 обладает температурным коэффициентом, равным 0,005% / °C, или ±0,03 мВ / °C, что, согласитесь, весьма неплохо. Такие стабилитроны относятся к классу прецизионных. Из отечественных прецизионных стабилитронов можно привести в пример серию Д818.

В учебниках по схемотехнике приводится множество схем ИОН на основе стабилитронов, которые в той, или иной степени нивелируют их недостатки. Применение прецизионных стабилитронов позволяет проектировать схемы ИОН с достаточно высокими показателями. Однако на практике, если требования к параметрам ИОН не слишком высоки, то чаще всего для его построения используют микросхему TL431, которая продается практически в каждом магазине радиодеталей и стоит совсем недорого. Типовая схема включения TL431 показана на рис.2.

Рис.2
Рис.2

Микросхема представляет собой параллельный стабилизатор с напряжением 2,5 В, у которого есть вывод управления для подстройки напряжения. Построена она на основе схемы бандгап (Bandgap). Если включить микросхему, как показано ни рис.2, то выходное напряжение будет фиксировано и составит 2,5В. Величина токоограничивающего резистора R1 рассчитывается в данном случае аналогично предыдущему примеру со стабилитроном:

-7

Конденсатор C1 нужен для обеспечения устойчивой работы ИОН. При его отсутствии, или неправильно выбранной величины емкости, микросхема TL431 может превратиться в генератор. Это, кстати, частая ошибка начинающих инженеров. Выбор величины емкости конденсатора C1 производится по графикам устойчивости, которые приводятся в технической документации на микросхему (смотрите техническую документацию фирмы Texas Instruments, т.к. в аналогичной документации других производителей этих графиков может не быть).

ИОН на TL431, в зависимости от индекса (модификации) микросхемы, обладает следующими характеристиками:

  • Величина опорного напряжения – 2,5…36 В;
  • Отклонения опорного напряжения – 0,5…2 %;
  • Выходное сопротивление – 0,2 Ом;
  • Температурный коэффициент – от 50 до 100 ppm/ ֯С (от 0,005 до 0,01% / ֯С);
  • Рекомендуемый ток катода (Ika) – не более 100мА.

Приведенных выше, характеристик часто оказывается вполне достаточно, если от ИОН не требуется прецизионная точность. У микросхемы TL431 существует отечественный аналог - КР142ЕН19. На рис.3 показана еще одна типовая схема включения микросхемы для случая, когда нужно получить выходное напряжение ИОН более 2,5В.

Рис.3
Рис.3
-9

Резистор R4 играет роль нагрузки. Расчет рассеиваемой мощности производится аналогично примеру со схемой на рис.1. Микросхема выпускается в разных корпусах, с разным тепловым сопротивлением кристалл-корпус. Это следует учитывать при проектировании и расчетах.

Как быть если от ИОН все-таки требуются более высокие характеристики?

В этом случае у инженера-схемотехника есть два варианта решения задачи:

1. Разработать схему на дискретных компонентах на основе прецизионных стабилитронов;

2. Использовать специализированные микросхемы ИОН.

На практике чаще всего выбирается второй вариант ввиду меньшего числа компонентов, и как следствие, более высокой надежности и экономии места на печатной плате. ИОН в интегральном исполнении имеют преимущество в точности и повторяемости. Ниже приводится перечень типов архитектур ИОН:

1. Бандгап (TL431, REF2030, AD580, LM136, LM4040, MAX672);

2. Супербандгап (LM4140, LT1461, MAX6126, ADR390);

3. На стабилитроне со скрытой структурой (LM199, LT1021, LTZ1000, REF102, MAX670, AD588);

4. XFET® ADI (ADR431);

5. FGA™ Xicor (ISL60002, ISL60007).

Краткое описание основных архитектур ИОН:

· Бандгап (Bandgap) – ИОН, в основе которого лежит, сформулированный Бобом Видларом, принцип использования в качестве опорного, напряжения, соответствующего ширине запрещенной зоны полупроводникового элемента. В 1974 году Пол Брокау изобрел двухтранзисторный бандгап имеющий лучшую точность.

· Супербандгап – бандгап-ИОН, выполненные по более совершенной технологии, что позволяет достичь высоких характеристик. Например, семейство микросхем LM4140 компании National Semiconductor разработано на базе оригинальной КМОП-технологии.

· ИОН на стабилитроне со скрытой структурой – сделан на основе стабилитрона, в котором, в отличии от обычных стабилитронов, под p-n-переходом создана скрытая область с высокой концентрацией акцепторных примесей. Такая структура позволяет протекать току через скрытую область кристалла, а не по поверхности, что способствует получению стабильных и предсказуемых характеристик. ИОН этого типа являются самыми точными и стабильными из всех типов ИОН. Абсолютный рекорд точности серийных ИОН принадлежит LTZ1000, разработанным Бобом Добкиным и выпущенным в 1987 году компанией Linear Technology.

· XFET® ADI – разработка компании Analog Devices, выпущенная в 1997 году. ИОН такого типа напоминают бандгап Брокау, в котором вместо биполярных транзисторов используются полевые. Однако, при этом используется совершенно иной принцип действия, заключающийся в косвенном измерении диэлектрической проницаемости кремния в канале полевого транзистора. ИОН такого типа не превосходят по ТКН стабилитронные ИОН, однако имеют почти линейную форму зависимости напряжения от температуры и меньшие шумы.

· FGA™ Xicor (Floating Gate Analog, «аналоговая ИС на плавающих затворах») - разработка компании Xicor (с 2004 года подразделение Intersil). Принцип действия этих приборов основан на длительном хранении заряда на изолированном затворе полевого транзистора. Гарантированный срок «памяти» FGA первого поколения равнялся десяти годам.

Более подробно познакомиться с архитектурами ИОН и особенностями их применения можно с помощью списка литературы, приведенного в конце статьи. У каждой архитектуры есть свои сильные стороны. Соответственно, выбор зависит от особенностей устройства, в котором планируется применять ИОН.

Список литературы:

1. Харрисон, Линден. Источники опорного напряжения и тока. – М.: ДМК Пресс, 2015 – 576с.: илл. – (Серия «Схемотехника»).

2. Волович, Г. Источники опорного напряжения / Г. Волович // Схемотехника. – 2002. - №6. – С. 12-15.

3. Волович, Г. Источники опорного напряжения (продолжение) / Г. Волович // Схемотехника. – 2002. - №10. – С. 18-19.

4. Волович, Г. Источники опорного напряжения (окончание) / Г. Волович // Схемотехника. – 2002. - №11. – С. 13-14.

От радиолюбителя до инженера