Найти в Дзене
PRACTICAL ELECTRONICS

Коммутатор с гальванической развязкой для цепей постоянного и переменного тока

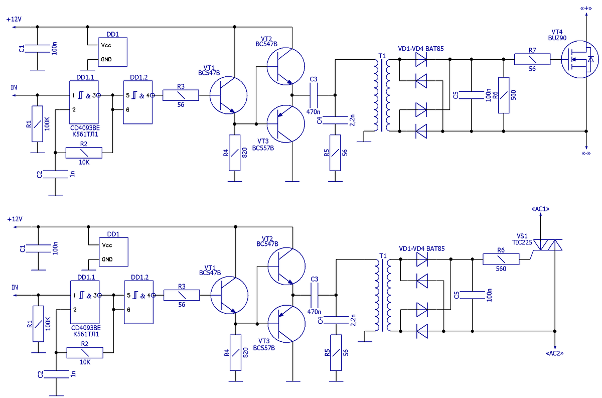
Представленные в статье схемы представляет собой полупроводниковые коммутаторы (переключатели, реле). Общей проблемой для таких устройств является гальваническая развязка управляющей и силовой цепей. Сейчас часто это решается с помощью оптопар. В розничной продаже есть симметричные тиристоры (симисторы, триаки) со встроенными оптронами, дающие возможность конструировать очень простые реле. В качестве переключающего элемента в цепи постоянного тока, симистор уже не подходит, в таких схемах удобно использовать силовой МОП-транзистор, с собственной цепью управления, обеспечивающей напряжение на затворе. В предлагаемой публикации вместо оптрона использован разделительный трансформатор, который не только обеспечивает высококачественную гальваническую развязку, но и позволяет простейшим способом запитывать управляющую цепь как симистора, так и МОП-транзистора. Включение и выключение нагрузки осуществляется цифровыми сигналами, почти без потребления мощности. Элемент «И-НЕ» DD1.1 – генератор,
Оглавление

Представленные в статье схемы представляет собой полупроводниковые коммутаторы (переключатели, реле). Общей проблемой для таких устройств является гальваническая развязка управляющей и силовой цепей. Сейчас часто это решается с помощью оптопар. В розничной продаже есть симметричные тиристоры (симисторы, триаки) со встроенными оптронами, дающие возможность конструировать очень простые реле.

В качестве переключающего элемента в цепи постоянного тока, симистор уже не подходит, в таких схемах удобно использовать силовой МОП-транзистор, с собственной цепью управления, обеспечивающей напряжение на затворе.

В предлагаемой публикации вместо оптрона использован разделительный трансформатор, который не только обеспечивает высококачественную гальваническую развязку, но и позволяет простейшим способом запитывать управляющую цепь как симистора, так и МОП-транзистора.

Включение и выключение нагрузки осуществляется цифровыми сигналами, почти без потребления мощности.

Схема электрическая

Схемы электрические принципиальные коммутаторов с гальванической развязкой для цепей постоянного и переменного тока
Схемы электрические принципиальные коммутаторов с гальванической развязкой для цепей постоянного и переменного тока

Принцип работы

Элемент «И-НЕ» DD1.1 – генератор, который работает только тогда, когда на управляющем входе «IN» имеется высокий уровень («1»). В зависимости от рабочего напряжения и разброса параметров элементов, частота колебаний составляет 80...100 кГц.

Элемент DD1.2 инвертирует получающиеся прямоугольные импульсы и через эмиттерный повторитель VТ1 и управляет комплементарным оконечной каскадом VТ2 и VТ3.

Если на входе будет низкий уровень («0»), то на выходе DD1.1 будет «1», и на выходе DD1.2 – уровень «0». В результате, транзисторы VТ1 и VТ2 закрыты.

Поскольку транзистор VТ2 «отрезает» VT3 от источника напряжения, VT3 не будет потреблять ток. В этом состоянии схема расходует пренебрежимо мало энергии.

Если генератор работает, усиленные прямоугольные импульсы попадают через C3 на первичную обмотку разделительного трансформатора T1. Это единственный элемент схемы, который невозможно купить; его нужно изготовить самостоятельно.

Возникающее во вторичной обмотке напряжение выпрямляется диодами VD1...VD4 и сглаживается С5. Для уменьшения потерь использованы диоды Шоттки. До этого места схема будет одной и той же, независимо от того, находится ли в выходном каскаде полевой транзистор (для коммутации в цепях постоянного тока) или симистор (для переменного тока).

Для МОП-транзистора, резистор R6 представляет собой основную нагрузку для выпрямителя и низкоомный источник для транзистора. Он же обеспечивает быстрый разряд С5 и затворной емкости при выключении.

Если в выходном каскаде использован симистор, резистор R6 определяет ток управляющего электрода. Естественно, этот ток не может быть очень большим. Поэтому для VS1 нужно выбирать такой тип, который надежно переключается током управляющего электрода (примерно 5 мА).

Разделительный трансформатор

В качестве сердечника используется ферритовый кольцевой М6000НМ, 16×8×6.

Первичная обмотка состоит из 15 витков обмоточного провода 0,2 мм, вторичная – из 30 витков; в общей сложности необходимо менее 1,5 метра провода.

Сердечник необходимо покрыть слоем лакоткани толщиной в несколько десятых миллиметра и непосредственно на него намотать обмотки. Для повышения пробойной прочности сердечник под первичной обмоткой покрывается еще одним слоем изоляционной ленты.

Печатные платы для схем на транзисторе и симисторе показаны ниже.

Печатные платы для схем электрических принципиальных коммутаторов с гальванической развяз-кой для цепей постоянного и переменного тока
Печатные платы для схем электрических принципиальных коммутаторов с гальванической развяз-кой для цепей постоянного и переменного тока