Найти в Дзене
Старые схемы...

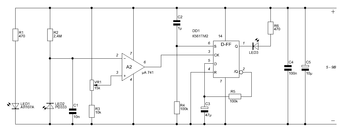
Бесконтактный оптический выключатель.

Выключатель срабатывает при поднесении руки. Инфракрасный светодиод желательно отделить перегородкой от инфракрасного фотодиода, чтобы светодиод не засвечивал фотодиод.

Рисунок 1.
Рисунок 1.

Схема представляет собой классический фотодатчик на операционном усилителе. Когда отраженный от предмета свет попадает на фотодиод, его сопротивление уменьшается и на выходе операционного усилителя появляется сигнал высокого уровня, что приводит к переключению триггера. Конденсатор C1 служит для защиты от помех. Цепочка C2, R4 служит для начальной установки триггера. Цепочка C3, R5 служит для задержки повторного переключения триггера.

Во время испытания схемы выяснилось, что она реагирует на инфракрасный пульт дистанционного управления. Расстояние, с которого схема реагирует на пульт дистанционного управления, составляет до 1- 2 метров. При желании схему можно использовать как выключатель, управляемый от пульта дистанционного управления.