Добавить в корзинуПозвонить
Найти в Дзене

Задание 3 из ЕГЭ по математике (профиль) 2026

🧩 Просто о сложном: Решаем Задание №3 ЕГЭ Профиль (2026) по Стереометрии Задание №3 в профильном ЕГЭ по математике — это задача по стереометрии (геометрии в пространстве). Оно, как и Задание №8, проверяет базовые знания формул и пространственное мышление и приносит вам 1 первичный балл. В 2026 году этот тип заданий остается актуальным. Успех здесь зависит от вашей способности представить объемную фигуру и вспомнить нужную формулу из справочных материалов, которые будут предоставлены на экзамене. 🧱 Что нужно знать для Задания №3? Основные фигуры, с которыми вы будете работать: призма, пирамида, цилиндр, конус, шар, параллелепипед, куб. Типичные задачи связаны с: Нахождением объема фигуры по известным параметрам. Нахождением площади поверхности (полной или боковой). Решением задач на отношения объемов или площадей (например, как изменится объем куба, если его ребро увеличить в 3 раза). 📝 Основные формулы Хотя формулы и будут в справочнике, полезно знать их заранее. 🧠 Пример реше

🧩 Просто о сложном: Решаем Задание №3 ЕГЭ Профиль (2026) по Стереометрии

Задание №3 в профильном ЕГЭ по математике — это задача по стереометрии (геометрии в пространстве). Оно, как и Задание №8, проверяет базовые знания формул и пространственное мышление и приносит вам 1 первичный балл.

В 2026 году этот тип заданий остается актуальным. Успех здесь зависит от вашей способности представить объемную фигуру и вспомнить нужную формулу из справочных материалов, которые будут предоставлены на экзамене.

🧱 Что нужно знать для Задания №3?

Основные фигуры, с которыми вы будете работать: призма, пирамида, цилиндр, конус, шар, параллелепипед, куб.

Типичные задачи связаны с:

  • Нахождением объема фигуры по известным параметрам.
  • Нахождением площади поверхности (полной или боковой).
  • Решением задач на отношения объемов или площадей (например, как изменится объем куба, если его ребро увеличить в 3 раза).

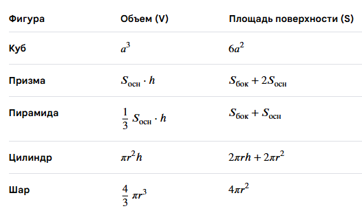
📝 Основные формулы

Хотя формулы и будут в справочнике, полезно знать их заранее.

-2
-3

🧠 Пример решения задачи

-4
-5

🛠️ Практические задания для тренировки

Чтобы довести решение таких задач до автоматизма, необходима регулярная практика на актуальных заданиях:

  • Банк заданий ФИПИ: Используйте официальный открытый банк для поиска прототипов Задания №3.
  • Решу ЕГЭ (Сдам ГИА): Удобный фильтр по номеру задания и типу (стереометрия, планиметрия) поможет найти нужные задачи с решениями.
  • EGE Turbo: Специализированный раздел с теорией и практикой для 3 задания.

Успехов в подготовке! 🌟

-6