Найти в Дзене

🌟Токенизация активов: трансформация финансовых рынков и стратегические возможности для бизнеса🇷🇺

Автор: Александр Шестов, Генеральный директор PROFRESGRUPP Дата: 13 декабря 2025 года Введение: вызов принят Обязательный к прочтению отчет Евросистемы «Статистика по токенизированным финансовым инструментам: вызов для центральных банков» констатирует: токенизация активов перешла из экспериментальной фазы в стадию активного роста, становясь мейнстримом. Технология распределенного реестра (DLT) трансформирует каждый этап жизненного цикла актива — от выпуска до расчетов. Однако официальная статистика, критически важная для обеспечения финансовой стабильности, не успевает за этим рывком, создавая «слепые зоны» для регуляторов. Для компаний, находящихся на передовой цифровой трансформации, как PROFRESGRUPP, эта ситуация — не просто наблюдение за трендом. Это прямое указание на формирование нового рынка услуг, где экспертиза в области IT-маркетинга, комплексной аналитики и построения стратегических коммуникаций становится ключевым активом для игроков, стремящихся занять лидирующие поз

Автор: Александр Шестов, Генеральный директор PROFRESGRUPP

Дата: 13 декабря 2025 года

Введение: вызов принят

Обязательный к прочтению отчет Евросистемы «Статистика по токенизированным финансовым инструментам: вызов для центральных банков» констатирует: токенизация активов перешла из экспериментальной фазы в стадию активного роста, становясь мейнстримом. Технология распределенного реестра (DLT) трансформирует каждый этап жизненного цикла актива — от выпуска до расчетов. Однако официальная статистика, критически важная для обеспечения финансовой стабильности, не успевает за этим рывком, создавая «слепые зоны» для регуляторов.

Для компаний, находящихся на передовой цифровой трансформации, как PROFRESGRUPP, эта ситуация — не просто наблюдение за трендом. Это прямое указание на формирование нового рынка услуг, где экспертиза в области IT-маркетинга, комплексной аналитики и построения стратегических коммуникаций становится ключевым активом для игроков, стремящихся занять лидирующие позиции.

Суть трансформации: что такое токенизация активов?

Токенизация — это процесс преобразования прав на реальный актив (финансовый или материальный) в цифровой токен на блокчейне. Это эволюция от простой электронной записи к программируемому цифровому представлению со встроенными правами, историей и правилами.

Основные преимущества токенизации:

· Повышение ликвидности: Дробление (фракционализация) крупных активов, таких как недвижимость или искусство, делает их доступными для более широкого круга инвесторов.

· Эффективность и автоматизация: Смарт-контракты автоматизируют выплаты процентов, дивидендов и соблюдение нормативных требований, сокращая издержки и время расчетов.

· Прозрачность и безопасность: Неизменяемый реестр транзакций обеспечивает проверяемую историю владения и повышает доверие.

· Глобальная доступность: Цифровые активы могут торговаться на границах, открывая новые рынки для инвесторов и эмитентов.

Взрывной рост рынка демонстрирует его потенциал. Если в мире общая стоимость токенизированных реальных активов (RWA) к концу 2025 года оценивается примерно в $33 млрд, то российский рынок цифровых финансовых активов (ЦФА) за первое полугодие 2025 года показал рост на 86%, достигнув объема в 514 млрд рублей.

Вызов для системы: почему регуляторы бьют тревогу?

Отчет Евросистемы выделяет главную проблему: стремительное развитие рынка опережает возможности по его измерению. Традиционные статистические системы центральных банков не приспособлены для учета активов в децентрализованных сетях.

Ключевые пробелы:

· Фрагментация данных: Информация разбросана по множеству частных блокчейнов и платформ без единых стандартов отчетности.

· Недостаток регуляторной ясности: Глобальное регулирование остается «лоскутным одеялом» (патчворком), что затрудняет классификацию и надзор.

· Риск «слепых зон»: Отсутствие качественных данных ставит под угрозу способность регуляторов оценивать системные риски, проводить денежно-кредитную политику и обеспечивать защиту инвесторов.

В качестве решения предлагается масштабная «Инициатива по устранению пробелов в данных», направленная на создание новых стандартов сбора, классификации и анализа информации о токенизированных активах.

Возможности для бизнеса: где PROFRESGRUPP видит точки роста?

Формирующаяся экосистема токенизации создает значительный спрос на комплексные решения, выходящие за рамки чистой IT-разработки. PROFRESGRUPP идентифицирует несколько ключевых направлений для B2B-партнерства.

1. Стратегический маркетинг и коммуникация для сложных продуктов

Токенизация— сложная для восприятия тема для широкой аудитории. Компаниям-первопроходцам необходима помощь в:

· Позиционировании и донесении ценности: Перевод технических преимуществ (скорость расчетов, программируемость) на язык бизнес-выгод для конкретных отраслей.

· Построении доверия: Разработка коммуникационных стратегий, которые преодолевают скептицизм и разъясняют реальные, а не спекулятивные, преимущества технологии.

· B2B-продвижении: Внедрение стратегий Account-Based Marketing (ABM) для целевой работы с крупными институциональными инвесторами и корпорациями, являющимися ключевыми игроками на этом рынке.

2. Аналитика данных и UI/UX для новых платформ

Успех платформ для выпуска и управления цифровыми активами зависит от двух факторов:

· Интуитивный пользовательский опыт (UI/UX): Создание интерфейсов, которые делают взаимодействие с цифровыми активами простым и безопасным как для институциональных, так и для частных инвесторов.

· Мощные аналитические дашборды: Разработка инструментов, которые обеспечивают эмитентам и регуляторам прозрачность и контроль, превращая данные блокчейна в понятную бизнес-аналитику.

3. Генерация лидов и построение продаж в высококонкурентной среде

Рынок цифровых активов становится все более конкурентным.Выделиться помогает:

· Контент-маркетинг и лидогенерация: Создание экспертного контента (исследования, вебинары, кейсы), который привлекает квалифицированных лидов на ранних стадиях их поиска решений.

· Эффективная воронка продаж: Настройка сквозной аналитики от первого касания (например, через таргетированную рекламу в LinkedIn или Яндекс.Директ) до закрытия сделки, что особенно важно для длинных B2B-циклов.

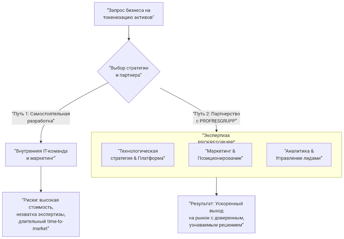
Для наглядности процесс интеграции маркетинговых и технологических решений в экосистему токенизации представлен на следующей блок-схеме:

Прогноз развития от PROFRESGRUPP

На основе анализа глобальных тенденций и локальной специфики мы формируем следующий прогноз:

· 2025-2027: Консолидация и рост ликвидности. Рынок продолжит экспоненциальный рост, особенно в сегментах токенизированных гособлигаций и частного кредита. В России объем рынка ЦФА приблизится к триллиону рублей. Ключевым вызовом останется развитие вторичного рынка для обеспечения ликвидности. Маркетинг будет фокусироваться на образовании аудитории и привлечении первых институциональных клиентов.

· 2028-2030: Выход в мейнстрим и нормативная зрелость. Токенизация станет стандартной опцией для корпоративного финансирования и управления активами. Регуляторные рамки, подобные европейским (MiCA), будут приняты в большинстве развитых стран, что снизит неопределенность и откроет дорогу крупным институциональным игрокам. На первый план выйдет конкуренция за пользователя, а значит, драйверами роста станут бесшовный UX, интеграция с традиционными финансами и превосходный сервис.

· Долгосрочная перспектива: Формирование новой финансовой архитектуры. Токенизация, вместе с CBDC (цифровыми валютами центробанков), заложит основу для программируемой финансовой системы с автоматизированным compliance, мгновенными расчетами и новыми формами инвестиционных продуктов. Компании, которые сегодня инвестируют в построение узнаваемости и экспертного статуса в этой области, получат долгосрочное конкурентное преимущество.

Токенизация активов — это не технологическая причуда, а фундаментальная перестройка финансовой инфраструктуры, сравнимая по масштабу с переходом от бумажных сертификатов к электронным записям. Отчет Евросистемы — это четкий сигнал для всего рынка: период экспериментов закончен.

Для бизнеса наступает время стратегических решений и выбора партнеров. Успех будет определяться не только качеством технологической платформы, но и способностью ясно донести свою ценность, выстроить доверительные отношения с рынком и регуляторами, а также создать удобные и безопасные решения для конечных пользователей.

PROFRESGRUPP обладает уникальной экспертизой на стыке глубокого отраслевого понимания, комплексного IT-маркетинга и продвинутой аналитики. Мы готовы стать стратегическим партнером для компаний, которые стремятся не просто адаптироваться к изменениям, а стать лидерами в новой, цифровой финансовой реальности.