Найти в Дзене
Старые схемы...

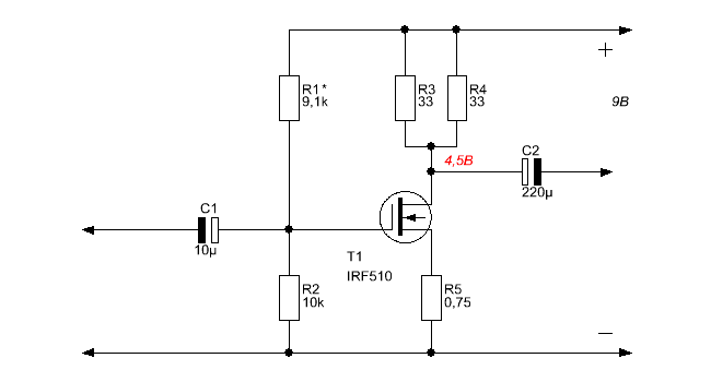
Усилитель на MOSFET транзисторе.

Подобные усилители относятся к классу А. В таком усилителе потребляемая усилителем мощность, почти не зависит от выходной мощности. Поэтому КПД таких усилителей очень низкий. На рисунке показана схема усилителя на одном MOSFET транзисторе. Делитель R1, R2 задает напряжение на затворе транзистора. Данный усилитель планировалось подключать к выходу на наушники MP3 плеера, поэтому не стал ставить большие сопротивления делителя. Сопротивление R5 предназначено для стабилизации режима работы транзистора по постоянному току. При росте тока при нагреве транзистора, на сопротивлении R5 увеличивается напряжение, что уменьшает разницу напряжений на затворе и истоке транзистора. В результате чего ограничивается рост тока стока транзистора. Потребляемый схемой ток составляет около 0,25А. Выходная мощность около 0,1Вт. Схема, показанная на рисунке 1, может не работать с некоторыми телефонами и смартфонами. Поэтому в схеме установлены резисторы R1, R2, которые имитируют сопротивление наушников. Е
Рисунок 1.
Рисунок 1.

Подобные усилители относятся к классу А. В таком усилителе потребляемая усилителем мощность, почти не зависит от выходной мощности. Поэтому КПД таких усилителей очень низкий.

Рисунок 1.
Рисунок 1.

На рисунке показана схема усилителя на одном MOSFET транзисторе. Делитель R1, R2 задает напряжение на затворе транзистора. Данный усилитель планировалось подключать к выходу на наушники MP3 плеера, поэтому не стал ставить большие сопротивления делителя. Сопротивление R5 предназначено для стабилизации режима работы транзистора по постоянному току. При росте тока при нагреве транзистора, на сопротивлении R5 увеличивается напряжение, что уменьшает разницу напряжений на затворе и истоке транзистора. В результате чего ограничивается рост тока стока транзистора. Потребляемый схемой ток составляет около 0,25А. Выходная мощность около 0,1Вт.

Рисунок 2.
Рисунок 2.

Схема, показанная на рисунке 1, может не работать с некоторыми телефонами и смартфонами. Поэтому в схеме установлены резисторы R1, R2, которые имитируют сопротивление наушников.

Рисунок 3.
Рисунок 3.

Если требуется подать на вход усилителя суммарный сигнал с обоих каналов, то можно подключить источник звукового сигнала к усилителю через простой сумматор. Схема сумматора предназначена для подключения к выходу на наушники.