Найти в Дзене

Ошибка Я. Зельдовича

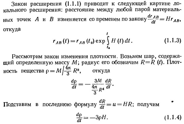
Георгий Чиняков 11.11.2025г. Рассуждения Я. Зельдовича о расширяющейся Вселенной и делается вывод о её однородности: Цитата из Я. Б. ЗЕЛЬДОВИЧ, И. Д. НОВИКОВ «СТРОЕНИЕ И ЭВОЛЮЦИЯ ВСЕЛЕННОЙ» ИЗДАТЕЛЬСТВО «НАУКА» Москва 1975 Здесь, а также повторятся в других местах некорректное математическое действие, а также идёт подмена понятий, радиус вектора и радиус шара, они имеют одинаковое обозначение, но разный смысл. R в законе Хаббла является радиусом вектором, т.е. какая скорость на таком-то расстоянии R = f(r), в то время как радиус расширяющегося шара R = f(t). Отсюда некорректные выводы об однородности Вселенной. При однородной Вселенной при рассмотрении её параметров, обнаружился бы рост плотности с ростом расстояния. Разность плотностей на расстоянии одного млрд св лет отличалась бы от плотности на расстоя

Георгий Чиняков

11.11.2025г.

Рассуждения Я. Зельдовича о расширяющейся Вселенной и делается вывод о её однородности:

Цитата

из Я. Б. ЗЕЛЬДОВИЧ, И. Д. НОВИКОВ

«СТРОЕНИЕ И ЭВОЛЮЦИЯ ВСЕЛЕННОЙ»

ИЗДАТЕЛЬСТВО «НАУКА»

Москва 1975

Здесь, а также повторятся в других местах некорректное математическое действие, а также идёт подмена понятий, радиус вектора и радиус шара, они имеют одинаковое обозначение, но разный смысл. R в законе Хаббла является радиусом вектором, т.е. какая скорость на таком-то расстоянии R = f(r), в то время как радиус расширяющегося шара R = f(t). Отсюда некорректные выводы об однородности Вселенной.

При однородной Вселенной при рассмотрении её параметров, обнаружился бы рост плотности с ростом расстояния. Разность плотностей на расстоянии одного млрд св лет отличалась бы от плотности на расстоянии 10 млрд лет в тысячу раз. Плотность при расширении уменьшается в кубической зависимости. Но этого явно нет. Значить плотность падает, мы просто её видим однородной, потому что наблюдаем с расстоянием всё более молодую Вселенную. Ну, или неправильная модель расширяющейся Вселенной.

-2

Записано: dR/dt , а должно dR/dr .

-3

Я́ков Бори́сович Зельдо́вич (23 февраля [8 марта] 1914, Минск[2], Минская губерния, Российская империя[3]2 декабря 1987, Москва[4]) — советский физик и физикохимик. Академик АН СССР (1958; член-корреспондент 1946), доктор физико-математических наук, профессор.