Добавить в корзинуПозвонить
Найти в Дзене
PRACTICAL ELECTRONICS

Электронный фильтр в сетевом выпрямителе

При изготовлении дросселей для сглаживающих фильтров сетевых выпрямителей главная задача –найти нужный магнитопровод и обмоточный провод, да и итоговая цена и масса изделия бывает неприемлема. Поэтому в ряде случаев, уместно воспользоваться электронным транзисторным сетевым фильтром. Такая альтернатива, к тому же, позволяет избавиться от переходных процессов, отрицательно влияющих на работу нагрузки и самого выпрямителя. А также, в большинстве случаев, масса и габариты и стоимость электронного транзисторного сетевого фильтра будут ниже. Применение электронных фильтров могут снизить пульсации выпрямленного напряжения в 3...5 и более раз, по сравнению с классическими. Приведенные в этой публикации схемы электронных фильтров, предназначены для использования в бестрансформаторных сетевых блоках питания при токе до 1 А, т.е. с нагрузкой 200…250 Вт. Силовые транзисторы фильтров должны быть снабжены теплоотводами с рассеиваемой мощностью не менее 50 Вт. Предельно допустимое напряжение эмиттер

При изготовлении дросселей для сглаживающих фильтров сетевых выпрямителей главная задача –найти нужный магнитопровод и обмоточный провод, да и итоговая цена и масса изделия бывает неприемлема. Поэтому в ряде случаев, уместно воспользоваться электронным транзисторным сетевым фильтром.

Такая альтернатива, к тому же, позволяет избавиться от переходных процессов, отрицательно влияющих на работу нагрузки и самого выпрямителя. А также, в большинстве случаев, масса и габариты и стоимость электронного транзисторного сетевого фильтра будут ниже.

Применение электронных фильтров могут снизить пульсации выпрямленного напряжения в 3...5 и более раз, по сравнению с классическими.

Приведенные в этой публикации схемы электронных фильтров, предназначены для использования в бестрансформаторных сетевых блоках питания при токе до 1 А, т.е. с нагрузкой 200…250 Вт. Силовые транзисторы фильтров должны быть снабжены теплоотводами с рассеиваемой мощностью не менее 50 Вт. Предельно допустимое напряжение эмиттер-коллектор (исток-сток) используемых транзисторов должно быть не менее 400 В.

Для сравнения к схемам приведены осциллограммы напряжения пульсаций на выходе фильтра при нагрузке с током 1 А.

Различают две схемы включения силовых (регулирующих) транзисторов в фильтрах: последовательно и параллельно нагрузке. Последовательное включение транзисторов характерно для выпрямителей, имеющих высокое выходное напряжение (300...400 В). При низких напряжениях (до 30 В) используется как последовательное включение, так и параллельное.

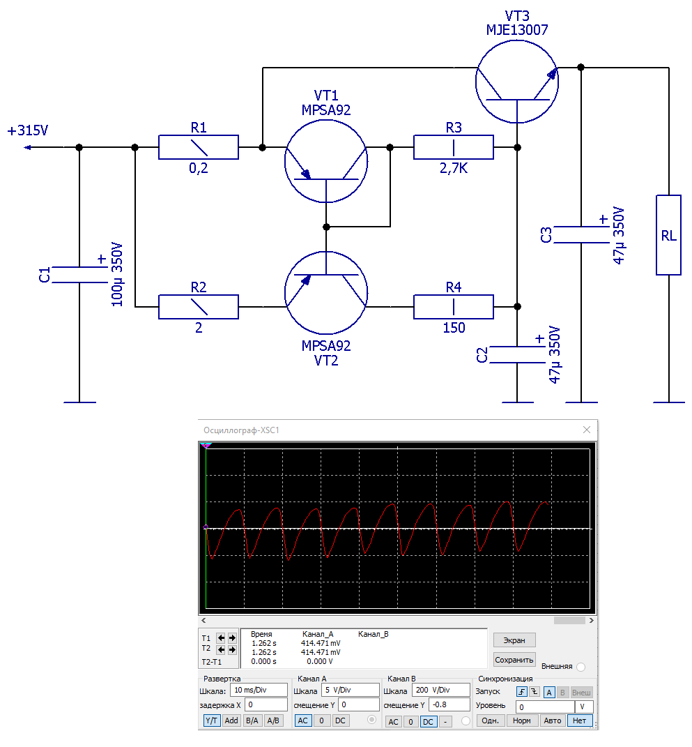
Ниже показан электронный фильтр на биполярном транзисторе (VT3).

Как видно, амплитудное напряжение пульсаций схемы составляет около 5 В. Введение положительной обратной связи по току на транзисторах VT1 и VT2 делает фильтр эквивалентным П-образному LC-фильтру, показанному на следующем рисунке, по коэффициенту пульсаций и «жесткости» выходной (нагрузочной) характеристики.

-2

В следующей схеме фильтра используется в качестве силового элемента МОП-транзистор.

-3

Очевидно, что эта схема уступает по качественным характеристикам предыдущей. Но фильтрующие свойства и «жесткость» нагрузочной характеристики этого фильтра можно на порядок повысить, если последовательно с резистором R2 включить два стабилитрона типа 1N4764A, а номинал резистора R2 уменьшить до 12 кОм:

-4

После «доработки» амплитуда пульсаций составляет всего лишь около 500 мВ.

Для сравнения ниже приведена осциллограмма пульсаций, если использовать в качестве фильтра классический электролитический конденсатор большой емкости.

-5