Добавить в корзинуПозвонить
Найти в Дзене
PRACTICAL ELECTRONICS

Релейный автомат для зарядного устройства

Назначение Зарядное устройство (ЗУ) для кислотно-свинцовых автомобильных и других аккумуляторов, в котором нет функции автоматического выключения, можно дополнить автоматической схемой, включающей это ЗУ при понижении напряжения на АКБ до минимума и отключающим после его полной зарядки. Такой автомат будет особенно актуальным при использовании батареи в качестве резервного питания или при долгосрочном хранении АКБ без работы – для предотвращения саморазряда. Предлагаемая автоматическая схема подключает аккумулятор на зарядку при понижении на нём напряжения до определенного уровня и отключает при достижении максимума. Максимальным напряжением для кислотных-свинцовых аккумуляторов является величина 14,2...14,5 В, а минимально допустимое при разряде – 10,8 В. Минимум желательно ограничить для большей надежности величиной 11,5... 12 В. Схема электрическая Схема электрическая принципиальная релейного автомата для зарядного устройства Принцип работы Схема состоит из компаратора на транзист
Оглавление

Назначение

Зарядное устройство (ЗУ) для кислотно-свинцовых автомобильных и других аккумуляторов, в котором нет функции автоматического выключения, можно дополнить автоматической схемой, включающей это ЗУ при понижении напряжения на АКБ до минимума и отключающим после его полной зарядки.

Такой автомат будет особенно актуальным при использовании батареи в качестве резервного питания или при долгосрочном хранении АКБ без работы – для предотвращения саморазряда.

Предлагаемая автоматическая схема подключает аккумулятор на зарядку при понижении на нём напряжения до определенного уровня и отключает при достижении максимума.

Максимальным напряжением для кислотных-свинцовых аккумуляторов является величина 14,2...14,5 В, а минимально допустимое при разряде – 10,8 В. Минимум желательно ограничить для большей надежности величиной 11,5... 12 В.

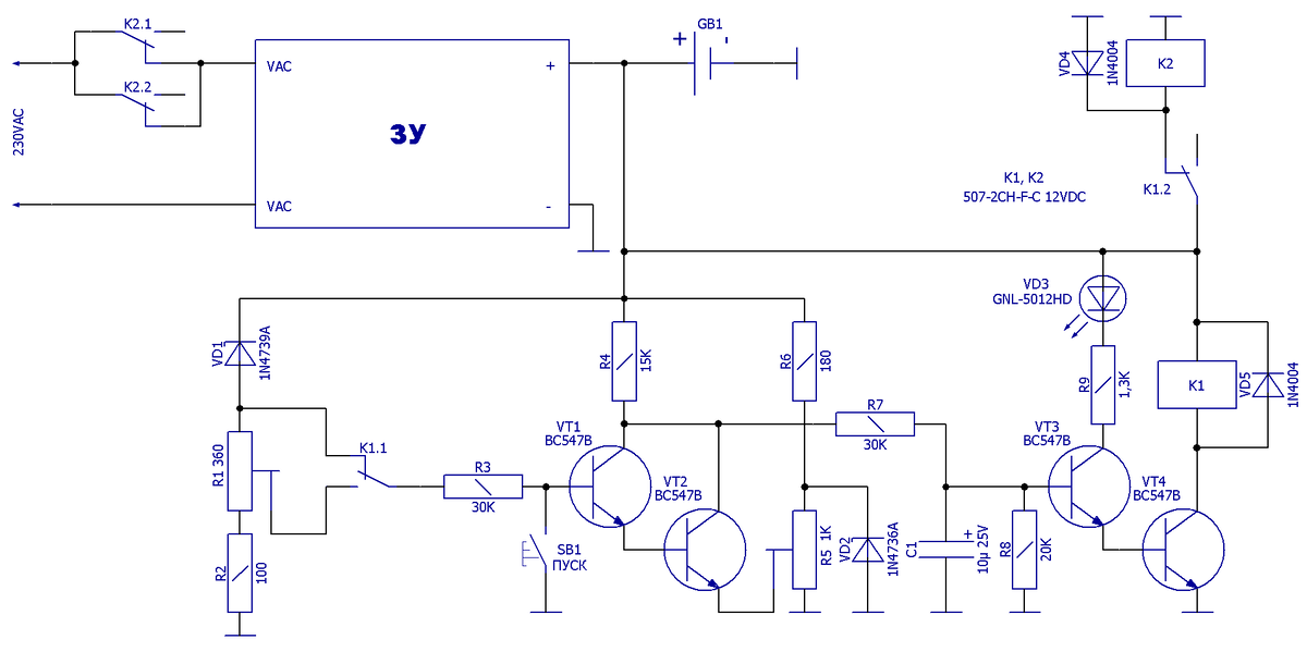
Схема электрическая

Схема электрическая принципиальная релейного автомата для зарядного устройства
Схема электрическая принципиальная релейного автомата для зарядного устройства

Принцип работы

Схема состоит из компаратора на транзисторах VT1VT2 и ключа на VT3VT4.

После подключения АКБ и включения сети нажимают кнопку SB1 «Пуск». Транзисторы VT1 и VT2 закрываются, открывая ключ VT3VT4, включающий реле К1. Реле K1 NC-контактами К1.2 отключает К2, NC-контакты которого (К2.1, K2.2), замыкаясь, подключают зарядное устройство (ЗУ) к сети.

Такая сложная схема коммутаций используется по двум причинам:
• обеспечивается развязка высоковольтной цепи от низковольтной;
•реле
К2 включается при максимальном напряжении АКБ и отключается при минимальном.

Контакты К1.1 реле К1 переключаются в нижнее по схеме положение. В процессе зарядки АКБ напряжение на резисторах R1 и R2 возрастает, и при достижении на базе VT1 отпирающего напряжения, транзисторы VT1 и VT2 открываются, закрывая ключ VT3VT4.

Реле К1 отключается, включая К2. NC-контакты К2.1 размыкаются и обесточивают ЗУ.

Контакты К1.1 переходят в верхнее по схеме положение. Теперь напряжение на базе составного транзистора VT1VT2 определяется падением напряжения на резисторах R1 и R2.

По мере разряда АКБ напряжение на базе VT1 снижается, и в какой-то момент VT1VT2 закрываются, открывая ключ VT3VT4. Снова начинается цикл зарядки.

Конденсатор С1 служит для устранения помех от дребезга контактов К1.1 в момент переключения.

Наладка

Регулировку устройства проводят без АКБ и зарядного устройства.

Необходим регулируемый источник постоянного напряжения с пределами регулировки 10...20 В. Его подключают к выводам схемы вместо GB1.

Движок резистора R1 переводят в верхнее положение, а движок R5 – в нижнее.

Напряжение БП устанавливают равным минимальному напряжению батареи (11,5...12 В). Перемещением движка R5 добиваются включения реле К1 и светодиода VD3.

Затем, поднимая напряжение источника до 14,2...14,5 В, перемещением движка R1 достигают отключения К1 и светодиода.

Изменяя напряжение источника в обе стороны, убеждаются, что включение устройства происходит при напряжении 11,5...12 В, а отключение – при 14,2...14,5 В. На этом регулировка заканчивается.