Добавить в корзинуПозвонить
Найти в Дзене
Электрик VShch

40. Схема управления электродвигателями КНС.

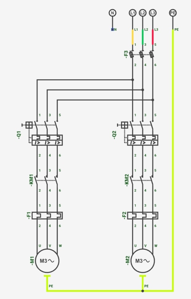
Дана силовая электрическая схема КНС (рис. 1). Электродвигатели М1 и М2 управляются магнитными пускателями КМ1 и КМ2. Автоматические выключатели (Q1, Q2) и тепловые реле (F2, F2) служат для защиты от коротких замыканий и перегрузок. Вводной рубильник F3 предназначен для полного отключения электрооборудования и обеспечения видимого разрыва цепи. Разработать схему управления в которой предусмотрена возможность: - включения электродвигателей М1 и М2 в ручном режиме и от датчика уровня ДУ (автоматический режим включения); - включения в ручном режиме двух электродвигателей; - включения в автоматическом режиме одного из двигателей, другому находиться в резерве; - при отключении рабочего электродвигателя из-за срабатывания автоматического выключателя, теплового реле или выхода из строя катушки магнитного пускателя, включения резервного двигателя; - выбора рабочего и резервного электродвигателя: М1 (М2), где М1 - рабочий, М2 - резерв; М2 (М1), где М2 - рабочий, М1 -

Дана силовая электрическая схема КНС (рис. 1). Электродвигатели М1 и М2 управляются магнитными пускателями КМ1 и КМ2. Автоматические выключатели (Q1, Q2) и тепловые реле (F2, F2) служат для защиты от коротких замыканий и перегрузок. Вводной рубильник F3 предназначен для полного отключения электрооборудования и обеспечения видимого разрыва цепи.

рис. 1
рис. 1

Разработать схему управления в которой предусмотрена возможность:

- включения электродвигателей М1 и М2 в ручном режиме и от датчика уровня ДУ (автоматический режим включения);

- включения в ручном режиме двух электродвигателей;

- включения в автоматическом режиме одного из двигателей, другому находиться в резерве;

- при отключении рабочего электродвигателя из-за срабатывания автоматического выключателя, теплового реле или выхода из строя катушки магнитного пускателя, включения резервного двигателя;

- выбора рабочего и резервного электродвигателя:

М1 (М2), где М1 - рабочий, М2 - резерв;

М2 (М1), где М2 - рабочий, М1 - резерв.

Изменения в силовой электросхеме (рис. 2). Добавлены реле К1 и К2, которые срабатывают после включения F3, Q1 и Q2.

рис. 2
рис. 2

Схема управления (рис. 3).

рис. 3
рис. 3

ДУ - поплавковый датчик уровня. Переключателем S3 выбирается ручной Р или автоматический режим А, переключателем S6 - рабочий и резервный электродвигатель.

Когда S3 находится в положении А, светится сигнальная лампа Н3. При замыкании контакта датчика уровня S7, фаза через S6.2, S3.2 и К1, F1 поступает на катушку КМ1. Нормально замкнутый контакт КМ1 размыкается. Также включается реле КТ1, которое с малой выдержкой времени замыкает свой контакт. Это необходимо для того, чтобы исключить одновременную подачу напряжения на катушки пускателей КМ1 и КМ2. Работает электродвигатель М1.

При срабатывании автомата Q1, теплового реле F1 или сгорании катушки пускателя КМ1, его силовые контакты отключатся и двигатель остановится. Контакты КМ1 в цепи управления замкнутся и через замкнутые контакты S7, КТ1, КМ1, через контакты S6.1 и S3.1, К2 и F2 поступит питание на катушку пускателя КМ2. Включится в работу электродвигатель М2.

Если переключить S6 в положение М2 (М1), то в качестве рабочего будет использоваться электродвигатель М2, а двигатель М1 будет в резерве.

Катушки реле К1, К2 подключены к фазам L2 и L3, а катушки пускателей КМ1, КМ2 к фазе L1. Это не позволяет включиться пускателям КМ1 и КМ2, если произошла потеря любой фазы до момента срабатывания ДУ. Если потеря фазы случилась при включенном электродвигателе, то реле и пускатели гарантировано отключатся только при загрузке двигателя близкой к номинальной.