Добавить в корзинуПозвонить
Найти в Дзене
PRACTICAL ELECTRONICS

ЗУ-стабилизатор тока для LEAD-ACID

При одном из ремонтов промышленного зарядного устройства (ЗУ) для свинцово-кислотных (LEAD-ACID) автомобильных аккумуляторных батарей, которое было выполнено по схеме классического компенсационного стабилизатора напряжения и в качестве защитного устройства использовался обычный плавкий предохранитель, было решено на его элементной базе переделать схему в ЗУ-стабилизатор тока. Предлагаемая в публикации схема позволяет поддерживать зарядный ток на одном уровне вне зависимости от степени заряженности АКБ. Схема электрическая Схема электрическая принципиальная ЗУ-стабилизатора тока для LEAD-ACID Принцип работы При отсутствии зарядного тока, когда аккумулятор не подключен, падение напряжения на резисторах R4R5 равно нулю, транзистор VT4 закрыт, а следовательно, также закрыт VT2 и открыты VT1 и VT3. Напряжение на выходе максимально. При подключении аккумулятора, через резисторы R4R5 начинает протекать ток, вызывая падение напряжения на них. Это напряжение через делитель R6R7 открывает в т
Оглавление

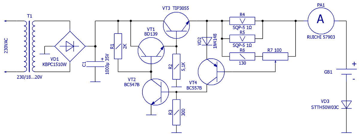
При одном из ремонтов промышленного зарядного устройства (ЗУ) для свинцово-кислотных (LEAD-ACID) автомобильных аккумуляторных батарей, которое было выполнено по схеме классического компенсационного стабилизатора напряжения и в качестве защитного устройства использовался обычный плавкий предохранитель, было решено на его элементной базе переделать схему в ЗУ-стабилизатор тока.

Предлагаемая в публикации схема позволяет поддерживать зарядный ток на одном уровне вне зависимости от степени заряженности АКБ.

Схема электрическая

Схема электрическая принципиальная ЗУ-стабилизатора тока для LEAD-ACID
Схема электрическая принципиальная ЗУ-стабилизатора тока для LEAD-ACID

Принцип работы

При отсутствии зарядного тока, когда аккумулятор не подключен, падение напряжения на резисторах R4R5 равно нулю, транзистор VT4 закрыт, а следовательно, также закрыт VT2 и открыты VT1 и VT3. Напряжение на выходе максимально.

При подключении аккумулятора, через резисторы R4R5 начинает протекать ток, вызывая падение напряжения на них. Это напряжение через делитель R6R7 открывает в той или иной степени транзистор VT4, а следовательно, и VT2, который управляет VT1 и VT3, уменьшая напряжение на аккумуляторе. Таким образом, на АКБ поддерживается ток, установленный потенциометром R7, независимо от напряжения на нём.

Резистор R6 служит для ограничения регулировки тока в сторону максимума (4,5 А при соответствующей мощности трансформатора T1). Диод VD3 является защитой от неправильной полярности при подключении аккумулятора. Этот диод можно исключить, если необходимо расширить диапазон регулировки в сторону минимума.

Конструкция и детали

Трансформатор Т1 в устройстве используется мощностью 150…200 Вт с напряжением на вторичной обмотке 18...20 В. транзистор VT1 установлен на небольшом пластинчатом радиаторе, a VT1 и VD3 – вместе с платой должны быть закреплены на теплоотводе, способным эффективно рассеивать около 80 Вт тепловой энергии, через изоляционные теплопроводящие прокладки.

Резистор R7 можно оснастить шкалой, но лучше ток контролировать по амперметру (РА1).

Чертёж печатной платы для схемы ЗУ показана ниже.

Печатная плата для схемы ЗУ-стабилизатора тока для LEAD-ACID
Печатная плата для схемы ЗУ-стабилизатора тока для LEAD-ACID