Добавить в корзинуПозвонить
Найти в Дзене
Gde Auto

18 Цилиндров! Компания Porsche подает патент на двигатель W!

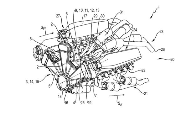
В патентной документации, обнародованной Всемирной организацией интеллектуальной собственности 16 октября 2025 года, фактически говорится о новой камере сгорания Porsche W-образной формы с 18 камерами сгорания. Однако решающим фактором, скорее всего, являются компактная конструкция и технические решения, которые делают возможным такое абсурдное количество цилиндров, но в равной степени могут принести пользу двигателям с меньшим количеством камер сгорания. По сути, двигатель W характеризуется тремя отдельными рядами цилиндров, все шатуны которых приводят в движение коленчатый вал. Строго говоря, легендарный W16 от Bugatti, вообще не попадает в эту категорию, поскольку представляет собой два ряда цилиндров, каждый с восемью камерами сгорания, расположенными в шахматном порядке. Однако в случае с патентом Porsche фактически используют три отдельных по конструкции блока, которые в случае с чертежом патента (см. Выше) оснащены шестью цилиндрами каждый – в сумме получается 18 цилиндров. Теор
Оглавление
Патент Porsche на двигатель W до 18 цилиндров Foto: Porsche, World Intellectual Property Organization
Патент Porsche на двигатель W до 18 цилиндров Foto: Porsche, World Intellectual Property Organization

Porsche подает патент на двигатель W

В патентной документации, обнародованной Всемирной организацией интеллектуальной собственности 16 октября 2025 года, фактически говорится о новой камере сгорания Porsche W-образной формы с 18 камерами сгорания. Однако решающим фактором, скорее всего, являются компактная конструкция и технические решения, которые делают возможным такое абсурдное количество цилиндров, но в равной степени могут принести пользу двигателям с меньшим количеством камер сгорания.

По сути, двигатель W характеризуется тремя отдельными рядами цилиндров, все шатуны которых приводят в движение коленчатый вал. Строго говоря, легендарный W16 от Bugatti, вообще не попадает в эту категорию, поскольку представляет собой два ряда цилиндров, каждый с восемью камерами сгорания, расположенными в шахматном порядке. Однако в случае с патентом Porsche фактически используют три отдельных по конструкции блока, которые в случае с чертежом патента (см. Выше) оснащены шестью цилиндрами каждый – в сумме получается 18 цилиндров.

Теоретически эту концепцию можно применить и к другим типам цилиндров, делящимся на три. Например, девять, двенадцать или 15. В патентной публикации прямо упоминается, что 18-цилиндровый двигатель является лишь образцом этой концепции.

Таковы преимущества концепции

Помимо экзотической конструкции, концепция W, представленная в патенте Porsche, содержит и другие интересные подходы. Таким образом, воздушный коллектор находится над головками цилиндров, а не рядом с ними, что позволяет двигателю всасывать воздух очень короткими и прямыми путями. Это должно снизить потери на трение во время впуска. По его словам, идея также полезна для разделения всасываемого воздуха и выхлопных газов, что позволяет сохранять воздух более холодным. "Это приводит к увеличению достижимой мощности двигателя внутреннего сгорания при неизменном рабочем объеме", - говорится в патентной публикации.

Говоря о впуске и выхлопе, для большей мощности двигатель должен иметь, по крайней мере, один турбокомпрессор выхлопных газов", но предпочтительнее иметь один нагнетатель на каждый ряд цилиндров. Кроме того, патент распространяется и на выхлопную систему. Таким образом, выхлопные трубы нескольких цилиндров по-прежнему объединены между рядами цилиндров или рядом с ними для экономии места и возможности очистки выхлопных газов нескольких цилиндров с помощью каталитического нейтрализатора (см. Чертеж выше, деталь 31). Кроме того, общая выхлопная труба большего диаметра специально предназначена для снижения противодавления выхлопных газов.

Foto: Porsche, World Intellectual Property Organization
Foto: Porsche, World Intellectual Property Organization

Porsche все больше полагается на двигатели внутреннего сгорания

Что не менее важно, впечатляющие патенты на сборку труб из прошлого доказывают: заявка на патент автопроизводителя сама по себе еще мало что значит. Так что вопрос о том, будет ли такой W-образный двигатель производиться в Porsche, полностью открыт – и если бы это было так, то мы бы сильно возражали против 18-цилиндрового двигателя. Но можно сделать вывод, что Porsche все еще инвестирует ресурсы в разработку новых двигателей внутреннего сгорания в 2025 году. И хотя долгое время казалось, что двигатели большого объема больше не будут внедряться заново, а будут постепенно исчезать, Porsche, похоже, всё ещё видит потенциал в двигателях внутреннего сгорания.

При небольшом воображении концепт также можно было бы считать претендентом на роль гиганта–качка - время покажет. В принципе, возможно использование двигателя W, скажем, в будущем 911-м или внедорожнике XXL с рабочим названием K1.

Не первый двигатель W в концерне

Porsche с W-образным двигателем не будет первым автомобилем такого типа в концерне VW. В дополнение к упомянутому Bugatti W16 был также двигатель W8, который использовался в VW Passat с 2001 по 2004 год. Также в 2000-х и 2010-х годах некоторые Audi A8, а также VW Phaeton и Touareg имели W12 под капотом. Его двигатель-преемник использовался в различных моделях Bentley до 2024 года.

Все они, как и новая концепция Porsche, были нацелены на размещение большого количества цилиндров в небольшом пространстве для сборки. Однако ни один из упомянутых примеров не работал с тремя отдельными рядами цилиндров. Вместо этого использовались два ряда цилиндров, в каждом из которых размещались два ряда цилиндров в шахматном порядке – на W12, например, два ряда по два трехрядных ряда в каждом. В этом смысле серийный автомобиль с концепцией Porsche W12 действительно был бы абсолютным новшеством.

Компания "GdeAuto" занимается импортом автомобилей в Россию. Если вы интересуетесь или хотите приобрести авто для себя под заказ из Германии или Южной Кореи, обращайтесь в нашу компанию.

Можем привести любой автомобиль, в том числе, новый или полностью собранный по конфигуратору с завода.

Подписывайтесь на наш телеграмм канал, чтобы быть в курсе последних новостей: https://t.me/gde_auto.

Всем мира и добра, увидимся на дорогах!