Добавить в корзинуПозвонить
Найти в Дзене
Дети Сочиняют

Как системная аналитика помогает детям прокачивать творчество

Наблюдения системного аналитика, писателя и автора проекта «Дети сочиняют» — Екатерины Блюм.
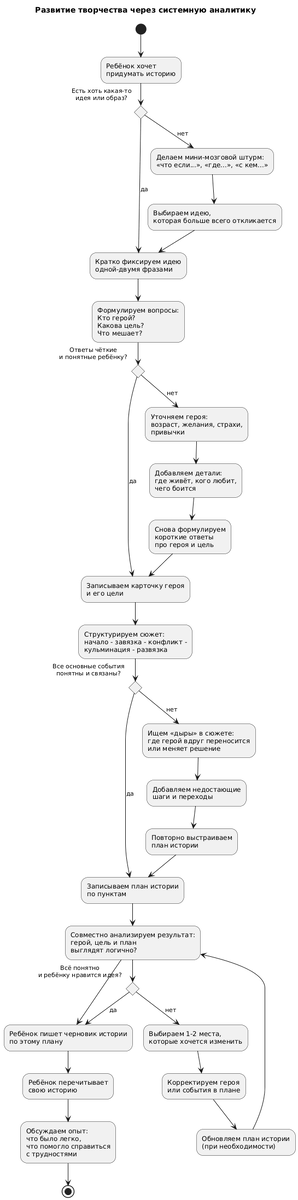
1. Вопросы — фундамент творчества
Системная аналитика начинается не с диаграмм, а с вопросов.
Если не задать правильные вопросы, то решение развалится.
🔸 Кто пользователь?
🔸 Какова цель?
🔸 Что ему мешает?
🔸 Какие варианты решения?
Когда ребёнок садится придумывать историю — он делает то же самое.
Он может не осознавать этого, но задаёт те же вопросы.
Мы с ребятами (в книжном клубе «Дети сочиняют») начинаем каждую новую историю одинаково:
— Кто твой герой?
— Чего он хочет?
— Что пойдёт не так?
Интересно наблюдать, как ребёнок сначала растерян, а через пару минут уверенно описывает персонажа, его цель и первый конфликт.
Идея, которая была расплывчатой, вдруг становится сюжетным «скелетом».
Правильный вопрос — это старт творчества. 2. Структура или на чём держится фантазия
Многие думают, что структура убивает воображение. Но это не так.
В системной аналитике структура — это то, что делает ре
Оглавление
Творчество через системную аналитику
Творчество через системную аналитику

Наблюдения системного аналитика, писателя и автора проекта «Дети сочиняют» — Екатерины Блюм.

По основной профессии я системный аналитик в IT-холдинге.
Моя ежедневная работа — это разбираться в сложных процессах, искать связи, расставлять логику, задавать вопросы и структурировать хаос.
Почти противоположность детской фантазии… на первый взгляд.
Но чем глубже я погружалась в аналитику и одновременно наблюдала, как мой 11-летний сын Даня пишет свои книги, тем яснее я понимала:
системное мышление и детское творчество работают по одним законам.

И теперь я хочу поделиться наблюдениями, которые могут помочь родителям, педагогам и всем, кто хочет развивать в ребёнке не просто фантазию, а способность создавать, уверенно, осознанно, в своём стиле.


1. Вопросы — фундамент творчества
Системная аналитика начинается не с диаграмм, а с вопросов.
Если не задать правильные вопросы, то решение развалится.
🔸
Кто пользователь?
🔸
Какова цель?
🔸
Что ему мешает?
🔸
Какие варианты решения?
Когда ребёнок садится придумывать историю — он делает то же самое.
Он может не осознавать этого, но задаёт те же вопросы.

Мы с ребятами (в книжном клубе «Дети сочиняют») начинаем каждую новую историю одинаково:
— Кто твой герой?
— Чего он хочет?
— Что пойдёт не так?
Интересно наблюдать, как ребёнок сначала растерян, а через пару минут уверенно описывает персонажа, его цель и первый конфликт.
Идея, которая была расплывчатой, вдруг становится сюжетным «скелетом».
Правильный вопрос — это старт творчества.
Развитие творчества через системную аналитику
Развитие творчества через системную аналитику

2. Структура или на чём держится фантазия
Многие думают, что структура убивает воображение. Но это не так.
В системной аналитике структура — это то, что делает решение стабильным. А в писательстве — то, что делает историю цельной.
Когда ребёнок знает простую схему:
начало — завязка — конфликт — кульминация — финал, он начинает фантазировать в 10 раз свободнее. Потому что он понимает, куда идёт история и какие элементы ему нужны.
Это как с LEGO: если есть базовые принципы, можно построить не только дом — можно построить город, дракона или космическую станцию.
Структура не ограничивает. Она даёт свободу.

3. Наблюдательность главный навык автора (и аналитика)
Аналитик обязан видеть то, что скрыто: несостыковки, детали, паттерны поведения пользователей.
В писательстве — это умение замечать: характер героя, эмоции, мелочи, которые делают сцену живой и детали, которые оживляют мир.

Когда мы с детьми работаем над героями, мы обсуждаем:
— почему он так поступил?
— что он чувствует?
— что он пытается скрыть?
И я вижу, как ребёнок учится наблюдать людей вокруг: друзей, взрослых, незнакомцев. Он начинает понимать эмоции других, а это постепенно перерастает и в эмпатию, и в умение описывать эмоции без шаблонов.
Наблюдательность делает творца внимательным, а творчество глубоким.


4. Системное мышление снижает тревожность
Современные дети живут в мире информационного шума. От этого они часто устают быстрее взрослых.
Системное мышление — это то, что помогает ребёнку:
— разложить задачу на понятные шаги;
— увидеть, что любую сложность можно прояснить;
— понять последовательность действий;
— почувствовать, что он контролирует процесс.
Когда мы вместе с ребятами строим план истории, от героя до финала, я вижу, как уходит напряжение. Вместо «я не знаю, о чём писать» появляется спокойное:
“О, так всё понятно! Сейчас сделаю.”
Когда ребёнок понимает процесс, он перестаёт бояться творить.

Модель развития навыков и творчества у ребёнка
Модель развития навыков и творчества у ребёнка

Почему связка «творчество + аналитика» работает прекрасно


Потому что творчество — это не только вдохновение, это:

  • умение задавать вопросы,
  • умение видеть связи,
  • умение выстраивать структуру,
  • умение работать с деталями,
  • умение доводить идеи до результата.
То есть… то же самое, что делает системный аналитик каждый день.
И мои наблюдения такие:
Когда ребёнок осваивает простые аналитические инструменты, его фантазия становится сильнее, истории живее, герои глубже, интерес устойчивее, а творчество свободнее.
И главное — ребёнок начинает верить, что способен создавать что-то своё.