Добавить в корзинуПозвонить
Найти в Дзене
SAV AI

ИИ НАУЧИЛСЯ ПОНИМАТЬ ВАШ САРКАЗМ

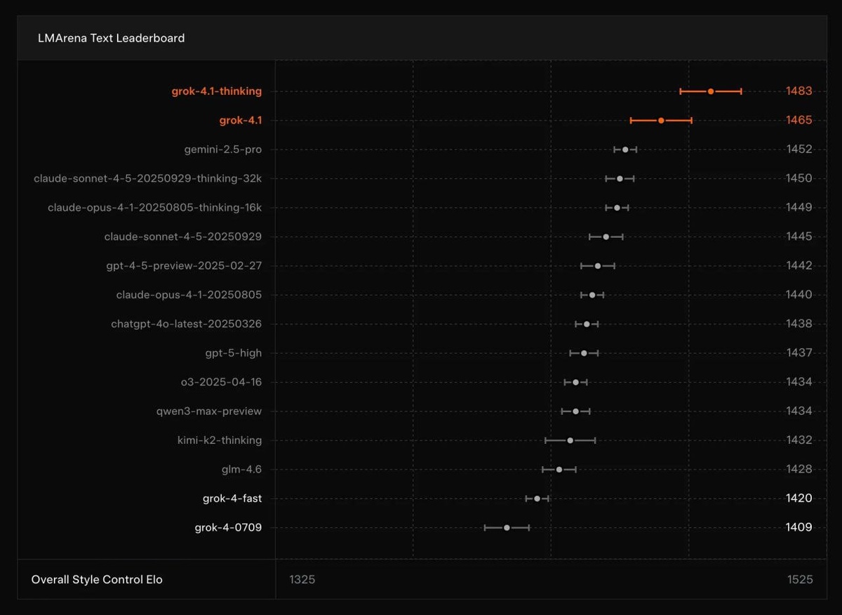
ИИ НАУЧИЛСЯ ПОНИМАТЬ ВАШ САРКАЗМ 😏🔥 Grok 4.1 — прямой угар от xAI 🤯 Забудь про старые модели, которые путали «сделай резюме» с «сделай мем про кота». Grok 4.1 теперь реально дружит с твоим мозгом 🧠✨. Он просто чувствует. Что под капотом? 🚗💨 - В 3 раза меньше галлюцинаций — ложь упала с 15% до 5%. То есть теперь он врёт только как твой бывший: редко и со смыслом 🤡 - Скорость — как у Wi-Fi в новом iPhone 📶⚡️ — отвечает так быстро, что успеваешь допить кофе до финальной точки - Эмоциональный IQ на уровне лучшей подруги, которая знает, когда тебе нужен шоколад, а когда — мат в ответ на «ну ты как?» 🍫🤬 - Творчество? Он пишет стихи, которые заставят маму плакать, а босса — повысить тебя на месте ✍️🎭 По умолчанию запускается в режиме Авто, но настоящие гурманы ИИ могут вручную выбрать Grok 4.1 — как вино, только с GPU 🍷🤖 Почему это круто? Потому что Grok 4.1 — это не просто ИИ, это твой digital-духовник с чувством юмора и навыками писателя-психолога 🧘‍♂️📚. Он не ломает контекс

ИИ НАУЧИЛСЯ ПОНИМАТЬ ВАШ САРКАЗМ 😏🔥

Grok 4.1 — прямой угар от xAI 🤯

Забудь про старые модели, которые путали «сделай резюме» с «сделай мем про кота». Grok 4.1 теперь реально дружит с твоим мозгом 🧠✨. Он просто чувствует.

Что под капотом? 🚗💨

- В 3 раза меньше галлюцинаций — ложь упала с 15% до 5%. То есть теперь он врёт только как твой бывший: редко и со смыслом 🤡

- Скорость — как у Wi-Fi в новом iPhone 📶⚡️ — отвечает так быстро, что успеваешь допить кофе до финальной точки

- Эмоциональный IQ на уровне лучшей подруги, которая знает, когда тебе нужен шоколад, а когда — мат в ответ на «ну ты как?» 🍫🤬

- Творчество? Он пишет стихи, которые заставят маму плакать, а босса — повысить тебя на месте ✍️🎭

По умолчанию запускается в режиме Авто, но настоящие гурманы ИИ могут вручную выбрать Grok 4.1 — как вино, только с GPU 🍷🤖

Почему это круто?

Потому что Grok 4.1 — это не просто ИИ, это твой digital-духовник с чувством юмора и навыками писателя-психолога 🧘‍♂️📚. Он не ломает контекст, не генерит nonsense и не путает Шекспира с Шнуром (хотя иногда можно и то, и другое — по настроению 🎭).

Он адаптируется под твой стиль общения, будь ты злой тролль из треда или мечтатель с планами на стартап и пляж в Бали 🏄‍♀️💼. А главное — он не уходит в философские простыни, когда тебе просто надо написать письмо HRу без слёз.

Это как если бы Siri, ChatGPT и твой самый быстрый друг из универа слились в одно существо… и ещё получили премию «Оскар» за лучший диалог 💬🏆

Как это можно использовать в бизнесе?

Представь:

- Копирайтер, который генерит 10 хуков за минуту — и все с перчинкой, не как у конкурентов 🧂

- Клиентская поддержка, которая не просто отвечает, а понимает, что клиенту не «проблема с заказом», а «жизненный кризис из-за отменённого свидания» 💌

- Контент-менеджер, который сам придумывает виральные посты, мемы и даже сценарии для Reels — с учётом трендов, эмодзи и твоего бренда 🎥🔥

- HR-ассистент, который пишет вакансии так, что откликаются даже пассивные кандидаты… и сразу соглашаются на звонок 📞

Grok 4.1 — это ускоритель бизнес-коммуникаций, инструмент для персонализации на максималках и щит от генерации «воды» 🚫💧. А ещё — отличный способ не тратить 3 часа на написание письма, которое читают 3 секунды.

Доступен прямо сейчас везде:

👉 grok

👉 В приложении X

👉 На iOS и Android — даже в метро, если ты на парковке

📱🚇

Я лично использую в конструкторе ИИ-Агентов ProTalk

Подробности сегодня во время прямого эфира

⏳⏳⏳⏳⏳⏳⏳⏳

👩‍🍼 Это наш ИИ-Продавец

😖 Маркетплейс ИИ-Менеджеров

🫢 ИИрки - ИИ-рекламки в Телеграм

▶️ Это наш Ютубчик

💬 Это наша ВКшечка

#llm

-2
-3