Найти в Дзене
Паяльник

Запускаем вторичные часы Стрела

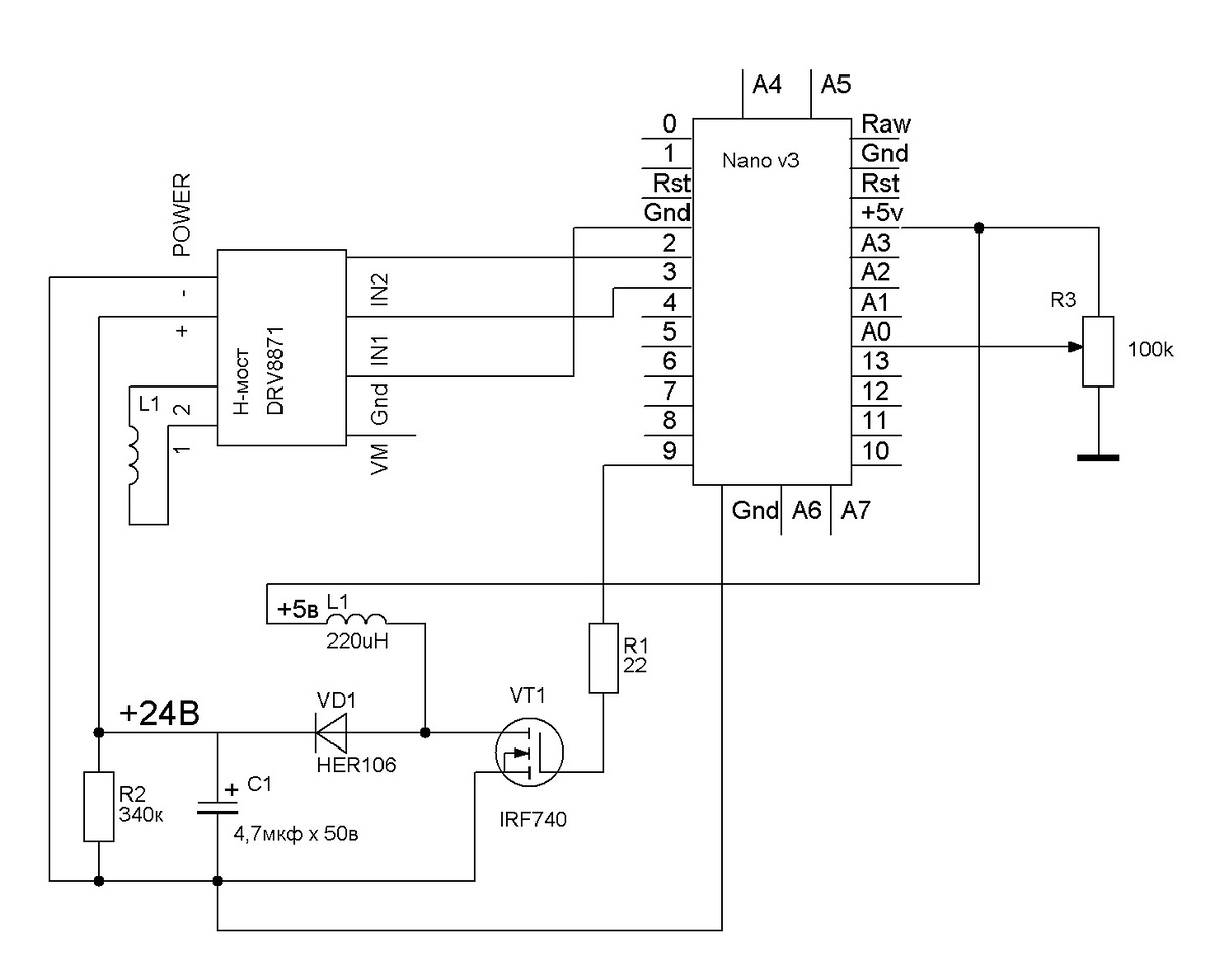
Тема запуска "вторичных" часов из далекого СССР не нова. Вторичные часы «Стрела» запускаются подачей импульсов 24 В разной полярности. Это происходит от первичных часов, которые раз в минуту подают импульс на шаговый двигатель, двигающий стрелки. В сети можно найти варианты схем и на реле, и, как в моем случае, на H-мостах и пр. Однако, я решил пойти своим путем, а именно: не использовать сторонние DC-DC преобразователи, но использовать готовый H-мост, от всем известного китайского магазина. Ардуинка сама прекрасно справляется с ШИМ-сигналом, и преобразователь на 24 вольта легко собирается из подручных деталей. Схему работы преобразователя рассматривать не буду, так как уже неоднократно описывал его в статьях, скажу лишь только, что частота, на которой работает преобразователь - 32кГц, с заполнением 25%. Для смены полярности напряжения, подаваемого на катушку часов использован готовый модуль H-моста: DRV8871, с рабочим напряжением до 45в и уровнем управления 3,3/5в. Резистор R3 добавл

Тема запуска "вторичных" часов из далекого СССР не нова. Вторичные часы «Стрела» запускаются подачей импульсов 24 В разной полярности. Это происходит от первичных часов, которые раз в минуту подают импульс на шаговый двигатель, двигающий стрелки. В сети можно найти варианты схем и на реле, и, как в моем случае, на H-мостах и пр. Однако, я решил пойти своим путем, а именно: не использовать сторонние DC-DC преобразователи, но использовать готовый H-мост, от всем известного китайского магазина. Ардуинка сама прекрасно справляется с ШИМ-сигналом, и преобразователь на 24 вольта легко собирается из подручных деталей. Схему работы преобразователя рассматривать не буду, так как уже неоднократно описывал его в статьях, скажу лишь только, что частота, на которой работает преобразователь - 32кГц, с заполнением 25%. Для смены полярности напряжения, подаваемого на катушку часов использован готовый модуль H-моста: DRV8871, с рабочим напряжением до 45в и уровнем управления 3,3/5в. Резистор R3 добавлен в схему для возможности подстройки точности хода часов(+-5 сек.). Настройка схемы сводится только к проверке выходного напряжения с преобразователя, изменить которое возможно, подобрав заполнение. Вместо IRF740 возможно применение практически любого MOSFET с рабочим напряжением до 45в. Скетч в открытом доступе прилагается. Детали схемы управления часами смонтированы на макетной плате, которая встраивается внутрь корпуса часов. Питание +5в осуществляется от стабилизатора Ардуино, на VIN пин подается от 5 до 12 вольт от любого блока питания с током 0,5А. Никаких кнопок и светодиодов в схему не добавлено, поскольку я не вижу в них особого смысла. Перевод стрелок осуществляется штатными методами.

-2

Скачать список элементов (PDF)

Прикрепленные файлы:

Автор: DimaVolk