Найти в Дзене

Доработка приемника "Юность-КП101"

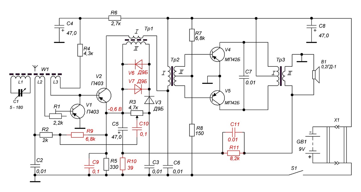
В статье о приемнике "Юность- КП101" я рассказал о причине самовозбуждения и как его устранить. В следующей статье о рефлексных каскадах рассмотрены процессы, происходящие в них. Главное условие нормальной работы рефлексных каскадов- отсутствие ограничения сигнала. Было отмечено, что хорошие результаты дает применение детектора со сжатием динамического диапазона по схеме В. Верютина, что в этом случае постоянную составляющую с детектора на вход рефлексного каскада можно не передавать и не использовать АРУ, сделав режим транзистора оптимальным для усиления сигнала с наименьшими искажениями. Я решил применить такой детектор в приемнике "Юность -КП101". Вновь введенные элементы обозначены красным цветом, нумерация продолжает нумерацию элементов заводской схемы. Принятый магнитной антенной модулированный по амплитуде ВЧ сигнал и усиленный транзисторами V1, V2, с обмотки II ВЧ трансформатора Т1 поступает на детектор собранный на диодах V6, V7, V3, нагрузкой которого служит конденсатор

В статье о приемнике "Юность- КП101" я рассказал о причине самовозбуждения и как его устранить. В следующей статье о рефлексных каскадах рассмотрены процессы, происходящие в них. Главное условие нормальной работы рефлексных каскадов- отсутствие ограничения сигнала. Было отмечено, что хорошие результаты дает применение детектора со сжатием динамического диапазона по схеме В. Верютина, что в этом случае постоянную составляющую с детектора на вход рефлексного каскада можно не передавать и не использовать АРУ, сделав режим транзистора оптимальным для усиления сигнала с наименьшими искажениями. Я решил применить такой детектор в приемнике "Юность -КП101".

Схема приемника "Юность - КП101 с внесенными изменениями.
Схема приемника "Юность - КП101 с внесенными изменениями.

Вновь введенные элементы обозначены красным цветом, нумерация продолжает нумерацию элементов заводской схемы.

Принятый магнитной антенной модулированный по амплитуде ВЧ сигнал и усиленный транзисторами V1, V2, с обмотки II ВЧ трансформатора Т1 поступает на детектор собранный на диодах V6, V7, V3, нагрузкой которого служит конденсатор С3 и переменный резистор R3, являющийся также регулятором громкости. С его движка НЧ сигнал через конденсатор С10, ФНЧ R2C2, катушку связи L2 магнитной антенны и подстроечный резистор R1 поступает на вход усилителя - базу транзистора V1. Такой детектор обеспечивает изменение выходного напряжения в 3 раза, при изменении входного в 100 раз. Это позволило отказаться от АРУ. Режим работы транзисторов V1, V2 определяется сопротивлением резисторов R1, R2 и R9, через которые напряжение ООС по постоянному току, стабилизирующей режим их работы, и переменному току НЧ с эмиттера V2 подается на базу V1. ООС по высокой частоте устраняется конденсатором С9. Резистор R10 в цепи эмиттера транзистора V2 определяет глубину ООС по переменному току на НЧ. Кроме того в цепь эмиттера транзистора V2 через резистор R11 и конденсатор С11 введена ООС с выхода усилителя, в результате чего улучшена АЧХ и уменьшен коэффициент гармоник. Движок резистора R1 в своем приемнике я установил в левое по схеме положение. Признаков самовозбуждения нет.

Работа приемника показана в видео:

В этом видео показана работа на динамик 3ГДШ-1-8 Ом, здесь резистор ООС R11 - 2,2 кОм:

На мой взгляд, звучит вполне достойно, особенно с динамиком 3ГДШ-1. По рефлексной схеме и с трансформаторным УНЧ.

Если кто-то решит восстановить свой приемник и применить эту доработку, напишите в комментариях. Или просто оставьте свое мнение в комментариях.