Найти в Дзене
Электронный досуг

УМЗЧ Брагина - Радио N12 1990 г.

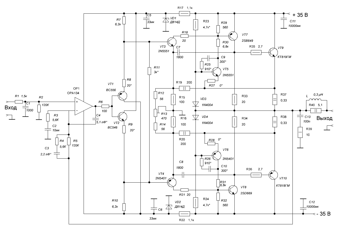
Схема выше имеет отличия от опубликованного в журнале Радио наличием резисторов R25, R26 , предназначенных для предотвращения возбуждения цепи, отвечающей за режим работы выходных транзисторов без отсечки тока. Транзисторы VT5, VT6 совместно с выходными и предвыходными транзисторами образуют стабилизаторы тока. Так же введены резисторы R27, R28. Они предназначены для регулировки тока покоя в сторону уменьшения. Их сопротивления не должны превышать 100 Ом. Так же можно ввести дополнительные резисторы между между базой транзистора VT5 и анодом диода VD3 резистор сопротивлением до 15 Ом - для увеличения тока покоя.
(Аналогично - между базой транзистора VT6 и катодом диода VD4). Схема критична к подбору элементов. Выходные и предвыходные транзисторы должны быть подобраны попарно, предвыходные транзисторы должны быть достаточно высокочастотными, выходные низкочастотными - примерно такими, какие указаны в схеме. Так же требуется подбор пар диод VD3 - по падению напряжения, транзистор VT5

Схема выше имеет отличия от опубликованного в журнале Радио наличием резисторов R25, R26 , предназначенных для предотвращения возбуждения цепи, отвечающей за режим работы выходных транзисторов без отсечки тока. Транзисторы VT5, VT6 совместно с выходными и предвыходными транзисторами образуют стабилизаторы тока. Так же введены резисторы R27, R28. Они предназначены для регулировки тока покоя в сторону уменьшения. Их сопротивления не должны превышать 100 Ом. Так же можно ввести дополнительные резисторы между между базой транзистора VT5 и анодом диода VD3 резистор сопротивлением до 15 Ом - для увеличения тока покоя.
(Аналогично - между базой транзистора VT6 и катодом диода VD4). Схема критична к подбору элементов. Выходные и предвыходные транзисторы должны быть подобраны попарно, предвыходные транзисторы должны быть достаточно высокочастотными, выходные низкочастотными - примерно такими, какие указаны в схеме. Так же требуется подбор пар диод VD3 - по падению напряжения, транзистор VT5 по напряжению база-эмиттер. (Аналогично VD4, VТ6).

-2

Выше представлена схема настройки стабилизаторов тока. При настройке должна быть подключена нагрузка - резистор R41. Для настройки достаточно мощности 2 Вт. Транзисторы усилителя напряжения VT3, VT4 должны быть отключены - либо отпайкой резисторов R18, R21, либо соединением баз с их эмиттерами, как на схеме. Настройка тока покоя производится подбором пар диод - транзистор VD3, VT5 и VD4, VT6, изменением в небольших пределах сопротивлений резисторов R23, R24, введением дополнительных резисторов R27, R28 - для уменьшения тока. Можно еще попробовать ввести резисторы сопротивлением до 15 Ом между базами транзисторов VT5, VT6 и диодами VD3, VD4 - для увеличения тока покоя. Ток покоя при настройке стабилизаторов тока должен быть около 20 mA - контролируется по падению напряжения на резисторах R37(R38) - должно быть около 6 - 7 mV. (Дальнейший анализ для схемы на транзисторах вместо ОУ показал, что оптимальный ток - 50 mA. Падение напряжения на эмиттерном резисторе - 16, 5 mV. Конечно, все надо уточнять в железе)
Дальнейшая настройка производится при полностью восстановленном монтаже. Вместо резистора R11 впаивается построечный резистор сопротивлением 5 кОм в положении минимального сопротивления. Постепенно увеличивая сопротивление резистора выставляется ток покоя около 50-60mA. (Дальнейший анализ схемы с входным каскадом на транзисторах вместо ОУ показал - при настройке стабилизаторов тока на ток 50 mA, окончательный ток покоя должен находиться в пределах 80 - 100 mA. Это 26 - 33 mV на эмиттерном резисторе сопротивлением 0,33 Ом. По логике оптимальный ток покоя должен быть в пределах - 160 - 180 mA - при таком токе остается ток покоя примерно 50 mA после отключения цепей стабилизаторов тока. Но моделирование показывает повышение коэффициента гармоник при повышении тока покоя выше 100 mA. Но улучшается устойчивость - повышается запас по фазе) Ток контролируется по падению напряжения на резисторах R37(R38). Должно быть 16 - 20mV.После настройки вместо подстроечного резистора надо впаять постоянный - нарушение контакта приведет к значительному повышению тока покоя.

В сети гуляет статья - казус с усилителем Брагина, где говорится, что элементы, работающие для исключения отсечки транзисторов являются источником помех. Попытался это дело моделировать в симуляторе Микрокап. Для анализа взял только выходной каскад. Оказалось, что конденсаторы С6, С7 предназначенные для исключения самовозбуждения запускают колебательный процесс, который смешивается с сигналом. Для того, чтобы это исключить, надо последовательно с конденсатором включить резистор. Емкости конденсаторов и резисторов подобрать.
В сети нет никакой информации о настройке этого усилителя. Те, кому удалось настроить , дают высокую оценку. Среди них Алексей Ковальский.
https://radioamatorru.xyz/zvukotekhnika/umzch-na-tranzistorakh/1801-byudzhetnye-usiliteli-super-a-klassa-s-vykhodnym-kaskadom-na-bipolyarnykh-tranzistorakh-chast-3
Схема Ковальского с несколько измененными номиналами резисторов.

-3

Ковальский использовал стабилизированный источник питания. В схеме изменены номиналы некоторых резисторов - R5, R6, R9, R26, R27. Номиналы
резисторов R26, R27 он изменил для того, чтобы предвыходные транзисторы можно было установить без теплоотводов. Вместо диодов он использовал эмиттерные переходы маломощных транзисторов(КТ315, КТ361). Указанные на схеме диоды вызывали самовозбуждение цепей стабилизаторов тока.

-4

-5

-6

Алексей Ковальский очень высоко оценивает качество этого усилителя. По его словам, данный усилитель превзошел усилитель JVC A-X50. Это, видимо, объясняется тем, что выходные транзисторы в УМЗЧ Брагина действительно работают в режиме Супер-А или ЭА - экономичный А - без отсечки тока. Моделирование на микрокапе схемы усилителя JVC, обеспечивающей режим работы выходных транзисторов в режиме ЭА, показало что она по настоящему режим ЭА не обеспечивает - предвыходные транзисторы работают в режиме без отсечки тока, а выходные с отсечкой, хотя небольшое напряжение эмиттер - база остается, но оно существенно ниже порога открывания. В то же время форма токов отсечки очень хорошая.

Схема микросхемы JVC VC5022

-7

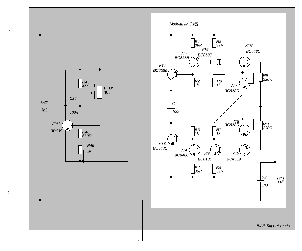
Схема включается вместо схемы термостабилизации. Вывод 3 подключается к точке соединения эмиттерных резисторов выходных транзисторов. Для термостабилизации используется терморезистор с отрицательным ТКС. Схема предназначена для выходной тройки Дарлингтона. Для двойки надо закоротить выводы эмиттер-коллектор транзисторов VT7, VT8 - т.е. эти транзисторы не нужны. Схема с форума Вегалаб. Автор Вадим Могильный. Он провел большую работу - по поиску схемы и номиналов элементов данной микросхемы. Узел использовался в первых вариантах УМЗЧ Натали. Рисунок печатной платы ест в форуме Вегалаб.

Схема УМЗЧ Брагина из журнала Радио.

-8

Журнал Радио N'12 1990г. стр. 63, 64 (Ответы на вопросы и рисунок печатной платы Радио N'6 1994 г. стр. 43, 44)

-9
-10

В исходной схеме на предвыходных транзисторах рассеивается значительная мощность - более 1 Вт в режиме покоя. Поэтому предвыходные транзисторы должны быть установлены на теплоотводах, размещенных на плате. Площадь каждого теплоотвода 40 кв.см.

Выходной каскад имеет усиление около 3. Достаточно низкий коэффициент гармоник.
В отличие от УМЗЧ класса супер А , разработки Митрофанова, здесь в модели, каскады, предотвращающие отсечку тока работают корректно. Но положительный эффект, согласно моделированию, оказался очень маленьким, в лучшем случае всего 4 - 6 Дб. Но модель - это не реальная конструкция. Тут ест простор для экспериментов.

Конечно, схемотехника усилителя Брагина устаревшая. Использование ОУ в качестве усилителя напряжения с таким достаточно хорошим выходным каскадом - явный перебор, приводящий с снижению запаса по фазе, повышению вероятности самовозбуждения усилителя.

-11

Здесь приведена схема модели, где в качестве усилителя напряжения использован УН от схемы, приведенной в статье "Феномен транзисторного звучания" - Радио N'12, 1981 г. Усиление УМЗЧ с таким усилителем напряжения невысокое - всего около 4-х. Для такого УМЗЧ требуется входной усилитель. Например, из той же статьи.

C9, R30, C10, R31 - служат для предотвращения ВЧ генерации транзисторов Q8, Q9. Их, видимо, придется подобрать для конкретной конструкции. Мне так и не удалось избавиться от небольшого выброса длиной около 2 мкс, частотой около 1 МГц , которое происходит при выходе транзистора из активного режима.

Апериодический колебательный процесс при выходе транзистора из активного режима.

-12

Как видим, режим Супер-А отрабатывается корректно.

Здесь шкала грубая - в амперах, поэтому не видно значения тока нерабочего плеча.

-13

Здесь гармоники сигнала 20 кГц.

-14

Уровень третьей гармоники- 80 дБ относительно сигнала. Это 0,01 %.
Суммарный коэффициент гармоник должен находиться в пределах 0,05 %.

Здесь токи на 1 кГц

-15

Здесь 100Гц

-16

Хотя моделирование показывает уменьшение амплитуды гармоник от режима Супер-А не более 4 дБ, имеет смысл проверить это на практике.
Отдельно хочу сказать про номинал конденсатора С1. При такой емкости он на АЧХ на нижних частотах влияет слабо. Зато коэффициент гармоник на частоте 100 Гц оказался 1 %. Увеличить емкость С1 на порядок и коэффициент гармоник приходит в норму. На такое явление, когда вроде бы достаточная емкость входного конденсатора, которая практически не сказывается на АЧХ на нижних частотах, приводит к ухудшению басов, указывали на одном из форумов. Модель это подтверждает.

Попытка моделирования на Микрокапе схемы с усилителем напряжения на ОУ успехом не увенчалась. Хотя модель вполне рабочая - нет устойчивости. Стандартный входной каскад на дискретных элементах показывает хорошую устойчивость и хорошие параметры.

-17

Здесь коэффициент усиления равен 20. В реальной конструкции наверняка придется подобрать цепи коррекции С4, R3, C10, R19, C15, C17.
Моделирование показывает, что усилитель, построенный по такой схеме имеет достаточно хорошие параметры. Выходной каскад работает работает в режиме ЭА - экономичный А или Супер-А , без отсечки тока, транзисторы предвыходного каскада не запираются - работают в режиме А. Как было сказано выше, выходные и предвыходные транзисторы надо подобрать попарно, чтобы их коэффициенты усиления не сильно отличались. Выходные транзисторы должны быть достаточно низкочастотными - примерно такими, как указано в исходной схеме Брагина. Предвыходные - достаточно высокочастотными. Кроме того требуется подбор типов пар диод - транзистор D3, Q11 и D4, Q10 которые обеспечивают настройку стабилизаторов тока на ток примерно 50 mA. По словам Алексея Ковальского некоторые типы диодов вызывают самовозбуждение стабилизаторов тока. Стабилизаторы тока данной схемы настраиваются на ток 50mA, общий ток покоя настраивается на ток 80 - 100 mA.
АЧХ - ФЧХ усилителя.

-18

Гармоники на частоте 20 кГц.

-19

Уровень третьей гармоники относительно сигнала - 84 дБ - это около 0,006%
Общий коэффициент гармоник около 0,03 %.

Гармоники на частоте 1 кГц.

-20

Уровень третьей гармоники относительно сигнала - 88 дБ . Это примерно 0,004 %. Общий коэффициент гармоник примерно 0,015 - 0,02%.

Гармоники на частоте 100 Гц.

-21

Видно, что гармоники такие же, как на частоте 1 кГц. Неожиданно оказалось, что на коэффициент гармоник на низких частотах сильное влияние оказывает емкость конденсатора в цепи обратной связи и емкость входного конденсатора. Емкости, рассчитанной для обеспечения необходимого АЧХ для получения минимальных искажений на низких частотах недостаточно. График гармоник на частоте 100 Гц получен при значении емкостей входного конденсатора и конденсатора в цепи обратной связи по 470 мкФ.

Токи на эмиттерных резисторах выходных транзисторов на частоте 20 кГц.

-22

Напряжение ЭБ выходных транзисторов.

-23

Токи на эмиттерных резисторах выходных транзисторов на частоте 1 кГц.

-24

Напряжение ЭБ выходных транзисторов на частоте 1 кГц.

-25

Токи на эмиттерных резисторах выходных транзисторов на частоте 100 Гц.

-26

Напряжение ЭБ выходных транзисторов на частоте 100 Гц.

-27

На 100 Гц вообще все идеально.
Может быть именно этим и определяется "Ламповый звук"? У транзисторных усилителей довольно широкий спектр гармоник. Гармоники сигналов низких частот попадают в интервал наиболее высокой чувствительности уха - портят звук. У усилителей работающих в режиме ЭА уровень высших гармоник сигналов низких частот - низок.

Как видим, УМЗЧ Брагина заслуживает внимания. Но требует подбора деталей, достаточно сложен в настройке. Особенность выходного каскада усилителя Брагина - транзисторы УН - Q8, Q9 работают в режиме АВ с отсечкой тока. Это один из недостатков данной схемы. Эти транзисторы работают в режиме небольших токов. Поэтому вклад этих транзисторов в нелинейные искажения невысок.

В свое время собрал УМЗЧ Арасланова, который имеет выходной каскад, построенный по такой же схеме(Только без элементов, предотвращающих отсечку тока.). Усилитель проработал более 10 лет. По своему опыту могу сказать, что усилители, не имеющие термодатчиков, не следует питать от источника питания, напряжение которого выше, чем указано у автора. Выходные транзисторы надо устанавливать без прокладки каждый на свой радиатор, изолированный от корпуса. Предвыходные транзисторы тоже должны быть установлены каждый на свой радиатор, установленный на плате. Здесь на каждом предвыходном транзисторе рассеивается мощность около 1,5 Вт при отсутствии сигнала.
Успехов в творчестве!
Быть добру!