Добавить в корзинуПозвонить
Найти в Дзене
PRACTICAL ELECTRONICS

RIAA усилитель-корректор

В журнале «Hobby Elektronika» 5/2008 была предложена компактная и простая схема для модернизации виниловых проигрывателей с хорошими характеристиками. Предлагаемая схема не относится к обычным корректорам с частотно зависимой ООС, а использует пассивные цепи для получения желаемой частотной характеристики. Схему (на рис. ниже представлен только один из каналов) можно разделить на три составляющие:
•первый линейный усилитель;
•пассивная цепь;
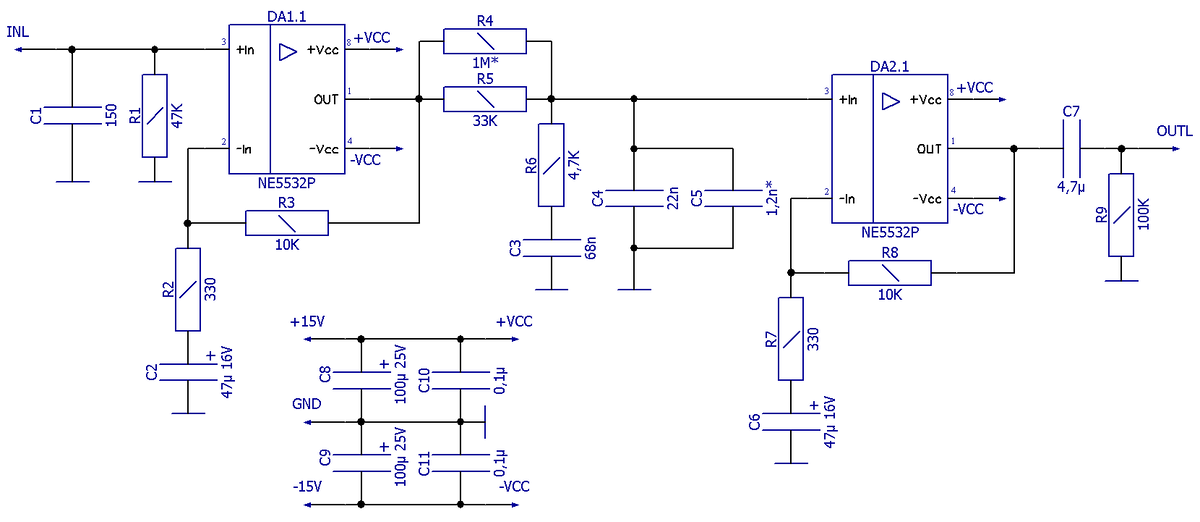
•второй линейный усилитель. Таким образом, в начале и в конце цепочки имеются одинаковые усилительные каскады. Схема электрическая Схема электрическая принципиальная усилителя-корректора RIAA Каждый из ОУ DA1.1 и DA1.2 (NE5532) дает усиление, примерно равное 30 дБ. Эти ОУ относятся к быстродействующим и малошумящим. Их можно заменить на TL072, которые имеют несколько больший шум и меньшую ширину полосы, однако вполне годятся для этих целей. Эквивалентная схема корректирующей цепи и точные значения номиналов элементов приведены на следующем рис

В журнале «Hobby Elektronika» 5/2008 была предложена компактная и простая схема для модернизации виниловых проигрывателей с хорошими характеристиками. Предлагаемая схема не относится к обычным корректорам с частотно зависимой ООС, а использует пассивные цепи для получения желаемой частотной характеристики.

Схему (на рис. ниже представлен только один из каналов) можно разделить на три составляющие:
•первый линейный усилитель;
•пассивная цепь;
•второй линейный усилитель.

Таким образом, в начале и в конце цепочки имеются одинаковые усилительные каскады.

Схема электрическая

Схема электрическая принципиальная усилителя-корректора RIAA
Схема электрическая принципиальная усилителя-корректора RIAA

Каждый из ОУ DA1.1 и DA1.2 (NE5532) дает усиление, примерно равное 30 дБ. Эти ОУ относятся к быстродействующим и малошумящим. Их можно заменить на TL072, которые имеют несколько больший шум и меньшую ширину полосы, однако вполне годятся для этих целей. Эквивалентная схема корректирующей цепи и точные значения номиналов элементов приведены на следующем рисунке.

-3

Если нужно настроить пассивную цепочку RIAA более точно, можно дополнительно подключить резистор 1 МОм и конденсатор 1,2 нф, показанные на схеме со «звёздочкой». Кроме того, для всех остальных деталей, естественно, нужно отбирать экземпляры с малым допуском. Если эти два элемента не подключать, номинальный коэффициент передачи варьируется незначительно – от -0,08 дБ до +0,28 дБ (рис. ниже).

-4

При желании можно также модифицировать АЧХ на НЧ. Из элементов, определяющих настройку усилителя, для этого можно использовать цепочку 330 Ом - 47 мкФ. Здесь, по сути дела, речь идет о двух следующих друг за другом фильтрах верхних частот. Использованные фильтры обычно называют рокот-фильтрами. Они снижают попадающий в систему низкочастотный шум (от движущихся частей проигрывателя).

Вызываемые заменой конденсатора 47 мкФ изменения частотной характеристики показаны на рис. ниже. Заметно его влияние на коэффициент передачи в диапазоне 20…30 Гц. На пластинках такой сигнал редко имеется, динамики его плохо излучают, однако усилитель и басовые динамики могут перегрузиться от попадающего в систему механического шума. Приведенные на схеме значения дают хороший компромисс.

-5

Печатная плата для схемы приведена ниже. Плата для стереоварианта, двухсторонняя. Верхний слой используется как общий экранирующий.

Печатная плата для схемы усилителя-корректора RIAA
Печатная плата для схемы усилителя-корректора RIAA