Добавить в корзинуПозвонить
Найти в Дзене
PRACTICAL ELECTRONICS

Dartzeel NHB-108 Clone без дрейфа нуля

Публикация, из раздела УМЗЧ, посвящена, уже ранее опубликованному на канале усилителю Dartzeel NHB-108, его доработке в части нестабильности выхода по нулевому постоянному напряжению. Проблема этого усилителя в отсутствие чёткого «нуля» на выходе известна уже давно. Постоянная составляющая на выходе усилителя «гуляет» со временем в пределах до сотни милливольт с разным знаком. Этот факт неоднократно обсуждался на радиотехнических форумах, да и сама фирма-изготовитель оригинального усилителя его не отрицает. Первые партии этого усилителя, даже отзывались с рынка для доработки. При разработке первой версии клона «Dartzeel», проблема мне эта была известна, и мне казалась, что её удастся решить переводом питания точки смещения входного каскада на пониженное стабилизированное напряжение. Но со временем «дрейф нуля» появлялся вновь. При относительной простоте схемы и заурядных статических измеренных параметрах, усилитель обладает хорошим добротным звуком. Повторюсь, что усилитель собран по
Оглавление

Публикация, из раздела УМЗЧ, посвящена, уже ранее опубликованному на канале усилителю Dartzeel NHB-108, его доработке в части нестабильности выхода по нулевому постоянному напряжению.

Проблема этого усилителя в отсутствие чёткого «нуля» на выходе известна уже давно. Постоянная составляющая на выходе усилителя «гуляет» со временем в пределах до сотни милливольт с разным знаком.

Этот факт неоднократно обсуждался на радиотехнических форумах, да и сама фирма-изготовитель оригинального усилителя его не отрицает. Первые партии этого усилителя, даже отзывались с рынка для доработки.

При разработке первой версии клона «Dartzeel», проблема мне эта была известна, и мне казалась, что её удастся решить переводом питания точки смещения входного каскада на пониженное стабилизированное напряжение. Но со временем «дрейф нуля» появлялся вновь.

При относительной простоте схемы и заурядных статических измеренных параметрах, усилитель обладает хорошим добротным звуком. Повторюсь, что усилитель собран по так называемой «параллельной схеме», из наших авторов её использовал, например А. Агеев в своей схеме.

Какое решение было принято в последствии «швейцарцами» чтобы избавиться от «постоянки» на выходе мне доподлинно не известно. С китайскими наборами с Али тоже не ясно: на приведённых ими схемах – классический упрощённый вариант «Dartzeel», а на фото печатных плат присутствует микросхема в корпусе DIP-8.

Очевидное и самое простое решение – дополнительно использовать интегратор в схеме усилителя. Мнение, особенно в «аудиофильских» кругах, что якобы интегратор (ОС по постоянному напряжению) негативно отражается на звучании усилителя, по крайней мере на слух и в измерениях не подтверждаются.

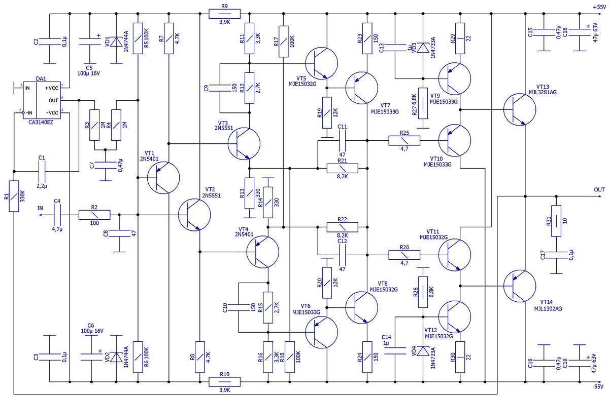
Схема электрическая

Схема электрическая принципиальная Dartzeel NHB-108 Clone без дрейфа нуля
Схема электрическая принципиальная Dartzeel NHB-108 Clone без дрейфа нуля

Технические характеристики

Напряжение питания: ± 55 В;
Ток покоя выходного каскада: 200 мА;
Номинальное входное напряжение: 900 мВ (действующее значение);
Номинальная выходная мощность: 120 Вт;
THD при Pвых = 120 Вт на частотах:
1 кГц – 0,06%;
20 кГц – 0,07%.

Описание работы схемы есть в первом варианте. Изменения коснулись лишь в дополнительной петле ОС для поддержания «нуля» на выходе – операционный усилитель DA1.

Также изменена компоновка и разводка печатной платы (для ЛУТ зеркалить не нужно), чертёж которой приведен ниже.

Печатная плата для схемы Dartzeel NHB-108 Clone без дрейфа нуля
Печатная плата для схемы Dartzeel NHB-108 Clone без дрейфа нуля