Найти в Дзене
РадиоЛоцман

Схема возведения в квадрат

Классическая нелинейная аналоговая функция – схема возведения в квадрат. Она полезна для измерения мощности, умножения частоты, вычисления среднеквадратичного значения и многих других задач, возникающих при лабораторных исследованиях. Вариант на Рисунке 1 прост, быстр, термокомпенсирован, не требует калибровки и, при правильном подборе транзисторов, точен. Конечный результат выглядит следующим образом: На его вход может подаваться как напряжение, так и ток (VIN/IIN). Дополнительную универсальность обеспечивает отдельный вход управления усилением, на который также можно подавать напряжение или ток (VGAIN/IGAIN). Читать далее здесь (оригинал статьи) https://www.rlocman.ru/shem/schematics.html?di=685185

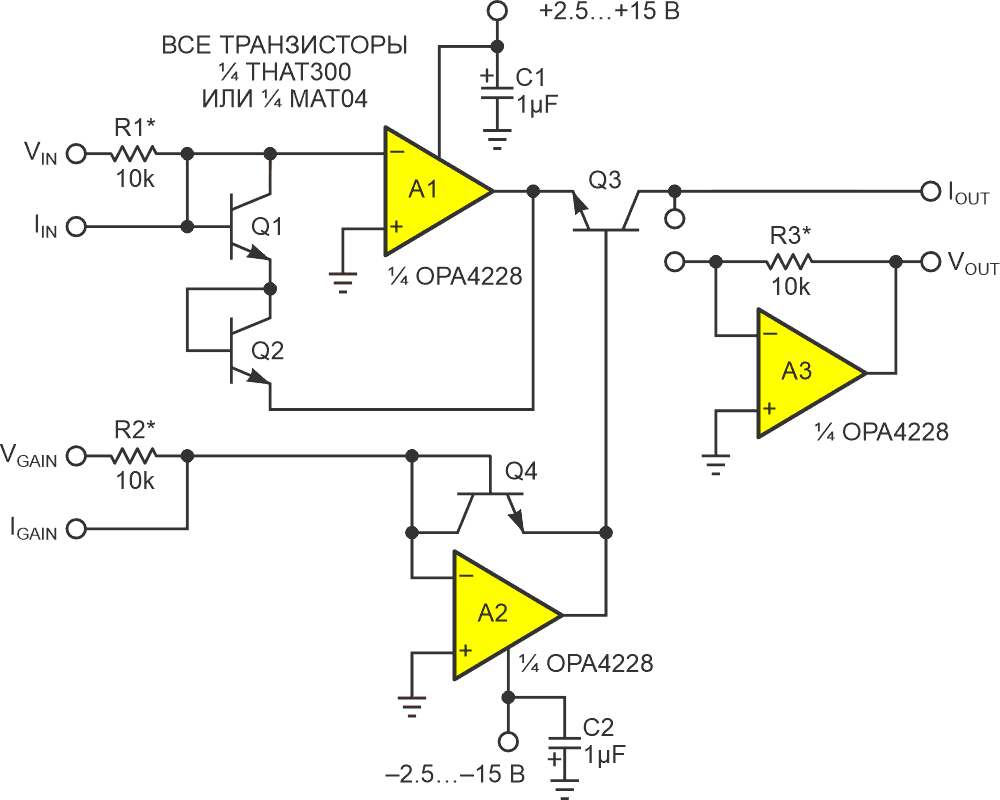
Классическая нелинейная аналоговая функция – схема возведения в квадрат. Она полезна для измерения мощности, умножения частоты, вычисления среднеквадратичного значения и многих других задач, возникающих при лабораторных исследованиях.

Вариант на Рисунке 1 прост, быстр, термокомпенсирован, не требует калибровки и, при правильном подборе транзисторов, точен. Конечный результат выглядит следующим образом:

На его вход может подаваться как напряжение, так и ток (VIN/IIN). Дополнительную универсальность обеспечивает отдельный вход управления усилением, на который также можно подавать напряжение или ток (VGAIN/IGAIN).

Читать далее здесь (оригинал статьи) https://www.rlocman.ru/shem/schematics.html?di=685185