Найти в Дзене
Ламповые посиделки

Цветомузыкальные установки, их схемотехника и внутреннее устройство, а так же принцип их работы

Добрый день, мой дорогой читатель, сегодня хотел бы поговорить про цветомузыкальные установки. Если тебе ещё не понятно, что это такое. Так давай в этом разберёмся вместе. Цветомузыкальные установки-некий вид радиоэлектроприборов, служащие нам для спектрального анализа воспроизведения звуковых частот. В вкратце, это такие приборы, которые на базе тех, либо иных световых эффектах могут отобразить анализ звуковоспроизведения ввиде определённых частот. Схемотехника ЦМУ, или же схемотехника цветомузыкального устройства. 1.Что туда входит, какие части схемы ЦМУ, или цветомузыки отвечают за световые эффекты? 2.Какими цветами, обычно было принято отделять 3 канала (ВЧ, СЧ, НЧ), и какие стандарты по определению 3 звуковых канала по частотам существуют сейчас(тоесть, какие 3 цвета для этого существуют)? 3.Какие схемы ЦМУ вообще существуют? Давай вместе с тобой разберёмся со всеми этими вопросами. И так, мой читатель, в ЦМУ входят такие составляющие, как : входной фильтр по питанию; выходной

Добрый день, мой дорогой читатель, сегодня хотел бы поговорить про цветомузыкальные установки. Если тебе ещё не понятно, что это такое. Так давай в этом разберёмся вместе. Цветомузыкальные установки-некий вид радиоэлектроприборов, служащие нам для спектрального анализа воспроизведения звуковых частот. В вкратце, это такие приборы, которые на базе тех, либо иных световых эффектах могут отобразить анализ звуковоспроизведения ввиде определённых частот.

Схемотехника ЦМУ, или же схемотехника цветомузыкального устройства.

1.Что туда входит, какие части схемы ЦМУ, или цветомузыки отвечают за световые эффекты?

2.Какими цветами, обычно было принято отделять 3 канала (ВЧ, СЧ, НЧ), и какие стандарты по определению 3 звуковых канала по частотам существуют сейчас(тоесть, какие 3 цвета для этого существуют)?

3.Какие схемы ЦМУ вообще существуют?

Давай вместе с тобой разберёмся со всеми этими вопросами. И так, мой читатель, в ЦМУ входят такие составляющие, как : входной фильтр по питанию; выходной трансформатор, служащий для согласования сигнала, фильтр низких частот;который в первую же очередь в себя включает дроссель. Дроссель, это вид радиодетали, который служит для накапления и передачи электро энергии в какие либо части схемы. В основном дроссель используют в различных сетевых, а так же в фильтрах звуковых частот, к примеру низких и средних частот. Туда ещё можно отнести резисторы, конденсаторы, а так же и тиристоры с логически и микросхемами, на пример СЕРИИ"К140, К560ЛА7, К155ИР23, К155ЛА7" и другие, а ещё я забыл включить серии тиристоров . Что такое тиристор, я говорил в одной из бесед про тиристоры. Серии тиристоров : "КУ-202Н, КУ-208Н,КУ-201Ж,КУ-202Г. Тиристоры, в свою очередь, с помощью импульсов, подающиеся с фильтров частот, заставляют лампочки, в такт музыки поочерёдно загораться, и с определённой частотой, которая зависит от поданного сигнала, который подаётся через трансформатор звуковой частоты на его выходной каскад с УМЗЧ(Усилителя Мощности Звуковых Частот).

Теперь можно разобраться с обозначением звуковых частот цветами.

Обычно, звуковые частоты характеризуются как низкие, средние, высокие. В советское время, как правило, делили частоты на герцы. Герц, это измерение частоты колебания, как правило читается так: единица делить на секунду. Это мы с тобой, читатель, погрузились в курсы школьной физики, а теперь вернёмся к вопросу.

Цвета, обозначающие частоты: красный, жёлтый и зелёный(у многих старых советских ЦМУ изначально были такие цвета),

  • Красный-высокие частоты, им присваивают 7500герц
  • Жёлтый-средние частоты, им присваивают от 400 до 820герц
  • Зелёный-низкие частоты, им присваивают от 390 до 63 герца

А сейчас есть и 3х канальные и 6ти канальные ЦМУ.

  • Зелёный - высокие частоты(от 5600 до 12000 герц)
  • Синий - средние частоты (от 120 до 5600 герц)
  • Красный - низкие частоты (от 28,5 до 120 герц)
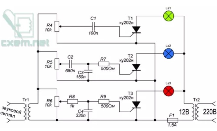
Вот, перед нами схема ЦМУ на тиристорах
Вот, перед нами схема ЦМУ на тиристорах

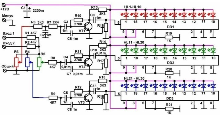
А вот здесь, уже на микросхемах
А вот здесь, уже на микросхемах

  • Схемотехника ЦМУ бывает разной: на тиристорах, на микросхемах, и так далее. В современной эпохе столько разных ЦМУ, что не сосчитать!

В данном случае, как раз на рисунке изображена сама ЦМУ на тиристорах, для закрепления, хочу добавить, что когда сигнал подаётся на трансформатор звуковой частоты, то через фильтры частот поочерёдно могут загораться лампочки накаливания. Далее с фильтров сигнал поступает с подстроечных резисторов на тиристоры, они открываются и включают, или выключают лампочки в такт музыки. И так, в данной беседе мы с тобой познали что такое ЦМУ, какая у них схемотехника, принцип работы и цвета для обозначения частот. На сегодня наша беседа подошла к концу! Всего хорошего, добра и всех благ!